全省建筑行业相关从业人员关注的《成都市建筑绿色设计施工图审查技术要点(2019版)》征求意见稿已发布。
小编带大家先一睹为快。





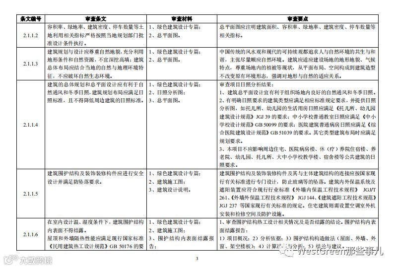
了解更多《审查技术要点》,下载《要点征求意见表》
戳“阅读全文”
针对该文件小编整理了2017版与2019版审查要点的不同点,希望会对广大设计师有所帮助。(2017版审查要点后写为原要点,2019版审查要点后写为新要点)
一、框架问题:
1、评价体系不同。原要点,针对不同的专业按照条款数进行评判是否满足;新要点分为控制项、评分项、创新项。控制项和创新项的评定结果为满足或不满足;评分项的评定结果为分值,且每个章节中分别得一、二、三星的限值分数也不相同。
2、公建与居建合并在一起进行评价。原要点中分为居住建筑、公共建筑、工业建筑;新要点中将居住建筑与公共建筑合并为民用建筑,部分条款只有居住建筑得分或公共建筑得分,因此在绿色建筑审查专项时需要注意。
3、本次新标准中增加了创新项,并且创新项的满足项一星级应不少于2 项,二星级应不少于3 项,三星级应不少于4 项。
二、与2017审查要点关键变化:
1、装配式建筑原标准为控制项,新标准将其列入评分项。
2、西向外遮阳。原标准为控制项,新标准也为控制项。
3、新标准中增加了海绵城市内容,在景观及给排水专业均占比重很大。
4、围护结构的隔声降噪、楼板的撞击声隔声量,在新标准中同为控制项。
5、雨水的回收利用仍然为控制项内容。
6、新标准中规定:建筑单体大于2万㎡的公共建筑应该设置中水回用系统。
7、大型公共建筑需设置能耗监测系统。
8、结构专业的可选项增加,相比原标准选项更加灵活。
更多意见欢迎大家留言讨论
征求意见表于2019年1月12日前以电子邮件形式按以下地址发送至编制组
地址:成都市高新区天府大道中段688号大源国际中心1栋
邮编:610017
联系人:曾丽竹
电话:18862130979
邮箱:544351470@qq.com
更多推荐
【行业快讯】透水砖、装饰涂料、钢结构部品部件绿色建材评价技术细则相继发布
【行业快讯 】成都市高新区发布绿色建筑及可再生能源示范项目补贴政策!

关注WestGreen
你身边的
绿色建筑咨询平台
点击阅读原文,下载《要点》原件及意见征求表

