DDMRP:融合MRP、TOC与精益思想的需求驱动供应链方法
DDMRP不是替代MRP,而是对其的增强与融合:
1️⃣ 在战略解耦点(如关键瓶颈或高波动环节)采用DDMRP逻辑——设置“战略库存缓冲”吸收不确定性,仅按实际消耗触发补货,构建可“消化”波动的韧性系统;
2️⃣ 其余物料仍沿用MRP逻辑(预测→计划→执行),延续Orlicky经典MRP框架,实现继承与升级。
VUCA时代下传统计划体系的困境
在需求剧烈波动、定制化加剧、供应链频繁中断的背景下,传统预测驱动型计划日益乏力:
企业是否长期面临高库存与缺货并存?
计划是否因频繁变更而失去权威性?
交付绩效是否在不确定性中持续承压下滑?

学员反馈


上期学员评价
- 案例讲解深入浅出,能结合实例化解知识盲点;
- 内容透彻、专业扎实,答疑耐心细致;
- 兼具深厚行业经验与教材翻译背景,课程质量高。
全球已有24,000+名持证人员活跃于制造业、零售业及分销配送领域,覆盖绝大多数世界500强企业供应链团队。
PART.1 全球权威性与实践价值
1. 创建机构:需求驱动领域的全球权威
DDMRP由Demand Driven Institute(DDI)主导开发,是当前需求驱动供应链管理的国际标准方法论。
2. 实践验证:全球领先企业的共同选择
- 全球数千家企业验证:包括宝洁、雀巢、可口可乐、米其林、壳牌、梅特勒-托利多、雅马哈、生物梅里埃等;在中国,海尔、泓一食品、瑞尔特卫浴、势拓伺服科技、松元电子、一点智能、元保运动器材等企业已成功落地,成效显著;
- 主流软件深度集成:SAP、Oracle、微软Dynamics、BlueYonder等系统均已内置DDMRP模块,标志其成为新一代供应链计划标配功能;中国本土开发的“计划物控智能平台”亦已实现DDMRP适配并规模化应用;
- 跨行业解决方案:覆盖分销零售、离散制造(汽车、机械)、流程制造(化工)等,并广泛应用于航空航天、石化、建筑建材、消费品、包装、医疗、制药、电子电气、能源、设备及服务等行业。

PART.2 学习方式
提供灵活多样的学习路径,满足不同预算、时间与目标需求。所有课程均含中文辅助教学及中国本土实施案例视频。
| 学习方式 | 每位费用 | 包含内容 |
| 自学认证小组(NEW) DDP/DDD/DDL认证课程(DDI颁发) |
约为全套标准费用的一半(详询) | 视频资料+讲义 + 专业证书(需考试,赠1次免费补考) |
| 培训班 DDP网络实时培训 |
6,600元 | 培训费+中文资料费(讲义+DDMRP教材+视频)+结业证书 |
| 培训认证 DDP网络实时培训+考证(DDI颁发) |
9,980元 (原价13,000元) |
培训费+中文资料费+英文网络账号费+ DDI专业证书(赠1次免费补考) |
| 企业内训 DDMRP核心内容 |
按需定制 | 根据企业需求定制培训内容、案例及日程 |
培训时间/地点:每季度一次(线上直播,20小时+回放)
• 第一季度:2026年03月31日–04月28日
• 第二季度:2026年06月25日–07月23日
• 第三季度:2026年09月22日–10月20日
• 第四季度:2026年11月05日–12月08日
(每周二至周四20:00–22:00,或连续5周工作日半天)

PART.3 DDMRP是否适合您?
DDMRP认证聚焦供应链三大核心能力:计划体系重构、库存策略优化与弹性响应提升。
- 若您工作直接关系企业交付可靠性、库存健康度与响应速度,本认证即为您设计;
- 若您是推动数字化转型或供应链优化的顾问/项目经理,需要可落地见效的改善抓手;
- 若您已持有CPIM等传统认证,但感觉工具在当下VUCA环境中力不从心,DDMRP将补足“弹性”与“流动”关键拼图。

主要模块主题
- 战略库存定位与解耦
- 动态缓冲管理与调整
- 需求驱动计划与排程
- 高协同可视与执行
- 需求驱动S&OP
DDMRP课程分类(通过考试获DDI专业认证)
- DDP需求驱动计划师:面向制造业供应链与采购专业人士;
- DDD需求驱动配送师:面向分销配送行业供应链与采购专业人士;
- DDL需求驱动领导者:面向运营、财务及供应链中高层管理者,聚焦需求驱动运营模式(DDOM)设计与推行。
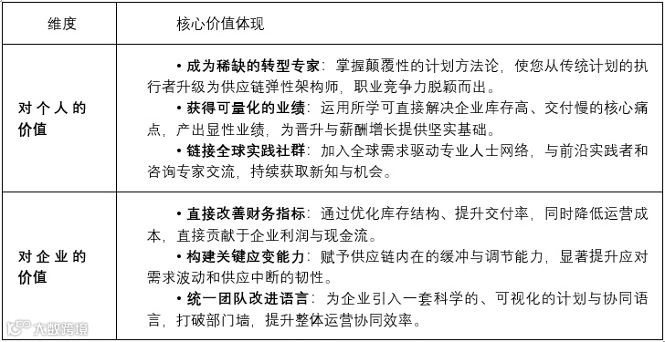
PART.4 学习DDMRP的价值(对个人与企业)
它解决的是最现实的痛点问题:
- 销售、生产、采购三方计划难以对齐,陷入互相指责;
- 整体库存高企,关键物料却频繁短缺(“高库存与低交付”并存);
- 急单、插单频发,打乱全部排程,计划丧失权威性;
- DDMRP“定位缓冲 → 动态调整 → 按需拉动”的框架,提供跳出恶性循环的系统性视角。

PART.5 考试信息与认证维护
- 考试资格:DDP与DDD无专业背景与工作经验限制;DDL需具备DDP与DDD基础;
- 考试结构:一次性综合考试,覆盖全部知识模块,通过即获证书(如DDPP、DDDP、DDLP);
- 教材与语言:DDP提供中英文版本;DDD与DDL为英文授课与考试;
- 通过标准:正确率≥70%;
- 考试形式:线上开卷,50道单选题,时长3小时;
- 考试时间:居家完成,网络稳定即可;
- 成绩与证书:当场出分;通过后可在官方账户下载电子版证书;
- 证书维护:有效期5年,期间累计20个持续教育积分(如参加DDMRP主题研讨会)即可维持有效性,无需重考。

PART.6 进阶认证:DDD与DDL
1. DDD需求驱动配送师认证
适合人群:负责分销配送网络规划、库存管理与供应链优化的专业人员。
课程亮点:
• 聚焦需求驱动配送计划(DDDRP),涵盖10大模块、16小时精华内容;
• 由DDMRP创始人Carol Ptak与Chad Smith亲授官方录播课程;
• 通过考试获DDI颁发DDDP认证,并积累ASCM-APICS 16个继续教育学分;
• DDP学员专享价6200元。
核心内容:涵盖分销网络规划、动态缓冲设定、需求驱动执行与S&OP适配等全周期DDDRP实施与运维要点。

2. DDL需求驱动领导者认证
适合人群:企业运营、财务及供应链中高层管理者,关注需求驱动运营模式(DDOM)设计与推行。
课程亮点:
• 6大模块系统讲解需求驱动战略落地与DDS&OP参数设计;
• Carol Ptak与Chad Smith英文授课,配套完整学习资源;
• 通过考试获DDLP领导力认证及ASCM-APICS 16个学分;
• 助力从战术执行者迈向战略引领者;
• DDP学员专享价6200元。
核心内容:涵盖复杂环境下的流动优化、需求驱动运营模型设计、自适应S&OP流程等关键领导力课题。

PART.7 我们的承诺与附加权益
多重保障确保学习投资获得最大回报:
- 学习无忧保证
- 灵活高效的复习支持
- 持续赋能学习
- 尊享全球资源库
可申请16个持续教育积分,适用于CSCP/CPIM/CLTD/SCMP/CPSM等证书维护。

PART.8 关于我们
SCOM-思考猫是一家深耕供应链与运营管理领域的专业教育与咨询机构,致力于为中国企业培养具备世界级水准的运营管理人才,并提供认证培训、实战辅导与组织赋能服务。
- ✅ 双重国际权威认证合作方:DDI中国独家合作方、ASCM-APICS首席合作伙伴;
- ✅ 全栈式能力发展解决方案:覆盖ASCM-APICS核心认证、DDI需求驱动认证及全流程专业服务;
- ✅ 加入40,000+精英实践社群。


