01 经济低迷影响消费但泰国美容产品将保持弹性
据悉,屈臣氏泰国预计美容产品能够在经济停滞的情况下生存下来。
“全球经济已进入低增长阶段。消费者在消费方面变得更加谨慎,”泰国屈臣氏董事总经理 Pasitt Munkongkuntivong 表示。
Pasitt 表示,时尚商品等非必需品将首先受到经济低迷的影响。不过,他预测健康和美容行业将保持弹性。
泰国屈臣氏首席运营官 Nuanphan Jayanama 表示,随着人们越来越关注自己的健康和福祉,泰国的健康和美容产品市场具有很高的增长潜力。
根据国家经济和社会发展委员会的数据,截至 2024 年 4 月,泰国人口为 6600 万。
Nuanphan 女士表示,随着人口和人们可支配收入的增加,泰国健康和美容市场的价值也在不断增长。
Pasitt 表示,该公司计划开设 50 家新店,这些店将位于大卖场、购物中心或社区购物中心。他指出,在计划开设的 50 家新店中,有 10 家将是独立商店。
“过去五年来,该公司每年开设约 50 家新店,”他说。该公司业务遍及全国 77 个省份,其中 95% 位于购物中心、社区商场或大卖场。”
这些新店计划于今年第二季度开业。此外,该公司计划今年对 80 家现有门店进行改造。
Pasitt 表示,为了今年实现销售额两位数增长,公司将继续致力于通过线上和线下策略改善客户体验,并在两个平台上开展促销活动。
02 26亿!Shopee实现破纪录增长
昨日,Shopee 母公司 Sea Limited 公布了截至 2024 年 3 月 31 日的第一季度财务业绩。
数据显示,财报期内,Shopee 的订单总额为 26 亿,同比增长 56.8%;GMV 为 236亿美元,同比增长 36.3%,收入为 27 亿美元,同比增长 32.9%。
财报称这是 Shopee 实现有史以来最高的季度订单、GMV 和收入。
“Shopee 本季度实现了强劲增长,实现了有史以来最高的季度订单、GMV 和收入,”Sea 董事长兼首席执行官 Forrest Li 说道。
对于 Sea 而言,该季度总收入为 37 亿美元,同比增长 22.8%,毛利润总额为16亿美元,同比增长9.7%。净亏损总额为 2300 万美元,而 2023 年第一季度净收入总额为 8730 万美元。
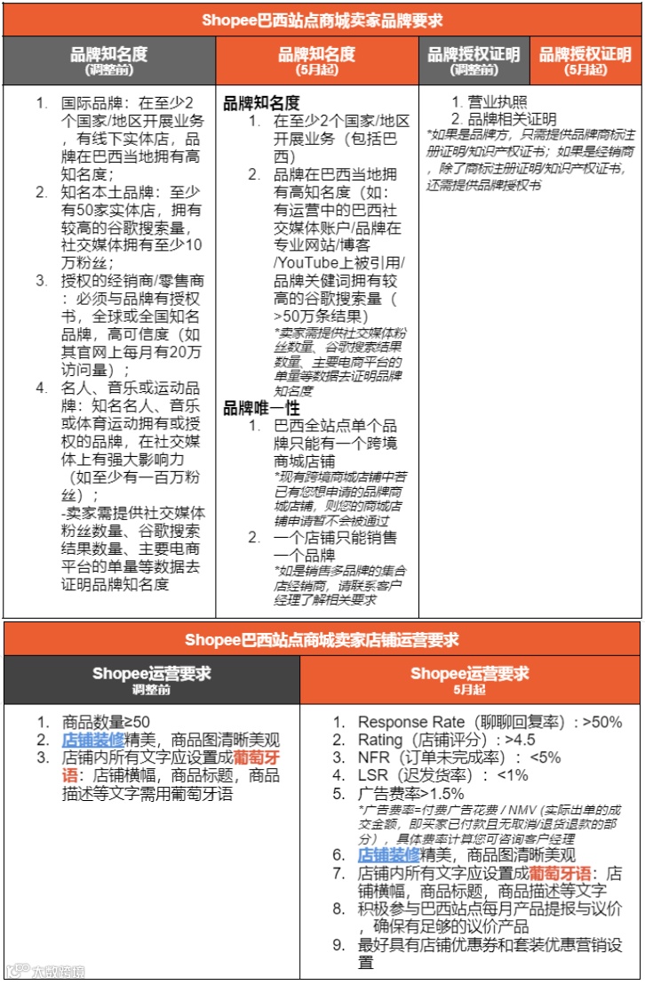
03 Shopee巴西站点商城卖家要求更新
据悉,Shopee 巴西站点商城卖家店铺运营要求及品牌要求于 5 月起进行调整。当卖家成为商城卖家后,Shopee 将继续监控该卖家的表现指标。具体如下:

常见问题:
1、如何申请成为巴西站点商城卖家?
在确认您的店铺满足相关条件后,您可联系您的客户经理或客服团队说明需要填写相关申请表格。填写完成且提交后将由平台审核。


