大数跨境

财金协同政策手册第二期:融资担保

财金协同政策手册第二期:融资担保 安徽农金ARCU
2026-03-10
20

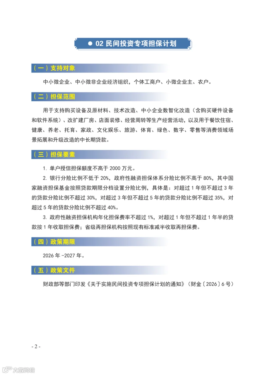
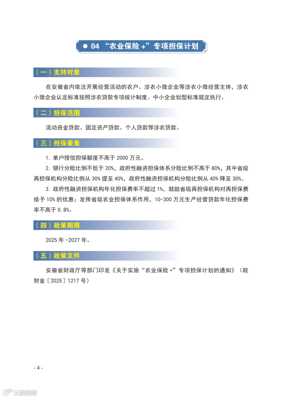
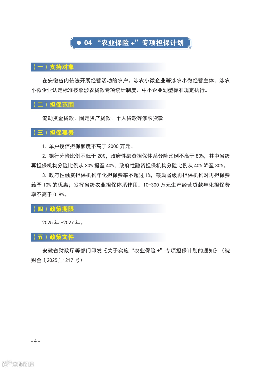
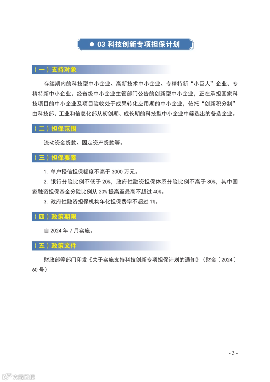
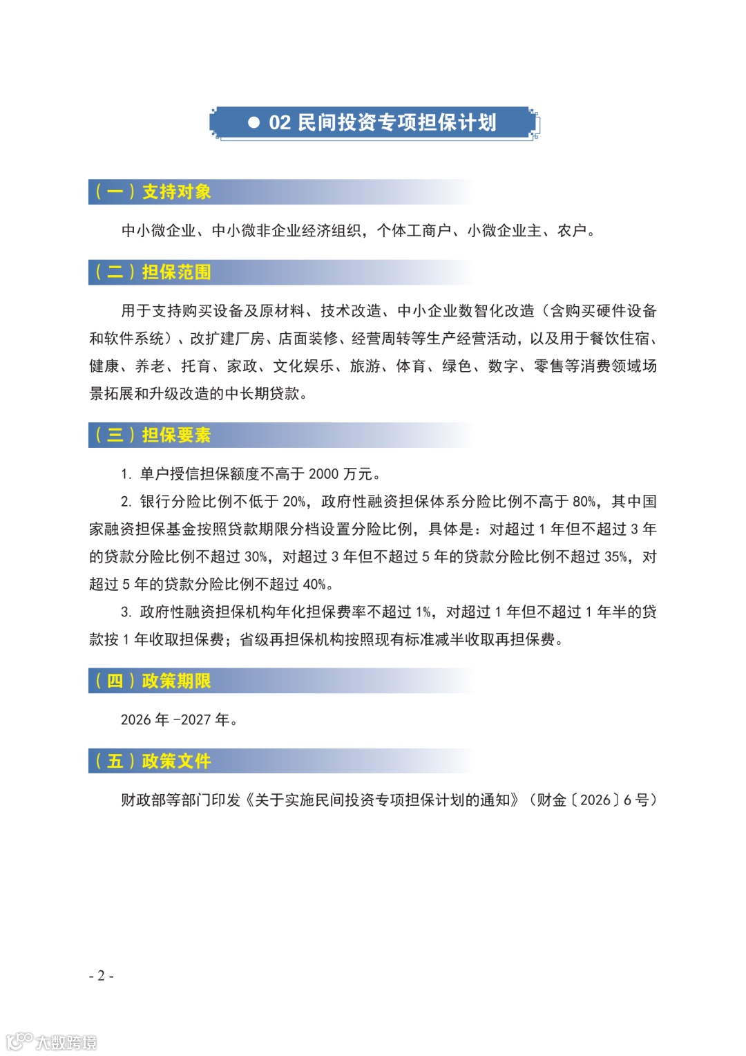
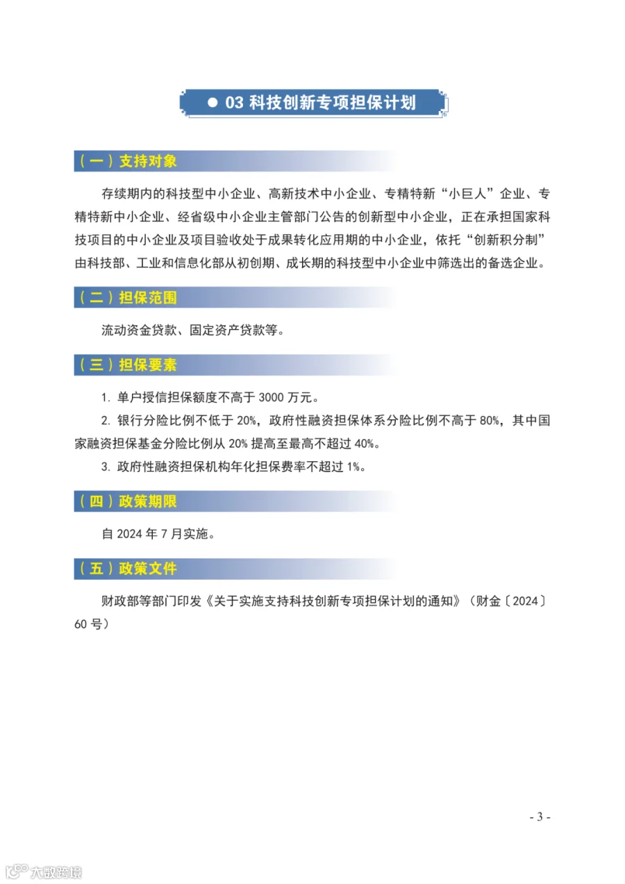
为落实党中央、国务院,以及省委、省政府关于财金协同促内需一揽子政策有关要求,省财政厅会同省委金融办梳理了全省财金协同相关政策举措,现分期、分类发布。



版权说明
感谢关注!与您分享原创信息是我们不懈的追求,转载请注明来源“安徽农金/安徽省农信社”

        

转发/来源丨安徽金融

编辑/审核丨安徽省农信社办公室

投稿邮箱arcuwx@sina.com



【声明】内容源于网络
0
0
安徽农金ARCU
内容 2255
粉丝 0
安徽农金ARCU
总阅读956
粉丝0
内容2.3k