
本文为财务人员整理2025年增值税及附加税费最新税率表,涵盖各类税种的计算公式与账务处理方法,帮助财税从业者准确掌握政策要点,提升工作效率。
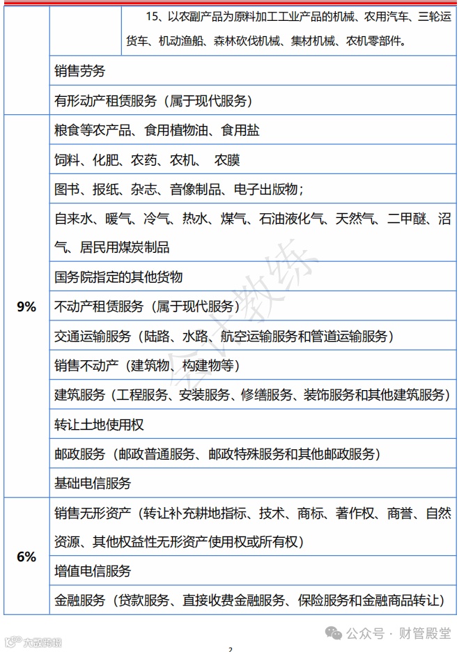
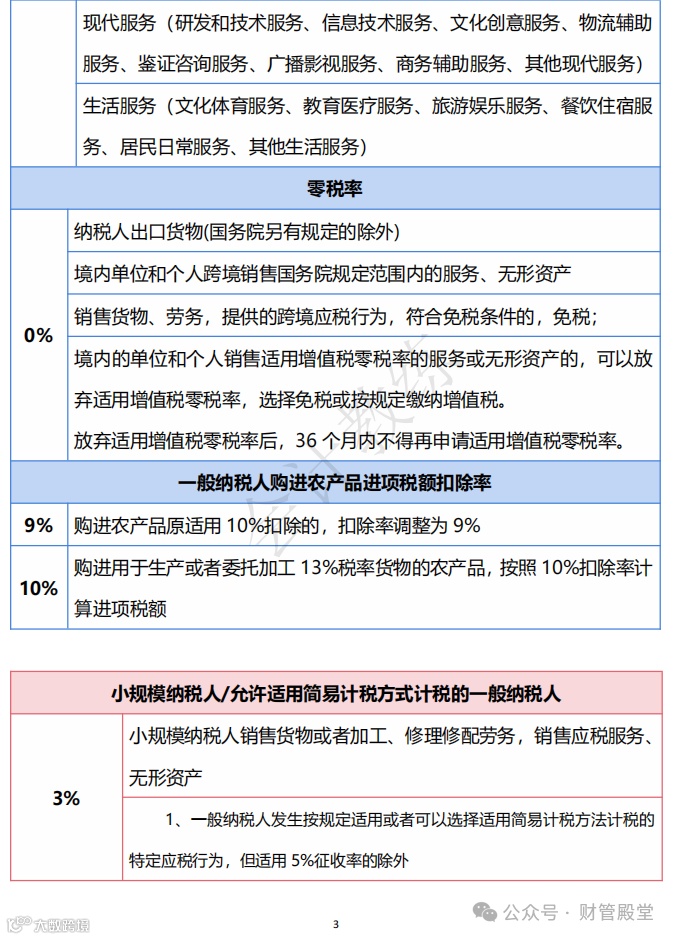
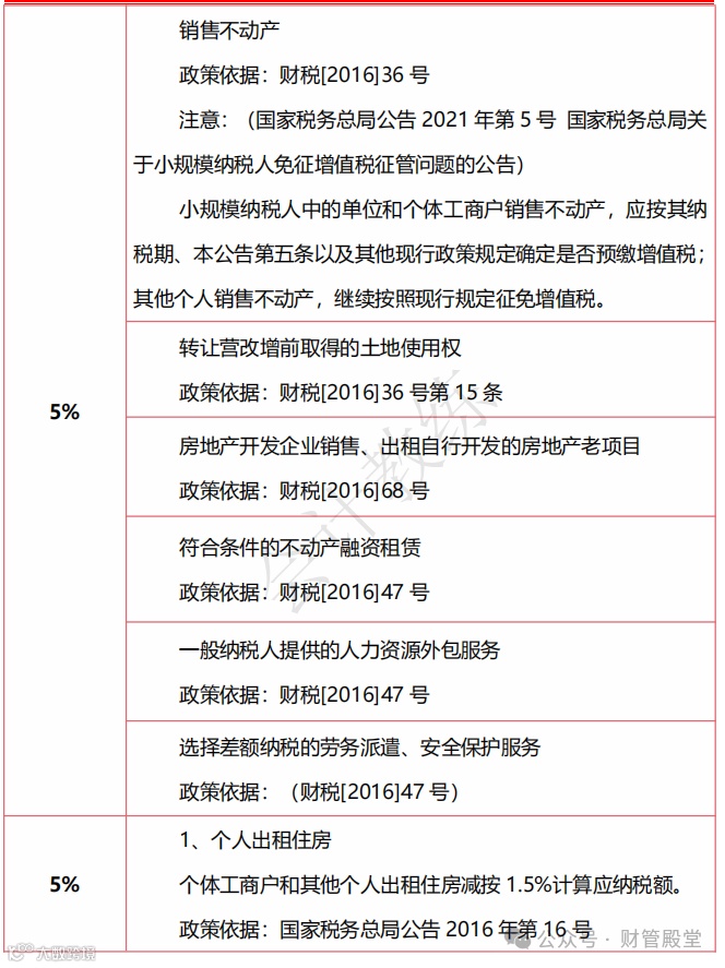
2025年增值税及附加税费税率一览表






2025年附加税费税率说明
附加税费以实际缴纳的增值税额为计税依据,具体税率如下:
城市维护建设税
- 市区:7%
- 县城、镇:5%
- 其他地区:1%
教育费附加
3%
地方教育附加
2%
注:各地税收政策可能存在差异,建议结合当地税务机关规定执行。
主要税种计算公式

常见税种账务处理指南

以上内容汇总了2025年增值税、附加税费及相关账务处理要点,可供财务人员日常参考使用。

END

