近期亚马逊新型P-4二审开启无差别精准扫号,大量卖家无辜躺枪。
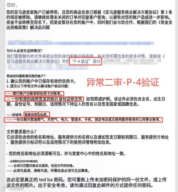
本轮P-4二审,是亚马逊基于大数据风控模型的高风险账户定向核验,并非随机抽查。收到P-4邮件的卖家,会收到明确的账户停用通知(见下图),依据为《亚马逊服务商业解决方案协议》第3条,直接影响:所有商品Listing被移除,无法上架与出单;账户资金无法提现;
核心目的:验证身份真实性、账户所有权、运营合规性,严打虚假注册、账号买卖、关联运营、环境异常等违规行为。
收到邮件不要慌、不要乱改信息、不要重复提交,材料齐全且规范是申诉关键。
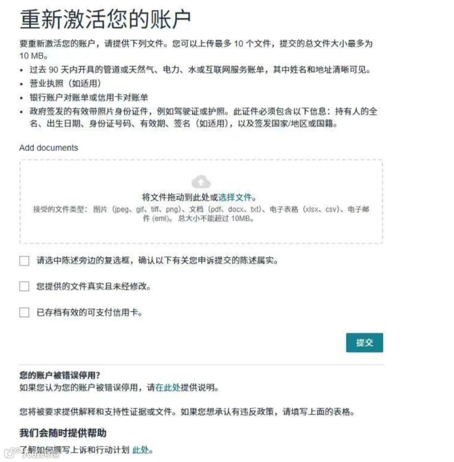
必备材料(缺一不可)见下图:
提交资料后100%会进入视频验证,需法人本人出镜,现场核对身份与材料。提前备好证件、稳定网络、安静环境,避免验证失败导致二次审核。
注册地址不真实虚拟地址、挂靠地址、集群地址是本轮重灾区,地址无法核验直接触发二审。
账户来源异常购买账号、多账号重复资料、非本人运营,老账号闲置更容易被扫号。
网络/IP环境不干净IP频繁跳动、共享IP、VPN、跨区域登录,被判定高风险操作。
新号频繁改核心信息注册3–6个月内修改收款、信用卡、地址、手机号,触发异常检测。
账户长期闲置无上架、无出单、无登录,被判定“无效账户”纳入扫号池。
账户关联牵连同法人、同地址、同IP、同信用卡的账号被封,会连带触发审核。
一句话总结:亚马逊只看三点——身份真、环境稳、经营合规,任何一环漏洞都会导致封店危机。
先自查:对照上述6类原因,定位可能触发点;然后按照上图备齐材料:严格按规范准备;写好说明:简洁陈述账户真实合规,无违规行为;后台一次性提交:不反复提交、不频繁刷新;等待视频验证:法人配合,现场核对无误;保持网络环境稳定,不做敏感操作;
2026年亚马逊合规化、数据化、严风控已成定局,靠“野路子”运营的时代彻底结束。只有真实资料、干净环境、合规运营,才能长期稳定出海。
VIOMALL微茂跨境分销平台是以IT为基础、数据驱动的跨境供应链分销平台,平台于2013年上线,拥有成熟的B TO B产品供应链;为跨境平台卖家提供数千万件优质海外仓现货商品,一键刊登,一件代发;同时提供从选品,上架,订单管理,发货到售后全链条解决方案,帮助亚马逊/eBay/沃尔玛/OZON等跨境平台卖家轻松做跨境;
有亚马逊、eBay、沃尔玛、OZON、速卖通店铺的卖家可免费入驻,直接在平台挑选产品一键下载上架。
长按扫码可关注
小程序更多惊喜等你发现
长按扫码可关注
关注抖音 干货内容都在这
长按扫码可关注


