亚马逊平台风控机制再度升级,新型 P-4 二审流程启动大规模账户核验,不少卖家尤其是老店铺和新晋从业者都遭遇账户受限、资金暂扣、商品 listings 下架等情况。

不同于常规抽检模式,此次 P-4 二审是平台基于《亚马逊服务商业解决方案协议》第 3 条制定的定向合规核验机制。
主要目标在于通过多方面校验,确认账户主体身份的真实性、账户所有权的合法性及运营行为的合规性,进而规范市场秩序,保障合规卖家权益。
账户被触发二审后,仅保留处理未结订单、回复客户咨询的基础权限,直至完成全部核验流程。
亚马逊风控系统通过数据监测识别高风险账户,以下几类行为易触发 P-4 二审预警。
如采用虚拟地址、挂靠地址、集群注册地址等非正规地址完成注册,导致地址真实性无法通过官方核验。
通过非正规渠道购买二手账户、借用他人资质注册账户,或实际运营主体与备案信息不一致。
使用共享 IP、免费 VPN 登录账户,频繁更换登录设备或 IP 归属地,导致登录轨迹混乱,或多账户共用同一网络环境引发关联风险。
新账户注册初期短期内集中多次修改收款账户、信用卡信息、运营地址、联系方式等关键数据。
注册后长期未开展运营活动、无有效出单记录,或运营过程中出现刷单、虚假交易、侵权等违规行为,被系统标记为低质量账户。
同法人、同注册地址或同运营环境下的其他亚马逊账户曾因违规被封禁,引发连带风控核验。
事实上,亚马逊二审的核心审核要点为:身份的真实性、环境的纯净性以及经营的合规性。
若上述三点中出现一处漏洞,便会被风险控制系统关注,进而成为账号扫描的目标。
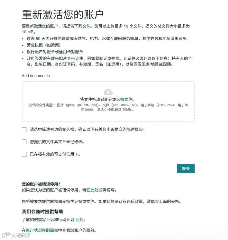
银行账户对账单
信用卡对账单
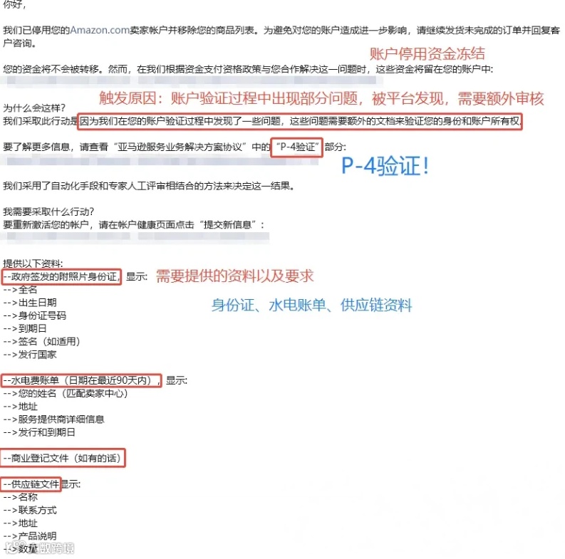
带照片的法定身份证明证件
企业营业执照
近 90 天内开具的公用事业账单
当书面材料提交后,平台可能会根据账户风险等级启动后续的核验,其中视频验证为大概率触发的环节。
法人要提前做好准备,确保参与验证时证件齐全、网络环境稳定、沟通表达清晰,配合平台核验要求,视频验证通过后,才可进入账户解封的最终审核阶段。
P-4 验证的门槛并不主要验证单一材料的有无,而是对审核细节的严格把控,有四个容易被忽视的要点会直接影响验证结果:
身份证、营业执照、各类账单等文件中的姓名、注册地址、公司全称等关键信息需完全吻合,即便细微差异(如地址后缀是否包含房间号)都可能被判定为信息不一致。
平台仅认可官方出具的完整材料扫描件,要求画面清晰、关键信息无遮挡,截图、拍照件、PS 处理文件或信息残缺的材料均不符合审核标准,大概率会被驳回。
邮件明确要求提交的供应链相关文件,需包含供应商主体信息、联系方式、产品规格说明、采购数量等核心内容,若日常未留存规范凭证,临时拼凑易出现信息漏洞。
部分 P-4 验证流程会包含法人视频核验环节,审核员将围绕公司业务细节进行提问,法人对业务的熟悉程度、回答的流畅度及随机应变能力,直接影响核验结果,难以通过临时准备应对。
要规避 P-4 二审风险需建立合规的运营体系。无非就是以下几点。
所有注册及运营相关资料需确保真实有效,法人信息、经营地址、资质文件等关键信息保持完整一致,并存好档,在平台核验时可快速提供。
搭建专属运营网络与设备环境,固定 IP 地址与登录终端,避免与其他账户共享运营资源,定期检查网络环境安全性,杜绝跨区域频繁登录行为。
账户运营周期内尽量避免频繁修改核心信息,确因实际经营需要变更时,需提前完成平台备案流程,确保备案信息与实际信息动态同步,不要短期内集中变更。
严格执行多账户主体隔离原则,避免不同账户之间出现资料交叉、资金混流、运营关联等情况,防范连带风控风险。
保持平稳的运营节奏,避免短期内销量异常波动、退款率激增等异常数据,坚守平台规则底线,杜绝刷单、侵权、虚假宣传等违规操作。
若已收到 P-4 二审通知,第一时间启动合规应对流程:
逐一核对信息一致性与时效性,确保材料完整无瑕疵后一次性提交,避免因材料缺失或不符合要求导致审核延误。
提前熟悉账户运营细节、资质文件核心信息,确保验证过程中沟通顺畅、应答准确,提升审核通过率。
亚马逊风控体系正朝着精细化、智能化方向持续演进,合规运营已成为卖家长期生存与发展的核心竞争力。
建议卖家从账户注册初期就建立合规运营意识,搭建完善的合规管理体系,定期开展账户风险自查,重点核查信息一致性、运营环境安全性、关联风险隔离等关键环节。
以真实经营为核心,构建可持续的合规运营模式,才能在平台生态中实现稳健发展,抵御各类风控政策调整带来的市场波动。


