各有关单位:
为推动新型电力系统建设,助力配电网向智能化、柔性化、高效化转型,适配分布式能源高比例接入、新型储能广泛应用的配网发展新态势,破解传统配电站房在运维效率、智能管控、安全防护、资源配置等方面的短板问题,同时深入探索智能配电站房的技术体系、建设标准与运营模式,推广适配新型配电网的智慧站房建设方案,中关村智能电力产业技术联盟智能配电专业委员会计划开展《智能配电站房发展研究报告》(简称“报告”)编写工作。现依照书籍编写计划,面向各相关单位征集书籍参编单位,负责完成书籍编制工作。相关事项通知如下:
一
征集范围
本次征集工作面向电力相关行业广泛开展,具体征集对象涵盖在配电专业领域具备丰富经验与专业能力的单位,以及相关科研机构、电力系统应用单位的技术专家。
二
征集时间
请有意向参与报告编制工作的申请单位负责人于2026年3月13日前填写《智能配电站房发展研究报告》参编单位意向申请表,并发送至邮箱guokaiming@eptc.org.cn。
《智能配电站房发展研究报告》参编单位意向申请表
三
入选条件
🔹 (一)编写组成员入选条件
01 资质与经验要求:申请人员须具备中级及以上职称/技能等级资质,且需在配电领域相关专业岗位上实际工作,拥有一定的实践经验。
02 专业能力要求:具有扎实的专业理论基础,同时拥有良好的文字功底,能够清晰、准确地阐述专业观点和内容。
03 时间与意愿要求:需保证有充足的时间参与书籍的编制讨论工作会议,并且有积极参与、贡献力量的意愿。
🔹 (二)参编单位入选条件
01 参编单位应具有积极合作意愿,认同书籍编写目的和意义。
02 参编单位应专注于配电专业领域的研发、生产制造等业务活动,具备丰富的行业实践经验和专业知识积累。
四
参编单位主要职责
01 为编写组成员提供必要的支持,包括但不限于专业资料、研究数据、技术设备等,保障编写工作顺利进行。
02 组织单位内部专业人员参与书籍研讨会议,提供单位在相关领域的实践经验和研究成果,为书籍内容增添实际应用价值。
03 对书籍编写过程中涉及本单位业务或技术的内容进行审核把关,确保内容准确、合规,符合单位实际情况和行业规范。
五
其他事宜
01 提报申请:秉持自愿原则,向工作组提出申请。
02 资格确认:对于符合条件的申请单位,工作组秘书将通过电话与其沟通后续编写工作安排。
03 工作成果:入选编写组的人员,依据编写分工和实际工作安排完成书籍编写工作后,可享有书籍署名权。
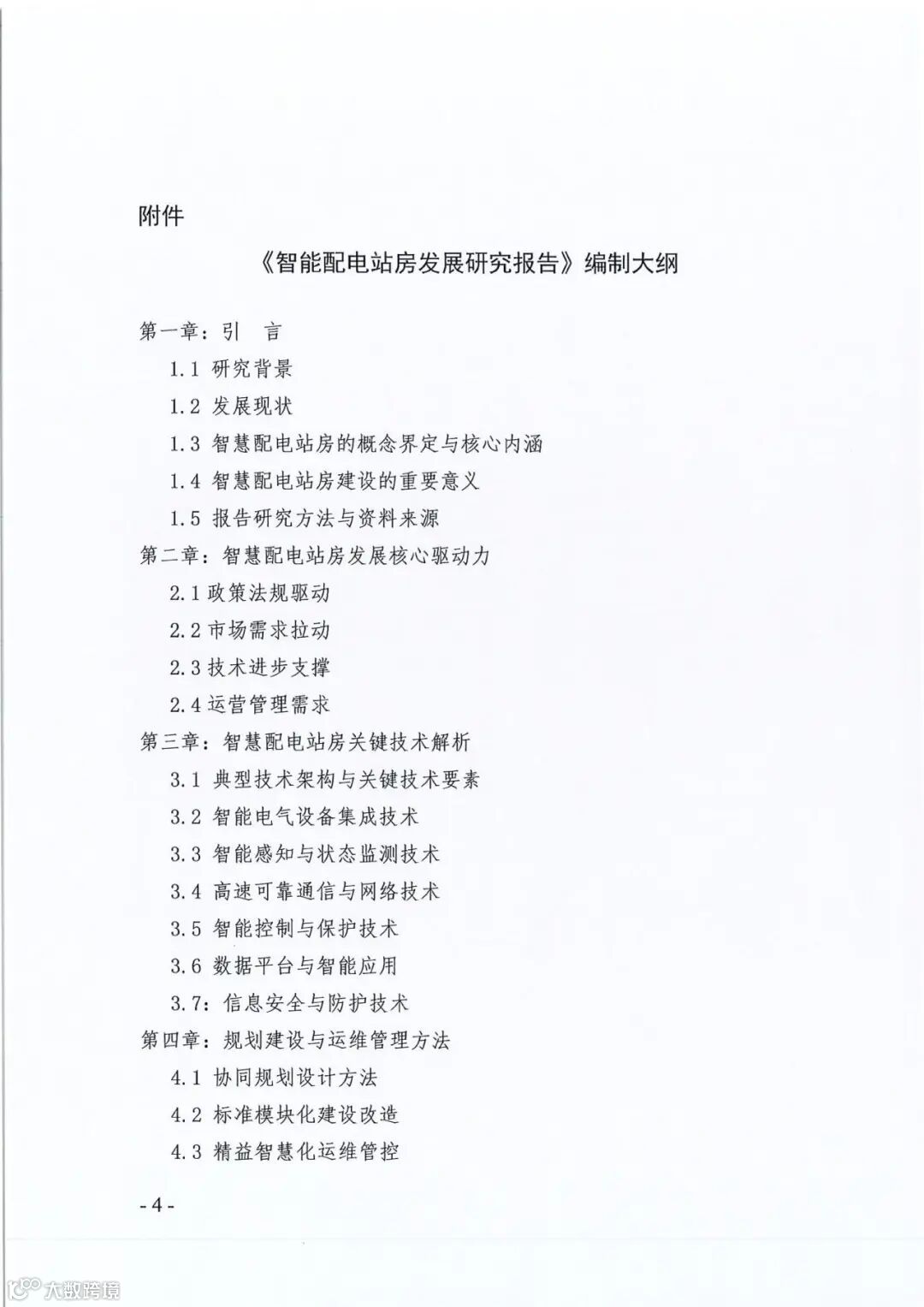
04 《智能配电站房发展研究报告》编制大纲见附件。
六
联系方式
联 系 人:曹玥 郭凯明
联系电话:18510001580 18920663801
电子邮箱:caoyue@eptc.org.cn
guokaiming@eptc.org.cn
附件(文末查看下载):
《智能配电站房发展研究报告》编制大纲
<<左右滑动查看文件>>
👇👇点击下方小程序,查看更多会议内容
点击下方
查看更多热点资讯

