随着全球绿色照明需求持续增长,灯具已成为我国跨境出口的核心品类之一。欧盟作为重点目标市场,对灯具产品实施强制性CE认证制度——这是清关准入、合规销售的法定前提。不少企业因不熟悉标准要求,导致货物滞港、证书失效或产品下架,造成实质性损失。本文基于专业第三方检测认证机构视角,系统梳理灯具CE认证的关键标准、测试维度、办理流程及实操要点,助力企业高效合规出海。
灯具CE认证核心适用协调标准
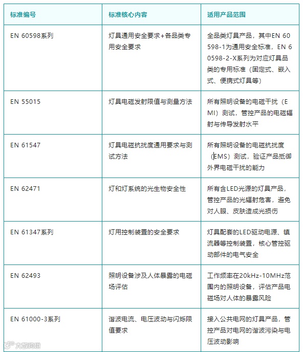
灯具CE认证以欧盟官方发布的协调标准为合规判定依据,不同品类与应用场景对应不同标准。以下为常用标准分类汇总,供企业快速对照参考:
|
|---|
灯具CE认证五大核心测试维度
CE认证测试严格遵循欧盟相关指令,覆盖以下五大关键维度:
光生物安全测试
LED灯具须强制执行EN 62471标准,评估紫外辐射、蓝光辐射、红外辐射等光生物危害,明确危害等级,确保产品在正常使用中不对人眼及皮肤造成不可逆损伤。
环保合规要求(RoHS 2.0指令2011/65/EU)
灯具需符合RoHS 2.0指令,管控铅、镉、汞、六价铬、多溴联苯、多溴二苯醚及4种邻苯二甲酸酯共10种有害物质含量,是CE认证的重要组成部分。
产品标识与技术文件合规要求
通过认证后,产品须加贴清晰、永久、可辨识的CE标志;同时须编制完整的技术文档(TCF),包括测试报告、规格书、电路图、符合性声明(DoC)、说明书等,并在欧盟境内保存至少10年,以备监管核查。
灯具CE认证标准化办理流程
企业可按以下6步有序推进认证工作:
- 认证申请与需求确认
向具备资质的第三方检测认证机构提交申请,提供产品型号、规格参数、使用场景、电气图纸等信息;机构据此评估适用指令、标准及测试方案。
- 技术文件与资料准备
准备产品规格书、电路原理图、BOM表、关键元器件证书、说明书、铭牌标签等技术资料,确保真实、准确、完整。
灯具CE认证关键注意事项
为保障证书有效性、避免清关受阻,企业须重点关注以下四方面:
-
确保产品信息与技术资料真实准确。送检样品须与量产产品完全一致,严禁提供虚假信息,否则将导致证书无效并面临欧盟监管处罚。
-
严控量产产品一致性。获证后,关键元器件、结构设计、电气参数等不得擅自变更;如发生重大变更,须及时报备并重新测试评估。
-
妥善保管全套技术文档。CE测试报告、符合性声明、技术文件等须在欧盟境内指定负责人处留存至少10年,随时接受市场监管抽查。
-
动态跟踪法规标准更新。欧盟协调标准持续迭代,企业须及时关注修订动态,必要时开展复测或补充认证,确保持续合规。
结语
灯具CE认证并非简单获取一纸证书,而是贯穿产品设计、生产、流通全周期的合规管控体系。提前掌握标准要求,选择专业认证机构,方能高效落地、规避风险。


