京东外卖首年成绩单:市场份额破15%,利润承压但亏损收窄
京东外卖上线一年,交出关键数据:累计2.4亿用户下单,市场份额突破15%。这一成绩不仅打开新业务增长口,更搅动行业格局,推动外卖市场从价格战向品质与效率竞争升级。
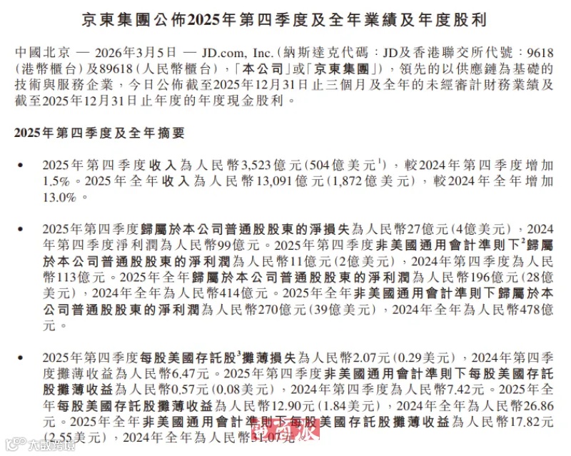
2025年财报核心数据:营收稳健,利润承压
3月5日,京东发布2025年全年财报:
- 全年营收13091亿元,同比增长13%,整体保持稳健;
- 归母净利润196亿元,同比下降52.7%(2024年为414亿元);
- 非美国通用会计准则下净利润270亿元,同比下降43.5%。
外卖成最大亏损来源,营销费用激增75%
外卖是京东2025年新业务中投入最重、亏损最集中的板块:
- 一季度亏损13亿元;
- 二季度补贴战开启后飙升至148亿元;
- 三季度达峰值157亿元;
- 四季度回落至148亿元,环比微降。
全年营销开支由480亿元增至840亿元,涨幅75%,主要投向用户补贴与品牌建设。
京东CEO许冉表示:“2025年是京东外卖的起步之年,我们在运营与研发上均进行了大量投入。”同时明确2026年策略转向——“若行业竞争回归理性,外卖业务投入将较2025年下降。”
值得注意的是,四季度亏损环比收窄近20%。随着订单规模扩大与经营效率提升,亏损率已明显改善。
财报发布次日,京东集团港股大涨近10%,资本市场认可其零售基本盘未受冲击,在行业性亏损背景下,京东表现仍在合理区间。
京东外卖差异化路径:品质、履约、生态协同
2025年2月,京东以“品质外卖”切入市场,6月市占率达31%,在品质细分赛道占比高达45%。7月阿里携500亿补贴入场后,京东主动调整节奏,转为夯实能力:
- 自营品牌落地:推出“七鲜小厨”,通过规模化开店实现菜品标准化,并同步入驻美团、淘宝闪购等第三方平台;
- 独立App上线:11月刘强东官宣京东外卖独立App及“京东点评”“京东真榜”,强调两大功能“永不商业化”;
- 微信小程序上线:进一步拓展流量入口,独立运营信号持续强化。
三大战略锚点
- 坚守品质底线:聚焦有实体堂食、口碑过硬的商家,一年内拒绝超100万家不合规“黑外卖”门店;
- 构建履约护城河:组建15万全职骑手队伍,全额缴纳五险一金,未来五年将投入220亿元强化一线员工保障;
- 深化生态协同:联动七鲜供应链、仓储物流与商流体系,打造“商流—物流—服务流”闭环。
盈利改善路线图
许冉披露三步走策略:
- 拓展收入来源:发展七鲜自营、商家增值服务等,弱化对佣金与广告的依赖;
- 补贴精细化:告别“大水漫灌”,按用户分层、区域特征实施精准投放;
- 释放规模效应:通过订单量提升摊薄单均履约成本,将配送效率真正转化为利润空间。
监管加码下的行业新阶段:合规竞争成主旋律
2026年初,监管密集出手:
- 国务院反垄断反不正当竞争委员会办公室启动对外卖平台市场竞争状况的调查评估;
- 市场监管总局发布《网络餐饮服务经营者落实食品安全主体责任监督管理规定》,将于2026年6月1日起施行,从平台责任、商户资质审核、违法惩戒三方面划清红线。
面对监管,三大平台迅速回应:
- 美团强调“一贯反对恶性竞争”;
- 淘宝闪购表态“配合调查、遵循公平原则”;
- 京东重申聚焦“品质外卖”,依托供应链走高质量发展路线。
尽管表态“投入下降”,京东2026年目标仍明确:市场份额突破30%。阿里则计划加码淘宝闪购,直指“市场绝对第一”;美团借监管窗口期,加速将竞争拉回服务体验与运营效率赛道。
可以预见,2026年即时零售赛道的核心命题,已从“烧钱换规模”转向“合规筑壁垒”。谁能平衡增长质量、履约能力与政策适配度,谁将在下半场占据先机。
图源:央视网

