2月26日,携程集团公布2025年第四季度及全年未经审计的财务业绩,同时公布一系列董事变动,范敏辞任公司董事兼总裁职务,季琦辞任公司董事职务。任命吴亦泓及萧杨为新任独立董事。
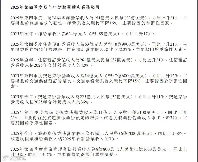
公告显示,2025年第四季度,携程集团净营业收入为154亿元,同比上升21%,主要得益于旅游需求的韧性,净利润为43亿元。净营业收入环比下降16%,主要归因于季节性因素。
2025年全年,携程集团净营业收入为624亿元,同比上升17%。净利润为334亿元,相比2024年净利润为172亿元人民币。同比增加主要由于2025年全年包含在其他(支出)╱收入中的投资利得199亿元人民币(28亿美元),相比2024年为11亿元。
此外,携程还公布了一系列董事变动,变动自2026年2月25日起生效。
公告显示,范敏已辞任公司董事兼总裁职务,季琦已辞任公司董事职务。与此同时,公司宣布任命吴亦泓及萧杨为新任独立董事。

