海关监管货物运输企业及车辆备案新规解读
备案条件与办理流程一览
为落实党中央、国务院关于优化营商环境的部署,海关总署对相关管理办法进行了第五次修正,将境内运输企业及车辆的注册登记管理调整为备案管理。

企业和车辆备案要求
承运海关监管货物的运输企业需具备以下条件:
- 具有企业法人资格;
- 取得与运输企业经营范围一致的工商核准登记。
承运海关监管货物的车辆应为厢式货车或集装箱拖头车,经海关批准也可为散装货车,并须满足以下条件:
- 为企业自有车辆,车主信息需与所属企业名称一致;
- 厢式货车厢体需与车架固定一体,无暗格、隔断,具备施封条件;
- 有特殊需要加开侧门的须经海关批准并符合监管要求;
- 集装箱拖头车须承运符合国际标准的集装箱;
- 散装货车限于承运不具备加封条件的大宗货物如矿砂、粮食等。
备案办理流程
提交材料 |
![]() |
实车验核 |
![]() |
予以备案 |
1. 提交材料
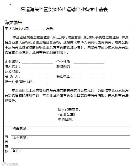
- 企业备案材料:
- 《承运海关监管货物境内运输企业备案申请表》;
- 《营业执照》复印件。
- 车辆备案材料:
- 《承运海关监管货物境内运输车辆备案申请表》;
- 《机动车行驶证》复印件;
- 车辆彩色照片(含车牌号、企业名称标识)。
2. 实车验核
- 由海关现场查验拟申请备案车辆。
3. 予以备案
- 初审和验核通过后予以备案。
备案有效期
运输企业备案有效期以其《营业执照》注明的营业期限为准,车辆备案有效期以《机动车行驶证》注明的强制报废期为准。
注意事项
- 企业及车辆不再从事海关监管货物运输业务的应办理备案注销;
- 如发生车辆更换或改装等情况,需重新备案。



