2026年出口退税政策重大调整
2026年3月3日,国家税务总局发布《关于发布出口退税率文库2026A版的通知》,正式启用2026年最新版出口退税率。
政策依据与执行要求
根据进出口税则、海关编码调整及《财政部 税务总局关于调整光伏等产品出口退税政策的公告》(2026年第2号),税务总局编制了2026A版出口退税率文库。有关事项如下:
- 文库已上传至国家税务总局可控FTP系统“程序发布”目录,各地需及时下载升级出口退税审核系统,并向出口企业同步发放;
- 须严格执行出口退税率,严禁擅自调整,违者将严肃追责;
- 执行中发现问题,应及时上报国家税务总局货物和劳务税司。
2026年最新出口退税率查询网址:
https://hd.chinatax.gov.cn/nszx2023/cktslcx2023.html
重点调整:光伏、电池等产品退税率取消或下调
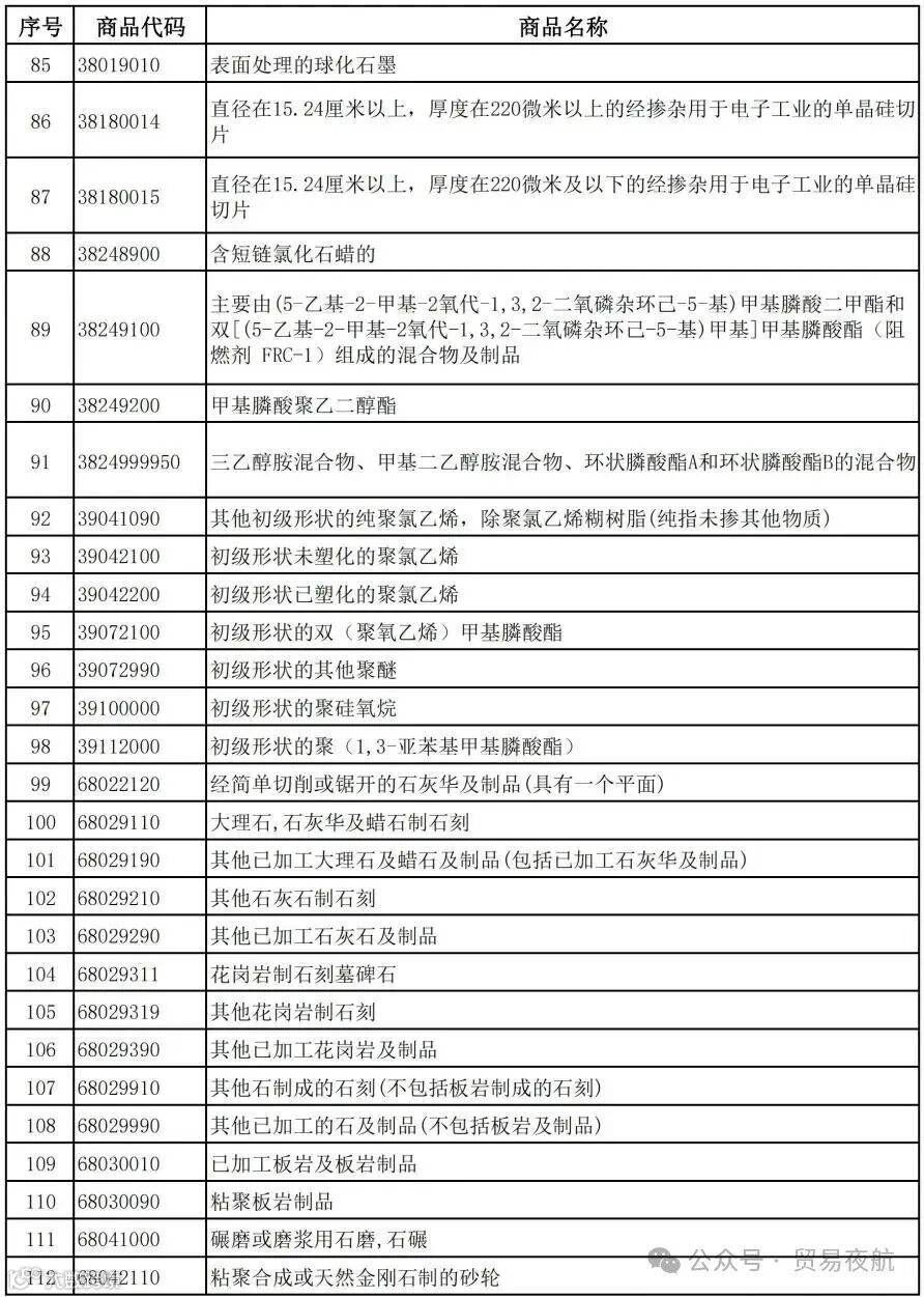
2026年出口退税政策迎来近年最大调整:大量产品取消或降低出口退税率。除光伏、电池外,化学原料及制品(基础化工原料、有机磷类化合物等)、塑料PVC及聚合物、厨房用具、陶瓷用品、有机硅、水泥、玻璃制品等亦受波及。
2026年1月8日,财政部、税务总局联合发布公告,明确自2026年4月1日起分阶段取消或下调光伏、电池等产品的增值税出口退税率。
本次调整是近年来外贸领域最重大的出口退税政策变化之一,相关出口企业须高度重视并提前应对。
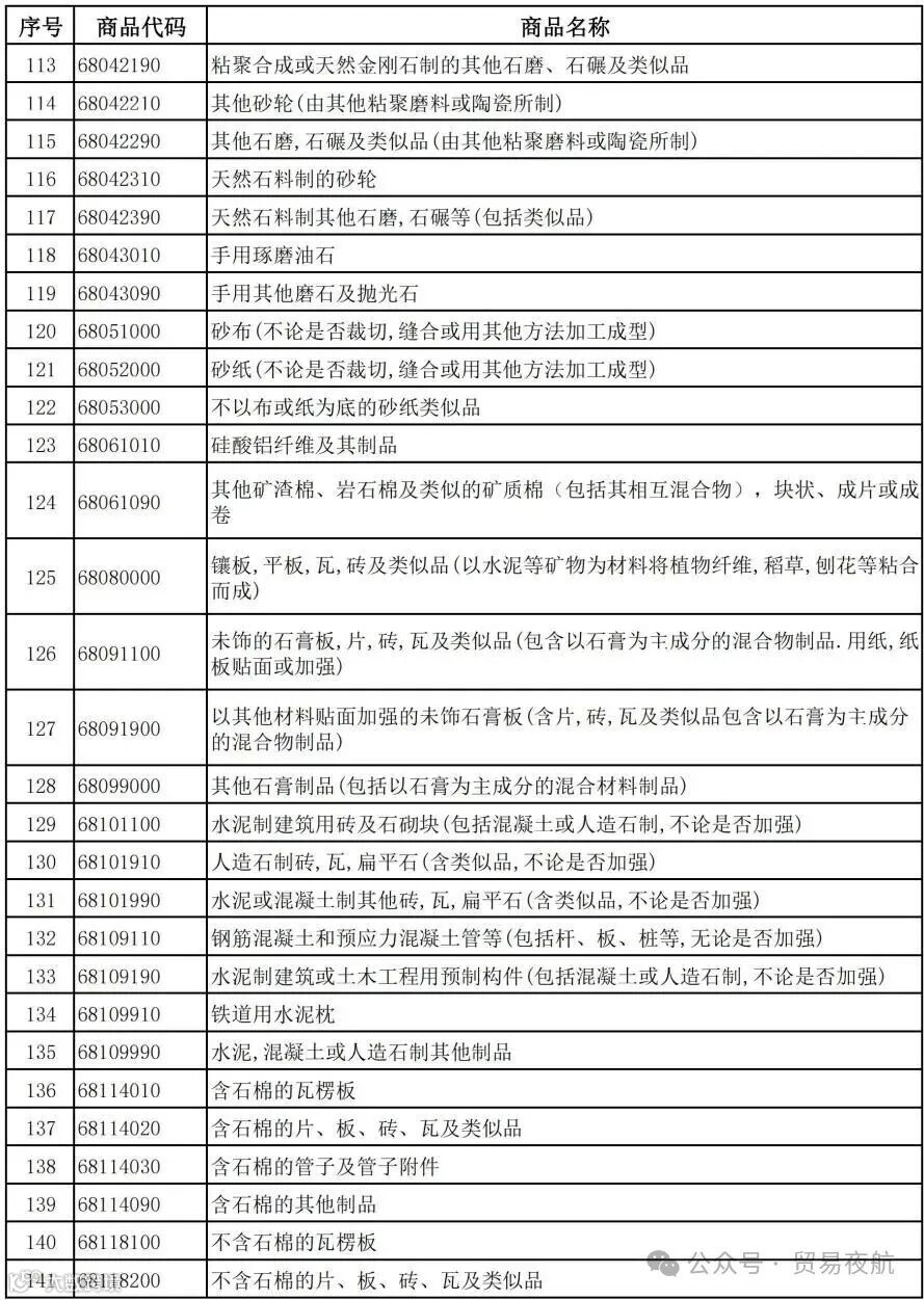
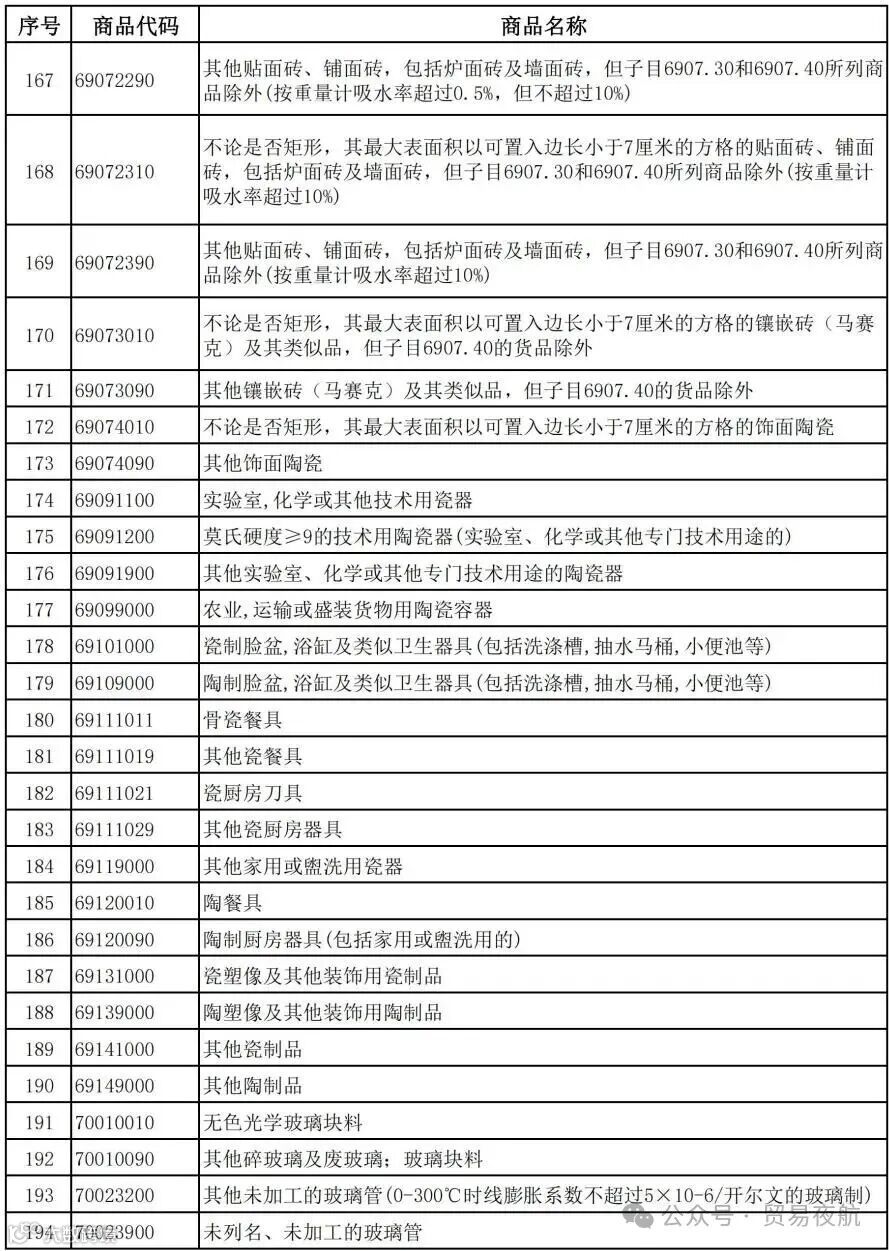
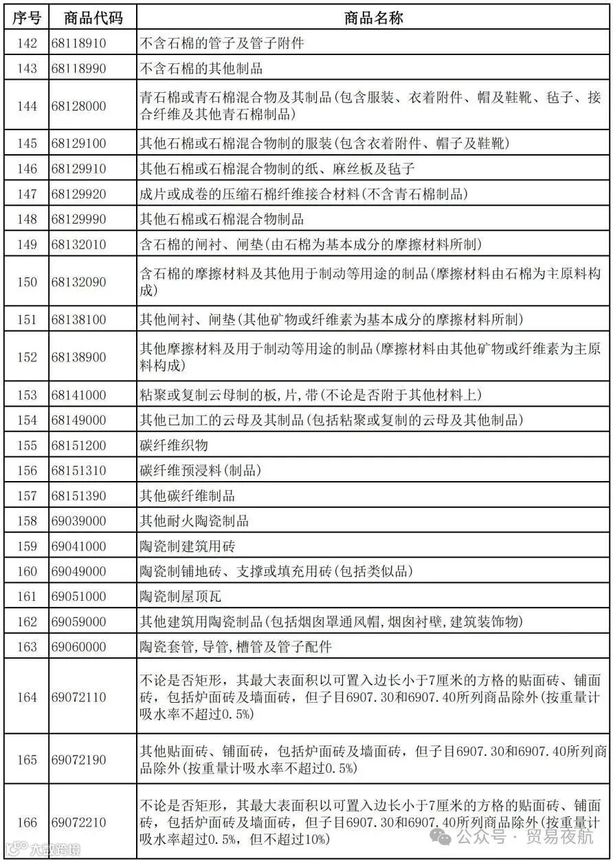
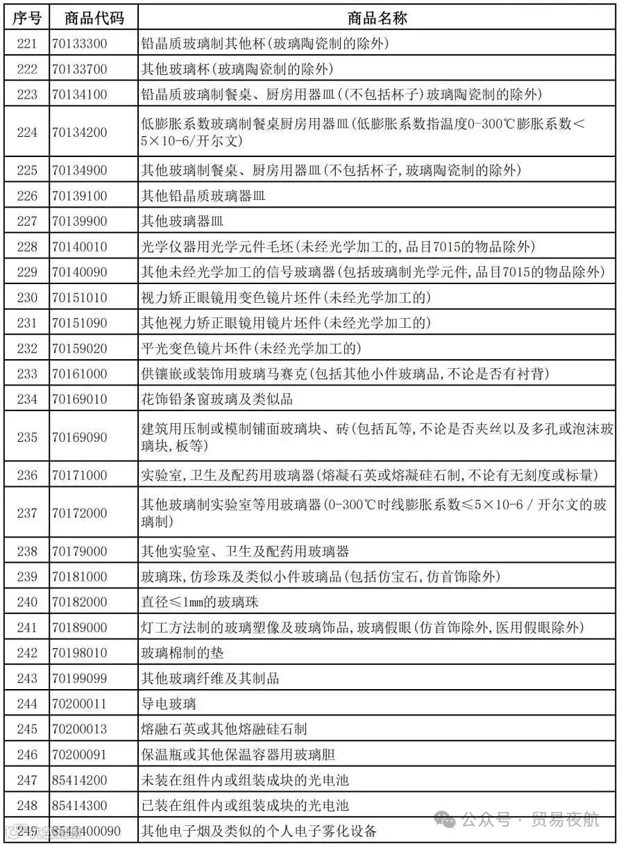
光伏产品:自2026年4月1日起取消出口退税
具体涉及产品清单详见下图:
电池产品:退税率分阶段下调,2027年起全面取消
- 2026年4月1日至2026年12月31日:增值税出口退税率由9%下调至6%;
- 2027年1月1日起:全面取消增值税出口退税。
具体产品清单详见下图:
其他政策说明
对上述清单中已征收消费税的产品,出口消费税政策维持不变,继续适用消费税退(免)税政策。
所列产品适用的出口退税率,以出口货物报关单注明的出口日期为准。
来源 | 贸易夜航
编辑 | 杨若茜
审核 | 郎祁
2026年出口退税政策重大调整
2026年3月3日,国家税务总局发布《关于发布出口退税率文库2026A版的通知》,正式更新2026年最新出口退税率。
政策依据与执行要求
根据《财政部 税务总局关于调整光伏等产品出口退税政策的公告》(2026年第2号)及最新进出口税则、海关编码调整情况,国家税务总局编制并发布2026A版出口退税率文库。
有关事项如下:
- 文库已上传至国家税务总局可控FTP系统“程序发布”目录,请各地及时下载、升级出口退税审核系统,并向出口企业同步发放;
- 须严格执行出口退税率,严禁擅自变更,违者严肃追责;
- 执行中发现问题,应及时报告国家税务总局货物和劳务税司。
2026年最新出口退税率查询网址:
https://hd.chinatax.gov.cn/nszx2023/cktslcx2023.html
重点调整内容:多类产品取消或下调出口退税率
自2026年4月1日起,光伏、电池等产品将分阶段取消或下调增值税出口退税率。本次调整是近年来外贸领域影响最广、力度最大的出口退税政策变动之一。
除光伏、电池外,以下行业产品亦受直接影响:
- 化学原料及制品(基础化工原料、有机磷类化合物等)
- 塑料PVC及聚合物类
- 厨房用具、陶瓷用品
- 有机硅、水泥、玻璃制品
光伏产品:自2026年4月1日起取消出口退税
根据2026年第2号公告,光伏相关产品自2026年4月1日起取消增值税出口退税。
电池产品:分阶段下调并最终取消出口退税
自2026年4月1日起至2026年12月31日,电池产品增值税出口退税率由9%下调至6%;
自2027年1月1日起,全面取消电池产品增值税出口退税。
补充说明
对上述清单中已征收消费税的产品,出口消费税政策维持不变,继续适用消费税退(免)税政策。
所列产品适用的出口退税率,以出口货物报关单注明的出口日期为准。
来源 | 贸易夜航
编辑 | 杨若茜
审核 | 郎祁

