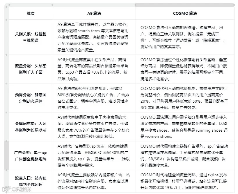
最近,Amazon Science发布了一篇文章,介绍了亚马逊构建的一个名为COSMO的大规模电商常识知识图谱系统。
文章总结:
1. COSMO能够结合用户的购物历史、浏览行为等大数据,推送符合其购~买意向的产品,而不再仅仅依赖于搜索关键词的匹配。
2. COSMO的逐步推广,亚马逊的搜索算法逻辑和流量分发原则都将发生深刻的变化。
个人总结:
1. Cosmo LM是一种展示方式,主要是挖掘用户行为,意图为基础。
2. 算法已经开始部署,据个人推算,应该是在去年年底前。
3. 需要Listing完整度进一步提升加强,尤其是属性,针对人群等。
4. 关键词要求进一步提高。
5. 可能会增加很多无效点击。
6. 可能会导致你的广告费爆棚。
7. 不需要客户动脑筋自己找长尾词了,导航栏会通过大数据,自动推~荐标签,然后生成新的长尾词。
8. 可能会导致ABA里面的长尾词发生更大的变化,长尾词重要性提升。
9. 运营做关键词,找长尾词,可以根据导航栏标签来找,会更加有效。
10. 运营要更加注重对目标人群的深入了解,打造符合其购~买意向的产品。
11. 运营需要优化listing,确保图片、关键词、review等内容能够准确传达产品的特点和优势。
12. 简单的关键词排名将不再是决定流量的唯~一因素,用户的购~买意向将成为更为重要的考量因素。
13. 卖运营需要深入研究用户行为,了解他们的真实需求和购~买习惯。
感兴趣的宝子记得点赞收藏并转发,让更多人看到
每日更新电商新手干货!
关注我,不迷路~

