除了常见的Wordpress、Shopify建站,独立站建站还有哪些比较好的建站系统?哪些服务器适合搭建独立站?很多出海的客户在搭建网站前会有这样的疑问。我们将以“如何选择建站系统和服务器”为主题,从建站系统、常见网站服务器及网站服务器采买等三个方面进行解析,希望通过本篇文章,大家对建站系统和服务器有更深入的了解。
建站系统选择
在选购服务器前,我们要先明确网站的建站系统。这里我们整理了Wordpress、Shopify、Wix、Squarespace、Joomla、Magento等十几款常见的建站系统,我们在选择建站系统时通常会考虑以下几个因素:

部分建站系统是需要付费的,比如Shopify每月要支付39美金,这是一笔不小的开支;如果预算有限,可选择免费的建站系统,如wordpress。
对于计划长期运营的网站,尤其是企业站点会定期进行改版,其间会涉及更换建站系统或更换服务器的情况,这就需要考虑“可移植性”因素。目前有些建站系统是不支持网站迁移的,如Wix、Google Sites,因而大家选择建站系统时要考虑到这点。
相信大部分网站搭建好后都会进行SEO优化,希望网站能获得较好的排名,所以SEO友好性也会作为考虑时的一个重要因素。
有些建站系统是包含主机的,这会影响整体的建站成本,如Shopify,毕竟买服务器是一笔不小的开支。
这主要是看其他人的使用体验,仅供参考。
为方便大家了解,我们罗列了各建站系统的优点和缺点,希望通过对比大家对各建站系统有更深的了解。

此外,我们选取了上表中前面的四款建站系统进行介绍,分别是Wordpress、Shopify、Wix和Squarespace。

WordPress知名度大,覆盖面广,市面上可用的参考资料也非常多,占据了所有网站40%的市场份额。WordPress是开源的,适合新手和专业人士基于平台进行网站开发,此外,WordPress插件和主题库非常丰富,基本满足日常的建站需求。
主要特点:
(1)开源且可靠
(2)插件和主题丰富,可扩展性强
(3)受众广,可用参考资料多

Shopify专为创建电子商务网站而设计,为在线商店的建立和运营提供简化、用户友好的体验。Shopify 的一个突出特点是易于设置,这种易用性对于那些想要在没有太多技术障碍的情况下搭建电商网站的人来说是一个不错的选择。
主要特点:
(1)专为电子商务或混合商业业务而设计
(2)托管平台,提供维护和支持
(3)可通过主题和应用程序进行扩展

Wix的突出功能是其拖放式自定义功能,可以定制网站上的每个元素以符合你品牌的审美,它对于那些想要专注于设计元素而不想深入研究代码的人来说尤其有用。如果你是小企业主或个人,想要建立在线形象而又不需要经历复杂的学习过程,Wix是个不错的选择。
主要特点:
(1)完全托管,无需编码
(2)丰富的模板集合
(3)拖放自定义(如PowerPoint中的移动图像和文本框)

Squarespace 非常适合注重设计的个人和小型企业。它提供一站式解决方案,包括域名、托管、设计、电子邮件营销和支持,它的简洁用户界面非常易于使用,是许多人的首选。
主要特点:
(1)包括域名、托管和设计的一体化解决方案
(2)超过100个设计精美的模板
(3)内置SEO和营销工具
常见网站服务器分析
相信通过以上的介绍,大家对常见的建站系统都有了初步的了解,接下来我们将重点介绍如何选择建站服务器。

在你选择服务器之前,我们需先明确以下两点:
(1)所选的建站系统是否需要额外购买服务器。比如前面所说的Shopify、Wix、Squarespace已包含主机,不需要额外购买服务器。
(2)所选的服务器支持哪些建站系统。比如Kinsta、wp engine仅支持Wordpress,如果你选的是Joomla,那么就只能选其他的,所以这点也很重要。
除了服务器的兼容性,我们通常会考虑服务器的价格、售后服务、安全性、用户评分及产品性能等因素。
价格对网站的后续运营成本比较大,从调研情况看,kinsta、wp engine、Azure相对贵一些,预算充足的个人/企业可考虑,其他几个基础套餐比较便宜,比如hostinger Premium每月仅需2.99美金,预算有限的个人/企业可考虑。

我们在搭建网站的时候经常会遇到一些问题,比如网站显示异常、服务器报错、网站崩溃等,其中有些问题是需要服务器售后来支持排查修复的,这时售后服务就非常重要。以kinsta和wp engine为例,这两个服务商有专门WordPress支持团队全天候提供服务,网站有任何问题都可咨询客服,响应速度也很快。相比较,hostinger售后客服响应时间慢,服务器稳定性还不理想,即使找到客服也不一定能解决网站问题,所以,建站新手慎选。

关于安全性,一些知名网站/企业会比较重视,如果只是搭建一个网站做测试用,可以弱化此项。此外,有些服务器是自带自动备份、免费ssl证书服务,这个按需选择就好。

我们选取了各服务器的Trustpilot评分,从数据看,vultr评分低些,为1.6分,其他服务器评分都在4.1分以上。从评分看,所列服务器整体都是不错的。

我们从流量、带宽、编码语言及服务器位置四个维度进行了对比,其中流量和带宽取决于你购买的版本,编码语言主要是PHP和Javascript,大部分服务器也都支持。
关于服务器位置,我们通常采用“就近原则”,例如网站主要面向的客户是在美国,那一般优先考虑美国有数据中心的服务商,这样更有利于网站速度优化。从调研数据看,各服务器差异比较大。比如kinsta、wp engine、Microsoft Azure等,大部分国家都有对应的数据中心,可选择的较多,而Bluehost仅在美国有数据中心.

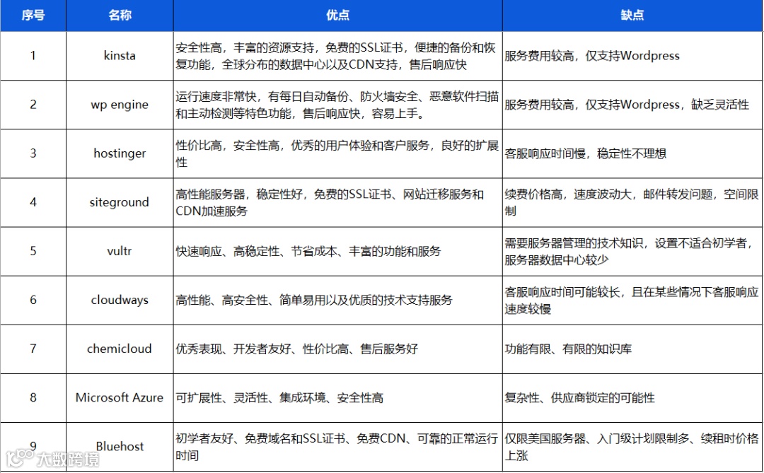
为方便大家对服务器有更深地了解,我们整理了各服务器的优劣势,大家可根据自身的需求综合来选择!

网站服务器采买示例
为方便新手采买服务器,这里以kinsta为例,给大家介绍购买服务器流程!
进入Kinsta主页,点击首页“View features”进入wordpress服务器介绍页面。

进入Kinsta wordpress服务器页面,点击“View Plans”。


说明:如果是首次购买,会弹窗提示注册账号,按要求填写信息即可。

你的订单摘要显示在页面顶部,填完注册信息后,还需要填写支付信息。

你付款成功后,Kinsta会创建你的账户,登录Kinsta后台,你可以创建网站并执行与网站相关的必要操作。如果你想将现有网站的域名指向Kinsta服务器,你可以在Kinsta服务器中进行相应的配置,如果有不懂的可直接咨询Kinsta客服。

