
第六届云南国际人才交流会
——“引才入滇”海内外人才招聘会
求职者报名最后一天!
报名截止时间8月25日17点
没有报名的小伙伴们抓紧了!
德方纳米科技股份有限公司(股票代码:300769)创建于2007年1月并于2019年成功上市。德方纳米是一家致力于锂离子电池核心材料的研发、生产和销售的国家高新技术企业,公司正形成以磷酸盐系正极材料为核心,多种材料并进的产品矩阵,广泛应用于新能源汽车产品动力电池、储能电池等领域。


年十三薪;另加季度达成奖、年终奖、股权激励5天8小时、周末双休、五险一金、享有节日津贴、双月福利津贴、带薪年假、年度旅游、体检等
北方夜视科技研究院集团有限公司(简称“夜视院集团”),隶属于中国兵器工业集团有限公司,是国内专业化水平最高、规模最大的以红外、微光技术为主的光电夜视产业集团,产业规模和技术水平居世界前列。夜视院集团现有员工3600人,拥有院士,兵器集团高层次人才专家及云南省各类专业人才等。正高级工程师210余人,高级工程师410余人,博士100余人,硕士870余人。拥有光学工程硕士、博士一级学科学位授予权和博士后科研工作站、微光重点实验室等,博士、硕士研究生导师56人。

硕士学历12-15万起
博士学历18-30万起
云南省林业和草原科学院(以下简称“林科院”)成立于1959年,是全省林业和草原领域重要的综合性应用研究机构,致力于林业和草原关键科学技术问题的调查、研究、科学技术普及、培训和科技成果推广,以及开展国内外学术交流、科技合作等工作。全院现有在职职工268名,其中专业技术人员216名,设有10个科研业务所室。依托建有国家、省级工程技术(研究)中心、检测中心7 个,省部级重点实验室3个,院士工作站2个,博士后科研工作站1个,省创新团队4 个,生态系统定位站4 个,长期科研基地5个。

按国家和我省博士后培养管理相关规定执行。
云南师范大学是一所历史悠久、传统优良的省属重点师范大学,由云南省人民政府举办。其前身是诞生于1938年的国立西南联合大学师范学院,西南联大创造了中国乃至世界高等教育史上奇迹,形成了爱国、民主、科学的西南联大精神。西南联大传统和教师教育成为学校最鲜明的办学特色。历经80余载的砥砺奋进,已为国家培养各级各类人才30余万人,被誉为“红土高原上的教师摇篮”,并先后被国家确立为中西部100所重点建设的高水平大学之一、教育部和云南省人民政府共建高校。

待遇按照国家、云南省和云南师范大学相关规定执行
昆明市延安医院前身为上海市延安医院,1970年从上海整体内迁,1993年被卫生部评为国家三级甲等医院(云南省第一家通过),是全国文明单位、国家级心脏移植中心、国家级冠心病介入/结构性心脏病介入/心律失常介入专业培训基地、国家级博士后科研工作站设站单位、综合性临床及科研教学医院。医院现有2个国家级、20个省级和11个市级临床重点专科,5个省级和2个市级研究中心/重点实验室,10个省市级创新团队,45个省市级内设研究机构/技术中心。

面议。
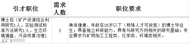
创建于1954年,是云南省公益事业单位,云南省科技厅认定的科研院所,自然资源部认定的部级监督检测中心。建有自然资源部三江成矿作用及资源勘查利用重点实验室、云南省矿产资源勘查与综合利用工程技术研究中心和云南省博士后科研工作站三个科技创新平台。集有机与无机实验测试、自然资源调查检测评价和合理利用研究、生态环境调查监测评价等为一体的综合性实验研究机构,实验面积万余平方,是云南省乃至全国一流的现代化综合实验室。

年薪不低于25万元/年;五险一金,提供食宿,出站后留用;提供优越的科研办公条件,先进的科研设备设施,以及科研经费支持等。

查阅更多参会单位
详细职位信息、福利待遇
请识别二维码
欢迎来电咨询!

求职者识别二维码在线报名
个人报名后,参会信息短信通知


