
云南省农业科学院热带亚热带经济作物研究所2022年公开招聘科研助理公告
按照《科技部办公厅关于做好科研助理岗位开发和落实任务安排的通知》《云南省科技厅关于做好2022年度科研助理岗位开发和落实任务安排的通知》文件精神,根据工作需要,云南省农业科学院热带亚热带经济作物研究所2022年计划面向社会公开招聘科研助理11名,现将有关招聘事宜公告如下:
坚持德才兼备的用人标准,招聘遵循“公开、平等、竞争、择优”的原则,面向社会,公开报名,统一考核(面试),综合评定,择优聘用。
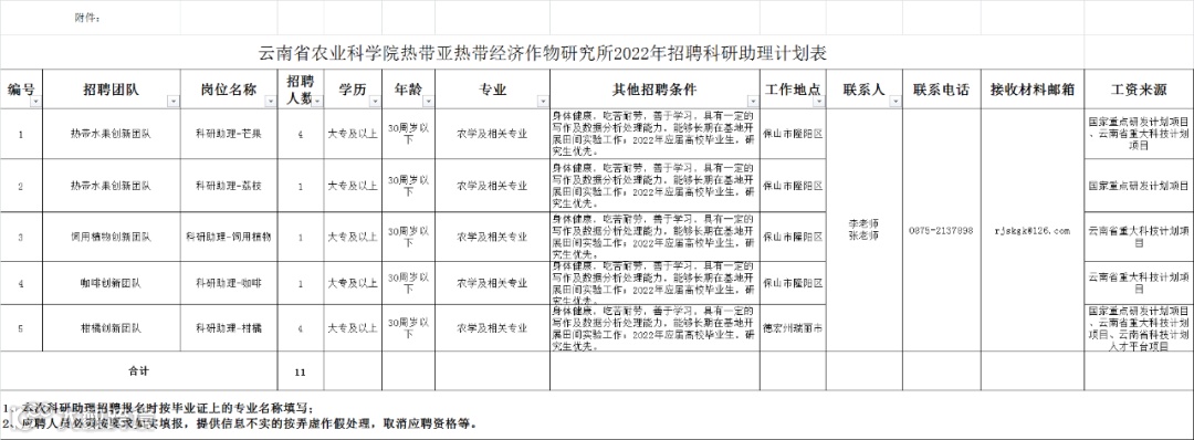
公开招聘2022年1月1日以后毕业的高校应届毕业生11名,作为科研助理人员(编制外)。具体招聘岗位及要求详见《云南省农业科学院热带亚热带经济作物研究所2022年招聘科研助理计划表》(附件1)。
(一)具有良好的思想政治素质和道德品行,自觉践行社会主义核心价值观,爱党爱国,有理想抱负、家国情怀和教育情怀,甘于奉献,遵纪守法。
(二)学习成绩优良,作风朴实,诚实守信,吃苦耐劳,身心健康,在校期间无违法违纪违规行为、学术不端等问题。
(三)积极负责、耐心细致、踏实肯干,具有胜任应聘岗位的相关专业知识和团队合作意识,服从工作安排。有较好的人际沟通和语言文字表达能力,熟练掌握日常办公应用软件。
(四)应聘人员仅限于大专及以上学历的2022年应届毕业生(研究生优先),要求2022年取得学历、学位证明。
(六)自愿应聘科研助理岗并遵守单位规章制度和科研助理岗位相关规定。
1.报名时间:从2022年7月13日至2022年7月22日。
2.报名方式:在报名时间范围内,请将《云南省农业科学院热带亚热带经济作物研究所科研助理招聘报名表》(附件2)及个人简历、就业推荐表(毕业证、学位证)扫描件、身份证扫描件、在校期间学习成绩单扫描件、其他可证明应聘人员研究能力的资料(如大学公共外语四、六级证书,公开发表学术文章,主持或参与的课题,各类优秀证书等)材料,制作成一个电子文档,发送到指定的联系人邮箱:rjskgk@126.com,邮件标题固定格式为:“岗位名称+姓名+电话号码”。
3.报名要求:应聘人员只能选择一个岗位进行申请。应聘人员填报信息不实的,按弄虚作假处理,取消本次应聘资格。
1.应聘人员毕业证书、学位证书专业名称,应与拟招聘所含专业名称一致,专业名称不一致者审核不予通过。
2.请应聘人员务必在提交报名材料前认真核对,确保信息无误。通过报名资格审核的人员,其报名信息不允许做任何修改。凡提交报名信息不准确、不真实的,造成的一切后果由应聘人员自己负责。
2.以电话形式通知资格审查合格人员参加考核(面试),请应聘人员保持电话畅通。
由云南省农业科学院热带亚热带经济作物研究所组织应聘人员到指定医院进行体检,体检费用由拟聘用人员自理。体检项目和标准按照《公务员录用体检通用标准(试行)》及操作手册执行。
自愿或自动放弃体检或体检不合格而产生岗位空缺的,由团队研究决定是否在同一岗位应聘人员中按面试成绩由高至低的原则依次递补。
1.考核(面试)结束后,考核及聘用结果在“云南省农科院热经所”公众号公示5个工作日。
2.公示期满无异议的,办理聘用手续。办理聘用手续时必须提供毕业证、学位证,否则不予办理。
3.拟聘用人员应在规定时间内到云南省农业科学院热带亚热带经济作物研究所报到,并与单位、团队负责人签订三方聘用合同,聘用合同签订后与劳务派遣公司签订劳动合同,逾期未能签订合同或报到的,取消聘用资格。
科研助理的待遇标准不低于保山市最低工资标准,实行协议工资制,按照合同约定的标准发放。基本工资3000元/月-5000元/月(含社会保险、公积金等单位缴纳部分及劳务派遣公司管理费),视工作完成情况发放绩效奖励。
本次聘用期限为1年,试用期3个月,试用期满考核不合格者,解除聘用关系,聘期考核合格可根据工作需要续聘。
(二)科研助理履职期间出现违法违纪情况,单位可解除合同,不给予经济补偿。
(三)科研助理在聘期内因个人原因要求离职的,应提前15天以书面形式向所在团队提出,办理相关工作交接手续后解除聘用关系,同时可在应届毕业但未就业学生中按程序再次进行相同数量科研助理招聘。
(四)应聘者须服从国家和省有关公开招聘政策规定,提供符合报名要求的证件,对违反纪律的考生,视情节轻重,取消面试资格。招聘工作人员存在应当回避的情形或可能影响招聘公正的,应当回避;如有违反招聘纪律、徇私舞弊行为的,按有关规定给予严肃处理。
(五)本公告由云南省农业科学院热带亚热带经济作物研究所科技科负责解释。
2.咨询时间:工作日上午8:30—11:30,下午2:30—5:30
附件:
1.云南省农业科学院热带亚热带经济作物研究所2022年公开招聘科研助理计划表.xls
2.云南省农业科学院热带亚热带经济作物研究所科研助理招聘报名表.doc


识别二维码下载相关附件