昆明市五华区科技产业园开发投资有限公司成立于2008年11月,为五华区区属国有独资公司,注册资本1.5亿元,拥有下属全资及参控股子公司:昆明市五华区科技产业园开发经营管理有限公司、昆明联卓投资管理有限公司、昆明市五华区人力资源运营管理公司、昆明市五华区产业发展有限公司、昆明五华园投供应链管理有限公司、昆明市五华区黄土坡停车场综合开发有限公司等。
五华区园投公司已形成园区基础设施建设、产业投融资、土地一级开发、城市更新改造、工程项目建设、大宗商品物流贸易、产业发展和国有资产运营管理等多元化的经营业务体系。作为五华区经济建设主战场、产业发展主力军的核心支撑力量和政府性投融资平台公司,承载“投-融-建-管-营”五大企业战略使命。因业务发展需要,现面向社会招聘工作人员6名,有关事项公告如下:
坚持德才兼备、以德为先,注重实绩的用人标准,坚持公开、公平、公正原则,坚持竞争、择优原则。
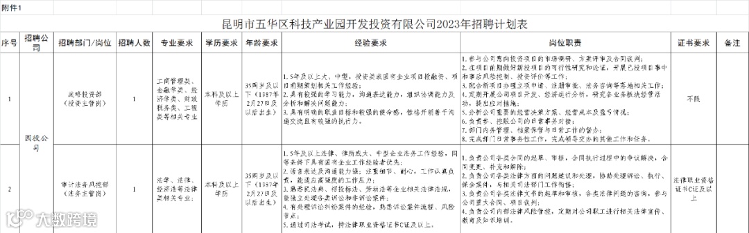
本次普通招聘计划共招6人,具体招聘岗位、岗位资格条件等信息详见:附件1《昆明市五华区科技产业园开发投资有限公司2023年公开招聘工作人员计划表》。
(二)其他福利:社保公积金、周末双休、带薪年假、法定节假日、工会福利。
(一)遵守中华人民共和国宪法、法律、法规,拥护中国共产党领导和社会主义制度。
(二)能够履行企业员工义务,品行端正,具有良好的社会道德。
(三)一般应具备大学本科及以上文化程度,国(境)外学历须具有教育部学历认证及国(境)外学习证明。
(四)年龄一般在35周岁及以下,特殊专业和岗位人员根据情况,可适度放宽至45周岁及以下。
(六)法律、法规等对岗位条件另有规定的,从其规定。
1.曾因违法犯罪受过刑事处罚,或被开除中国共产党党籍的人员、被开除公职的人员。
2.属于刑事案件被告人、犯罪嫌疑人,司法机关尚未撤销案件、检察机关尚未作出不起诉决定或人民法院尚未宣告无罪的人员。
3.尚未解除党纪、政务处分或正在接受纪律审查的人员。
4.在读的非应届毕业生以及在职公务员和参照《中华人民共和国公务员法》管理的机关事业(单位)工作人员。
5.被有关机关认定存在舞弊等严重违反招考纪律的行为受到处罚,依据国家、省、市相关规定不得录用的人员。
采取网上发布招聘公告,线上报名,线下笔试与面试相结合的方式。
通过猎聘网-昆明频道(https://www.liepin.com/city-kunming/)进行招聘公告发布,公告时间为10个工作日。
2023年2月27日—2023年3月10日下午17:00止。
报名采用线上报名的方式进行,应聘者通过猎聘网-昆明频道(https://www.liepin.com/city-kunming/)进入相关公告后点击右上角“报名通道”或直接复制报名链接:https://kmlpzp.wjx.cn/vm/O3Y584s.aspx 到浏览器,进入报名系统填写相关个人信息后上传相关报名资料。
3.每名应聘者限报一个岗位(请仔细查看岗位要求后再进行报名),本次招聘只接受线上报名,恕不接受电话、现场投递或邮寄材料报名。
4.应聘者需按招聘岗位相关要求(详见附件1)上传以下资料:报考诚信承诺书(附件2)、身份证、毕业证、学位证(留学回国人员需提供国家教育部留学服务中心出具的学历、学位认证证书)、学历认证报告(中国高等教育学生信息网)、职称及职业资格证等相关材料扫描文件或照片至报名通道对应文件上传选项。
5.应聘者应如实提交有关信息和材料。凡本人填写信息错误的自行负责;弄虚作假的,一经查实即取消资格。
6.在报考过程中如因应聘者个人信息不正确或通讯工具不畅通造成无法联系上应聘者的,视为主动放弃。
7.公司将委托猎聘网按照报名条件和岗位任职资格进行资格初审,择优选取符合条件的人员。
1.原则上公开招聘岗位的笔试开考比例不得低于1:3,即每个岗位的招聘人数与应聘人数之比达1:3以上方可开考。对达不到开考比例的岗位,将进行第二次挂网公告,公告范围大于第一次挂网公告,公告期为10个工作日。若第二次挂网公告后仍未达到开考比例,则削减岗位招聘的人数,直至达到开考比例。削减招聘岗位人数后仍达不到开考比例的,取消该岗位招聘。
2.笔试内容为基础知识测试及专业知识测试等,基础知识测试以公共基础知识为主,专业知识测试以岗位所需专业知识为主。
3.笔试环节注重对应聘人员专业技能、分析解决实际问题能力、综合能力等素质的测试。
4.笔试时间和地点由猎聘网提前对通过资格初审的应聘者进行短信(邮件)或电话通知,没有通过资格初审的应聘者将不再进行通知。
5.笔试成绩将在猎聘网-昆明频道(https://www.liepin.com/city-kunming/)上公示,公示时间为3个工作日。
1.根据笔试成绩从高到低的顺序,按照岗位招聘人数不低于1:3不高于1:5的比例进行资格复审(若同岗位最后一名成绩排名出现并列情况,则一同进入)。应聘者须携带本人身份证、学历证、学位证、专业技术资格证、执(职)业资格证、报考诚信承诺书等材料原件到现场进行资格复审,主要审查其学历、学位、资格证书等相关信息的真实性,资格复审具体时间和地点由猎聘网另行短信(邮件)或电话通知。
2.若资格审查出现证件资料与报名材料不相符的,一律取消面试资格。未在规定时间内参加资格审查的视为主动放弃。
3.因考生主动放弃或资格复审不合格等原因达不到面试最低比例的,按笔试成绩从高到低依次递补,通过资格复审的人员可以进入面试。
1.每个岗位拟招聘人数与进入面试人数的比例不低于1:3不高于1:5,通过资格复审的考生均可进入面试环节。
2.面试时间和地点由猎聘网另行短信(邮件)或电话通知,若未在规定的时间内进入面试的考生视为主动放弃。
3.面试合格分数线为60分,达不到面试合格线的考生不得进入后续程序。
综合成绩=笔试成绩*40%+面试成绩*60%,综合成绩均按“四舍五入法”保留小数点后两位数字,若出现综合成绩并列情况,依照应聘人员面试成绩由高到低的顺序确定排名先后。综合成绩将在猎聘网-昆明频道(https://www.liepin.com/city-kunming/)上公示,公示时间为3个工作日。
根据每个岗位的笔试和面试综合成绩,从高到低依次确定考察(背景调查)人选,考察(背景调查)人数与拟招聘人数的比例为1:1。昆明市五华区科技产业园开发投资有限公司委托猎聘网对拟录用人员进行考察(背景调查),调查内容主要为拟聘用人选的政治素养、道德品质、工作能力和现实表现、是否有违法乱纪行为或有其他不良记录等情况,背景调查发现存在虚构、故意隐瞒个人重要信息的,将取消录用资格。
考察(背景调查)合格的,由公司组织到指定的有资质的县级及以上医院体检,体检标准将参照《公务员录用体检通用标准(试行)》(2016年12月30日修订)及相关规定执行,体检费用由应聘者自行承担。
考察(背景调查)和体检无异议的拟录用人员在猎聘网-昆明频道(https://www.liepin.com/city-kunming/)予以公示,公示时间为5个工作日。考察(背景调查)和体检环节中出现不合格情形的,拟录用人员主动放弃录用资格的,以及公示期内出现问题不予录用的,可按应聘人员综合成绩从高到低排名顺序依次递补。若无合适递补人员,则缩减或取消相应招聘岗位。
1.聘用人员按公司通知要求,准备入职所需材料,按公司规定的时间和地点办理报到手续。若无特殊原因,未在规定时间内报到或不能提供公司所需入职材料的,原则上不予录用。
2.公司依照劳动合同法、就业服务与就业管理的有关规定,与录用人员签订劳动合同,并及时办理就业登记。
4.录用手续办理时间:具体时间以短信或邮件通知为准。
录用对象在资格审查、考察(背景调查)、体检、公示及办理录用手续等任一环节不符合条件且情况属实的,均不录用。
(一)本次招聘工作实行信息公开、过程公开、结果公开,主动接受纪检监察部门和社会监督。
(二)本次招聘实行诚信承诺制,考生须遵守和满足此次公开招聘的政策规定,承诺完全满足应聘岗位要求的条件,诚信参与招聘工作的各个环节,提供真实有效并与招聘岗位相符的证件。对违反纪律的考生,一经查实,不予聘用。
(三)昆明市五华区科技产业园开发投资有限公司纪检监察室对招聘工作进行全程监督。违反规定招聘员工的,视情节轻重,追究相关责任人的责任。
猎聘网咨询电话:0871-63521021(工作日9:00-11:30,13:30-17:30)
公司监督电话:0871-68327250(工作日9:00-12:00,13:30-17:00)
(一)本次招聘只接受考生通过猎聘网-昆明频道(https://www.liepin.com/city-kunming/)进行报名。
(二)考生务必保证报名信息填写正确,并对所提供的信息和资料的真实性负责,如发现考生提供虚假信息、伪造证明、资格条件不符的,将取消应聘及录用资格。
(三)猎聘网将以电话、邮件通知各环节安排,请保持通讯工具畅通并关注电话、邮件信息。在应聘过程中如因考生个人信息不正确或通讯工具不畅通造成无法联系上考生的,视为考生放弃本次应聘。
(四)本次招聘不委托任何机构举办任何形式的培训、咨询,不指定任何考试用书。
(五)招聘期间请各位考生及时关注猎聘网-昆明频道(https://www.liepin.com/city-kunming/)发布的招聘动态。
附件1. 《昆明市五华区科技产业园开发投资有限公司2023年公开招聘工作人员计划表》



(请点击图片放大查看)

识别二维码下载相关附件
为保障本次公开招聘工作人员符合公司招聘公告要求,经我公司研究决定,对本次招聘公告中主管级别及以上的岗位(投资主管岗、法务主管岗、贸易主管岗、下属人力资源公司总经理)人员的工作履历、任职年限进行现场核实审查,确保应聘人员工作履历与岗位要求相符合。
现委托猎聘网对应聘人员在笔试前开展现场工作履历及任职年限审核。审核人员为报名后基本要求已通过线上初审的人员,线上初审未通过的不再另行通知,未参加审核或审核不通过的,不进入后续环节。审核地点、时间由猎聘网以短信或电话形式通知。原则上进入审核的人员必须按时到场,若应聘人员因特殊原因未能到场的,说明情况后可安排其余方式进行。

【邀请函】“2023年春风行动暨就业援助月”女性专场招聘会
云南省人民政府发展研究中心2023年度公开招聘工作人员公告
昆明市呈贡区消防救援大队公开招聘3名厨师
【网络招聘会】163+用人单位,5000个优质岗位,等你来选!
弥勒市产业发展集团有限公司2023年面向社会公开招聘公告