大数跨境
0
0

2023年建水供销集团有限公司招聘公告

2023年建水供销集团有限公司招聘公告 云南人才市场
2023-03-01
2
导读:建水供销集团有限公司,成立于2021年12月31日,是建水县供销合作社联合社,斥资5000万元注册的独资企业

建水供销集团有限公司,成立于20211231日,是建水县供销合作社联合社,斥资5000万元注册的独资企业。按照建水县委、县人民政府乡村振兴的工作部署,公司致力于 “生产、供销、信用”三位一体助力乡村振兴与发展,全力构建县、乡、村物流体系。在未来三年,将在县域内增设135个村级供销合作社,以“公司+合作社” 的合作模式,为专业合作社及农户提供农资供应、农技培训、农产品釆购等服务,做好为农服务“最后一公里”,努力打造新时代为农服务平台,在农业社会化服务和农村现代流通体系中发挥重要作用。
现因公司发展需要,特向社会公开招聘选拔一批有较强专业知识、热爱供销事业、善于挑战自我、勇于创新担当的专业人才,现将有关事项公告如下:
一、招聘原则
坚持公开、公平、竞争、择优的原则。
二、招聘岗位及条件
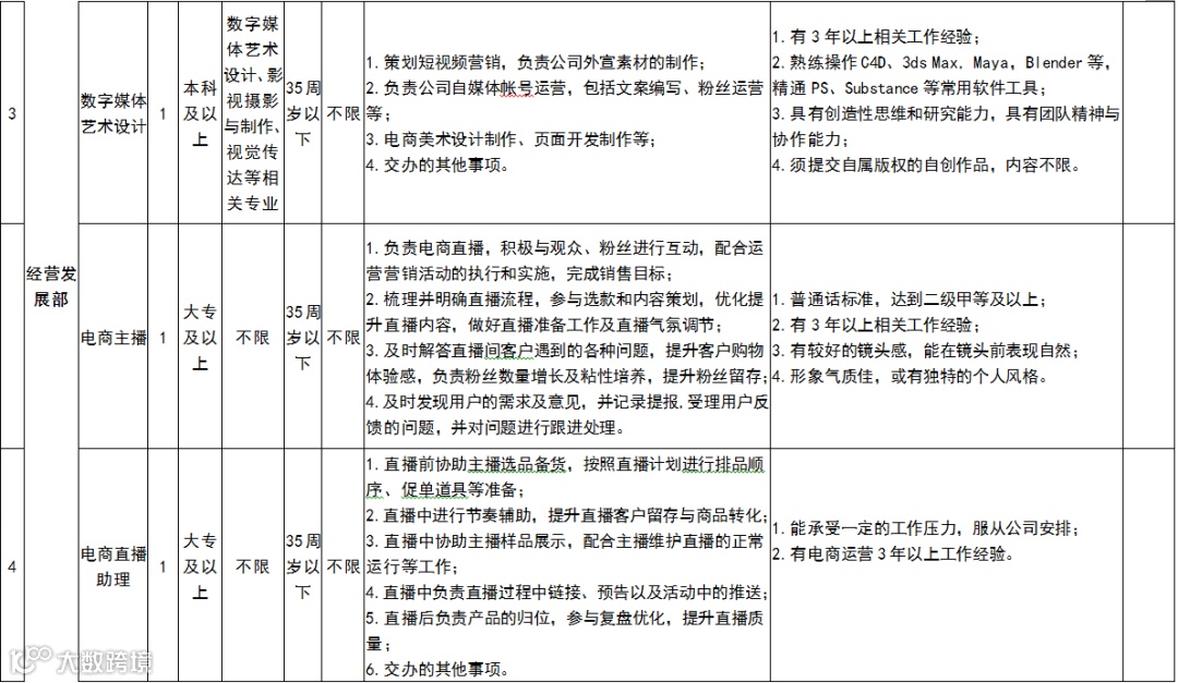
公司面向社会公开招聘工作人员7名。具体招聘岗位、岗位资格条件等要求详见附件2《建水供销集团有限公司2023年工作人员公开招聘岗位统计表》。
(一)招聘人员应具备下列条件:
1.具有中华人民共和国国籍,拥护中国共产党的领导,遵纪守法;
2.品行端正、品德优良,未曾受过违纪违法处罚;
3.身体健康,符合体检健康标准,具备岗位需求的身体条件。
(二)下列人员不得应聘:
1.曾被开除公职或因违规违纪被解除劳动(聘用、聘任)合同的;
2.近5年内有舞弊等严重违反公务员、事业单位、国有企业招聘纪律行为的;
3.受到党纪、政纪处分期限未满或者正在接受纪律审查的;
4.过去或现在因犯罪受到刑事处罚或者正在接受司法调查尚未做出结论的。
三、薪资待遇
1.拟聘人员试用期为2个月,试用期间工资标准为2000元/月;
2.试用期结束后符合公司岗位要求的,具体薪酬按公司薪酬标准执行(含五险一金)。聘期中,所聘用人员不得在聘用单位之外兼任其他职务、任务并领取报酬。
四、招聘程序
按照发布公告、公开报名、资格审查、面试、成绩公布、体检、录用、等程序进行。
(一)公开报名
1.报名时间
2023224日-20233218:00时止。
2.报名材料
报名表、身份证、毕业证、学位证、学历认证报告、专业技术资格证书、从业资格证书、学术(科研、工作)成果、获奖励荣誉证书及应聘者诚信承诺书。注:报名文员、数字媒体艺术设计岗须提交自属版权的自撰文章或自创作品,内容不限。
3.报名方式报名采用网络报名方式,报名邮箱jsgxjtgs@163.com)。
4.报名要求
每名应聘者限报一个岗位,不得重复报名。个人信息填报及提交资料不完整不得通过资格初审。
(二)资格初审
由公开招聘领导小组成员对报名人员进行资格初审和经历业绩评价。通过初审的应聘者由公开招聘领导小组办公室电话通知进行复审。
(三)资格复审
1.时间:另行通知。
2.复审地点:红河州建水县临安镇迎晖路135号附12楼。
3.进入复审的应聘者携带本人身份证、报名材料、政审证明材料、证书原件进行资格复审,未按时到现场进行复审者视为自动放弃本次应聘,通过资格复审的,由公开招聘领导小组办公室电话通知参加面试。
(四)面试
1.主要考察应聘者综合分析能力、举止仪表、应变能力、组织协调能力、求职动机与拟任岗位匹配等。面试时间以电话通知为准。
2.面试注意事项:应聘者持个人身份证原件于面试开始前30分钟到场进行抽签,在规定的时间内未到达抽签地点,视为自动弃权,取消其面试资格;应聘者抽签后有序进入面试区域,遵守考场秩序,不交头接耳,服从工作人员管理。
(五)成绩公布
通过面试的应聘者,将由公开招聘领导小组办公室电话、短信通知,同时会在“建水供销”微信公众号发布拟聘用工作人员公示消息。
(六)体检
面试合格人员,由公开招聘领导小组办公室电话通知进行体检,体检费用由个人承担。
(七)录用
1.按照不得兼职的原则,拟录用人员如有与其他单位签订劳动合同的,需解除原劳动合同,方可办理入职手续。
2.录用通知下发后,录用人员必须在规定时间内持有身份证、学历学位证、体检报告、行业资格证原件及复印件1份,本人近期免冠电子版彩照一张等相关材料报到。逾期不报到者,取消其录用资格。
(八)相关纪律及要求
1.遵守回避规定。工作人员与应聘者有回避关系的,应实行回避。
2.遵守招聘纪律,保守工作秘密,接受社会和有关部门的监督。
3.对违反招聘纪律的应聘者依照相关规定,视情节轻重,分别给予批评教育、取消成绩、不予聘用或解除聘用合同等处理。
4.未尽事宜另行公告。
5.本公告由建水供销集团有限公司公开招聘领导小组负责解释。
五、招聘咨询
公司地址:红河州建水县临安镇迎晖路135号附12楼                         
联系人:李女士
联系方式:13408950807

(请点击放大图片查看)

识别二维码下载相关附件

往期推荐
  1. 【邀请函】“2023年春风行动暨就业援助月”女性专场招聘会


  2. 弥勒市产业发展集团有限公司2023年面向社会公开招聘公告

  3. 【招聘】内蒙古蒙牛乳业(集团)股份有限公司

  4. 【现场洽谈】西藏巨龙铜业有限公司2023年大型巡回招聘公告

  5. 云南种业集团有限责任公司2023年行政和技术人员招聘公告

【声明】内容源于网络
0
0
云南人才市场
云南省人力资源和社会保障厅直属事业单位,西南最大的人力资源市场之一,面向社会提供企业招聘、个人求职、代理招聘、企事业单位招考、人才派遣服务等。我们的目标是解决企业招聘用人难题,打造人事人才新服务。
内容 6688
粉丝 0
云南人才市场 云南省人力资源和社会保障厅直属事业单位,西南最大的人力资源市场之一,面向社会提供企业招聘、个人求职、代理招聘、企事业单位招考、人才派遣服务等。我们的目标是解决企业招聘用人难题,打造人事人才新服务。
总阅读1.3k
粉丝0
内容6.7k