
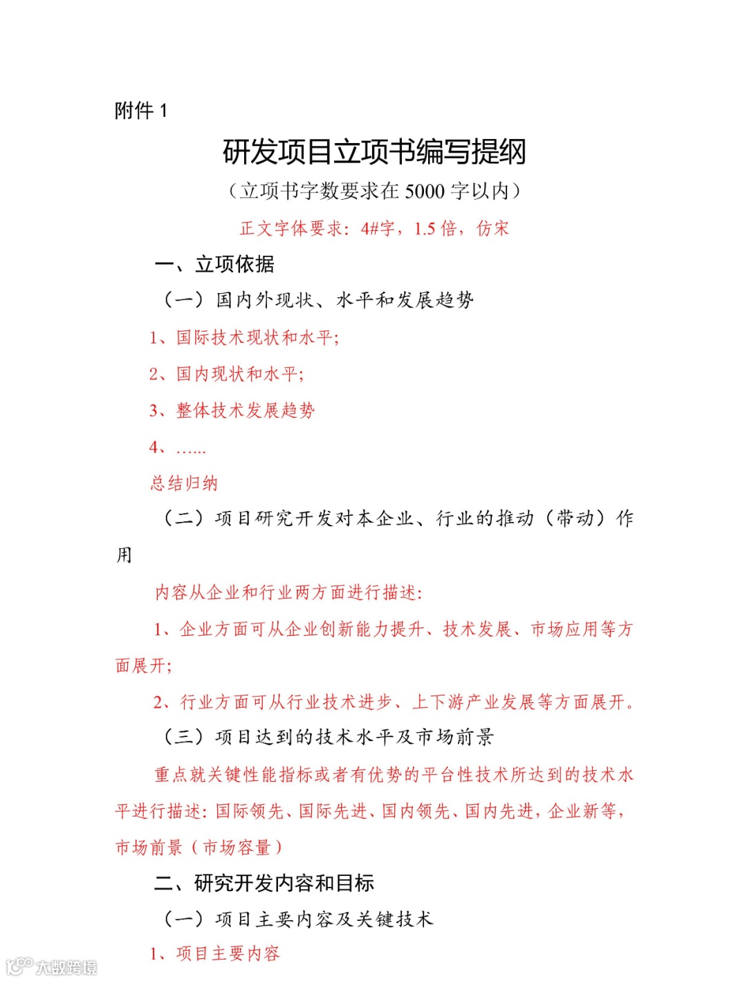
撰写一份合格的研发项目立项计划书是高新技术企业认定的首要任务,是企业开展研发活动“灵魂级”材料,贯穿并统领整套申报材料。本文依据“高新技术企业认定管理办法”及其工作指引,结合高新技术企业认定申请申报实务,从合规性出发,分析研发项目立项计划书及项目总结报告的撰写要求,供企业参考使用。
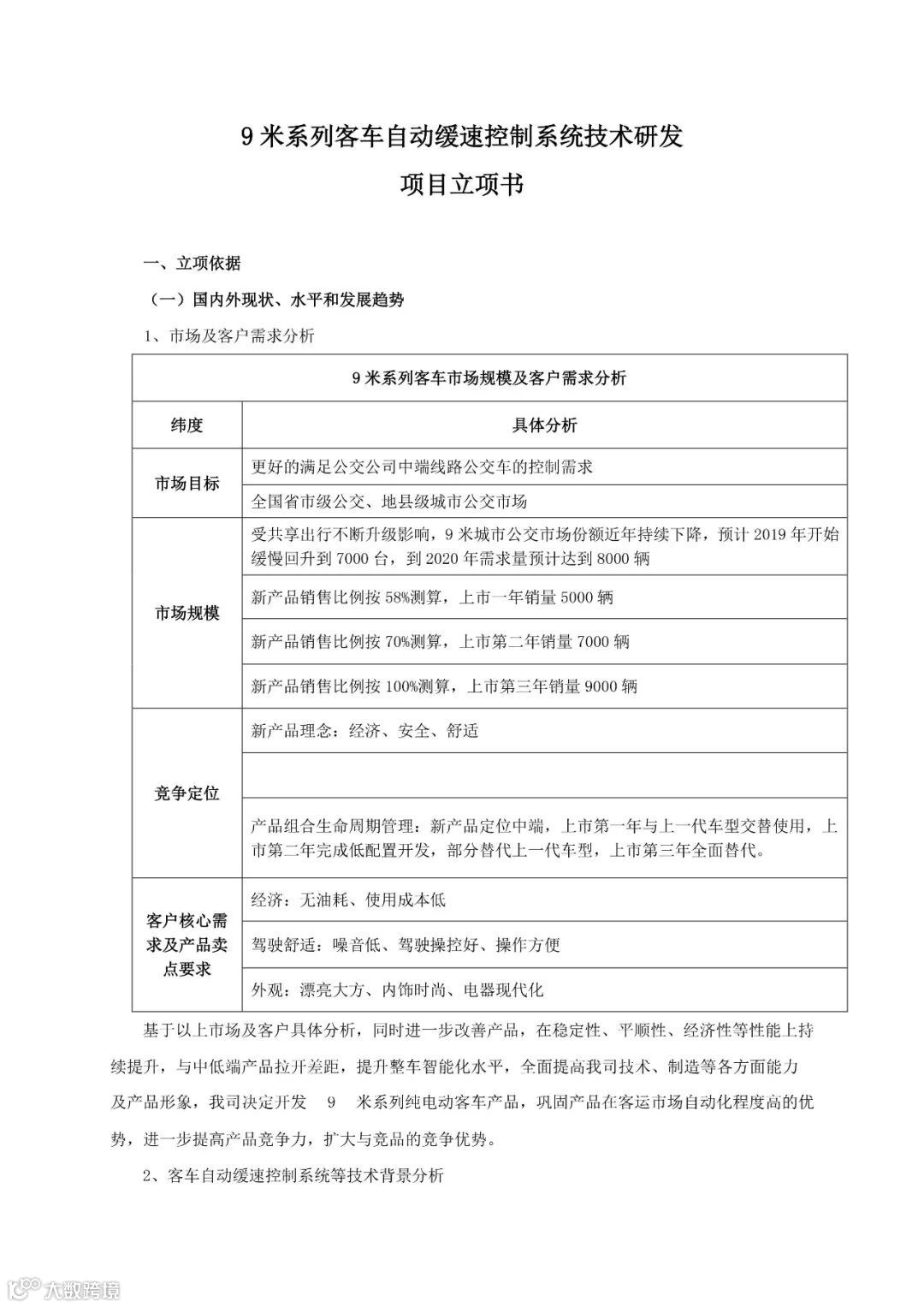
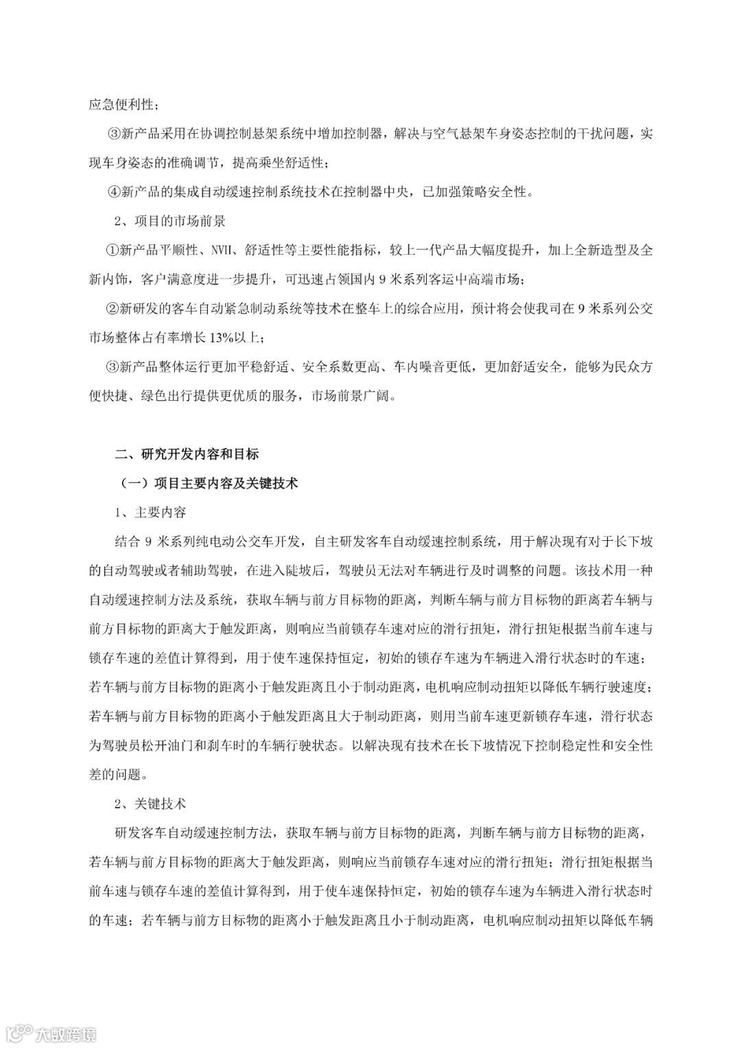
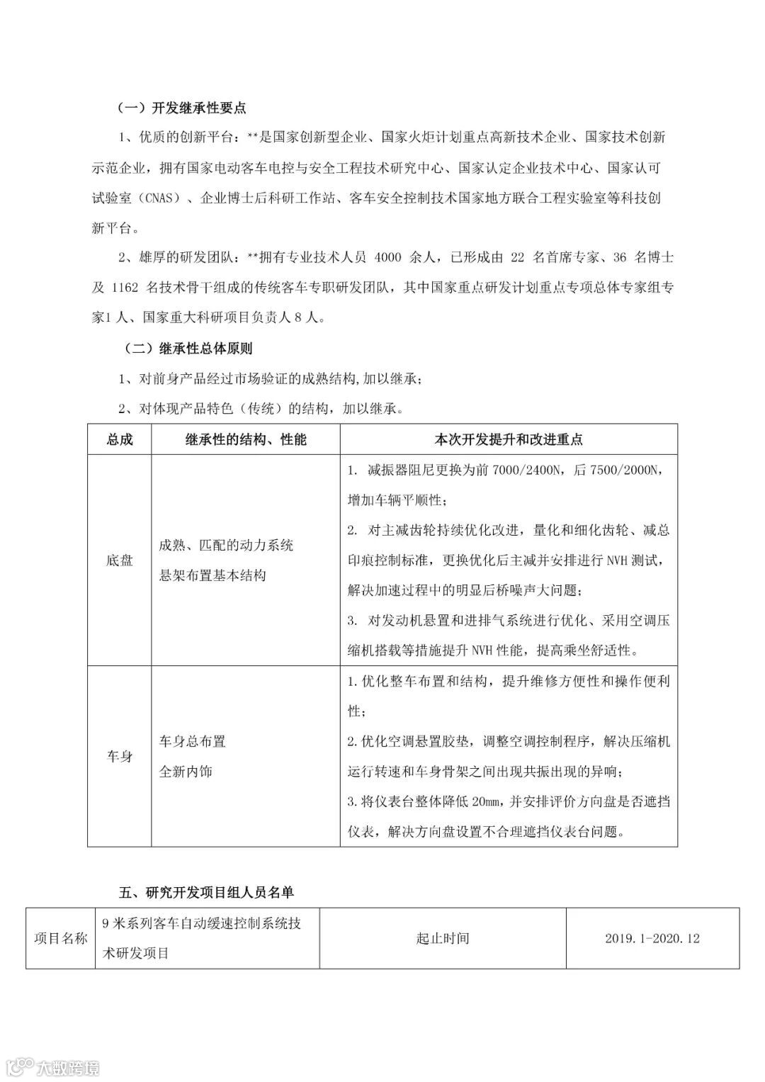
撰写示例






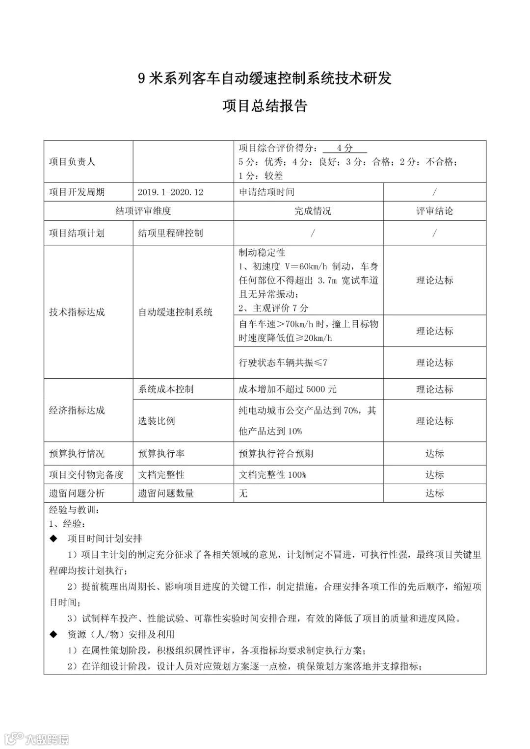
撰写实例








(南阳科技大市场汇总整理)

➤ 四市联动 | 科技暖春主动服务 云端课堂答疑解惑
➤ 大市场科技服务暖春行动第三场——疫情防控期间企业如何做好项目申报
➤ 齐心协力抗疫情,科技服务不打烊 ——暨洛阳科技金融大市场科技服务暖春行动首场在线企业政策培训
关注我们

免责声明:本微信公众平台“洛阳科技金融大市场”所发表内容注明来源的,版权归原出处所有(无法查证版权的或未注明出处的均来源于网络搜集)。发布内容(视频、文章、广告等)只以信息传播为目的,仅供参考,不代表本平台认同其观点和立场。内容的真实性、准确性和合法性由原作者负责。

