
国税地税征管体制改革之前
在办税服务厅
偶尔还会听到部分小伙伴
在车辆购置税办理窗口咨询如何缴纳车船税

现在国税地税合并实现一厅通办
你是不是还在为车船税和车辆购置税分不清而烦恼呢
别着急!
今天云妹就为你细细讲解下
关于车船税与车辆购置税的那些税事儿
一申报地怎么区分
车船税
《中华人民共和国车船税法》第七条规定,车船税的纳税地点为车船的登记地或者车船税扣缴义务人所在地。依法不需要办理登记的车船,车船税的纳税地点为车船的所有人或者管理人所在地。

车辆购置税
《中华人民共和国车辆购置税暂行条例》(国务院令第294号)规定:
1、纳税人购置应税车辆,应当向车辆登记注册地的主管税务机关申报纳税;
2、购置不需要办理车辆登记注册手续的应税车辆,应当向纳税人所在地的主管税务机关申报纳税。

二纳税义务发生时间是否不同?
(一)车船税:车船税纳税义务发生时间为取得车船所有权或者车船管理权的当月。
车船税按年申报,分月计算;一次性缴纳;纳税年度为公历1月1日至12月31日。
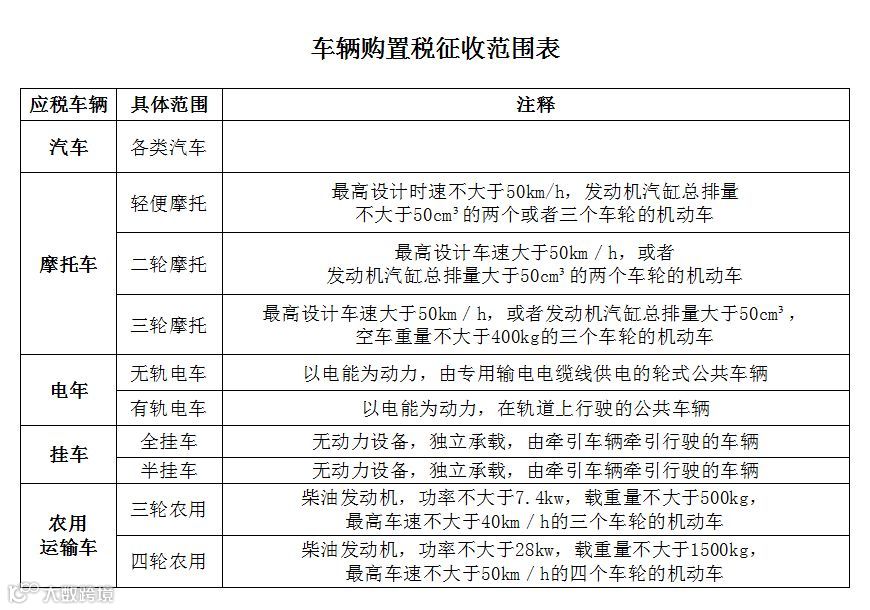
(二)车辆购置税:车辆购置税实行一车一申报制度。
1、纳税人购买自用应税车辆的,应当自购买之日起60日内申报纳税;进口自用应税车辆的,应当自进口之日起60日内申报纳税;自产、受赠、获奖或者以其他方式取得并自用应税车辆的,应当自取得之日起60日内申报纳税;
2、纳税人应当在向公安机关车辆管理机构办理车辆登记注册前,缴纳车辆购置税。
三税额是否相同
车船税
1、按照车船税税目税额表缴纳车船税

2、车船免征车船税:
(1)捕捞、养殖渔船;
(2)军队、武装警察部队专用的车船;
(3)警用车船;
(4)依照法律规定应当予以免税的外国驻华使领馆、国际组织驻华代表机构及其有关人员的车船。

3、对节约能源、使用新能源的车船可以减征或者免征车船税;对受严重自然灾害影响纳税困难以及有其他特殊原因确需减税、免税的,可以减征或者免征车船税。(具体办法由国务院规定,并报全国人民代表大会常务委员会备案)。
4、省、自治区、直辖市人民政府根据当地实际情况,可以对公共交通车船,农村居民拥有并主要在农村地区使用的摩托车、三轮汽车和低速载货汽车定期减征或者免征车船税。
车辆购置税
1、车辆购置税的税率为10%。
2、免税、减税,按照下列规定执行:
(1) 外国驻华使馆、领事馆和国际组织驻华机构及其外交人员自用的车辆,免税;
(2) 中国人民解放军和中国人民武装警察部队列入军队武器装备订货计划的车辆,免税;
(3) 设有固定装置的非运输车辆,免税;
(4) 有国务院规定予以免税或者减税的其他情形的,按照规定免税或者减税。


