
云南省蒙自经济开发实业有限责任公司成立于1993年6月,注册资金1亿元,是蒙自市财政全额出资国有独资公司。公司于2022年5月在市委、市政府的大力支持下,公司改制,改为集团公司。公司利用红河州日益凸显的东南亚辐射中心区域优势,着重发展有色金属、建筑材料贸易,建立运输专线,完善物流仓储网络布局,从单纯的贸易逐步向上、下游延伸产业链,扩大贸易渠道,并为客户和供应商提供优良物流运输、仓储、融资等增值服务。公司持续深耕主业,谋项目、补短板,将蒙自打造成红河州游客集散地、健康疗养集散地、滇南技能、职业人才培训中心。依托RCEP及三区资源,打造跨境电商和物流集散地。构建文化、体育、旅游、游乐、健康医疗、宜居养老、休闲购物为一体的“新生态”。集团将用实业撑起经济发展的脊梁、产业夯实经济腾飞的基础,用新型“全供应链”体系打破地域壁垒,打通造血、输血“大动脉”,产业、贸易左右两手抓,产业上游、下游齐统筹,将集团发展成为滇南国企标杆、蒙自经济社会发展的最强“心脏”。
因公司发展需要,本着“公开、平等、竞争、择优”的招录原则,现面向社会公开招聘。
一、招聘基本条件
(一)党管干部和党管人才;
(二)市场化配置,契约化管理;
(三)德才兼备,注重实绩;
(四)公开、平等、竞争、择优;
(五)市场认可与出资人认可相结合,激励与约束相统一。
二、任职条件
(一)遵纪守法,品行端正,诚信廉洁,勤勉敬业,协作精神强,有良好的职业素养;
(二)一般应具有现代企业经营管理知识和专业技能,有良好的履职记录,工作业绩突出,社会认可度高,以及与岗位需求相关的工作能力,特别优秀的,可突破退休年龄限制;
(三)具有良好的心理素质和正常履职的身体条件;
(四)聘用岗位有执业资格或职称资格等专门要求的,应具备国家相关行业管理部门颁发的执业资格或职称证书;
(五)符合任职回避等有关规定;
(六)符合企业董事会要求的其他任职条件;
三、有以下情形之一的人员,不予录用
(一)被开除中国共产党党籍的;
(二)受过刑事处罚或有犯罪嫌疑尚未查清的;
(三)曾因违法行为,被给予行政拘留、收容教养、强制戒毒等治安行政处罚的;
(四)因犯错误正在接受审查,或受处分且处分期未满的;
(五)曾因违纪、违法被开除公职的;
(六)被依法列为失信联合惩戒对象的;
(七)因违反职业操守或者工作严重失职给所任职的机构造成重大损失或者恶劣影响的;
(八)其他不符合聘用的情形。
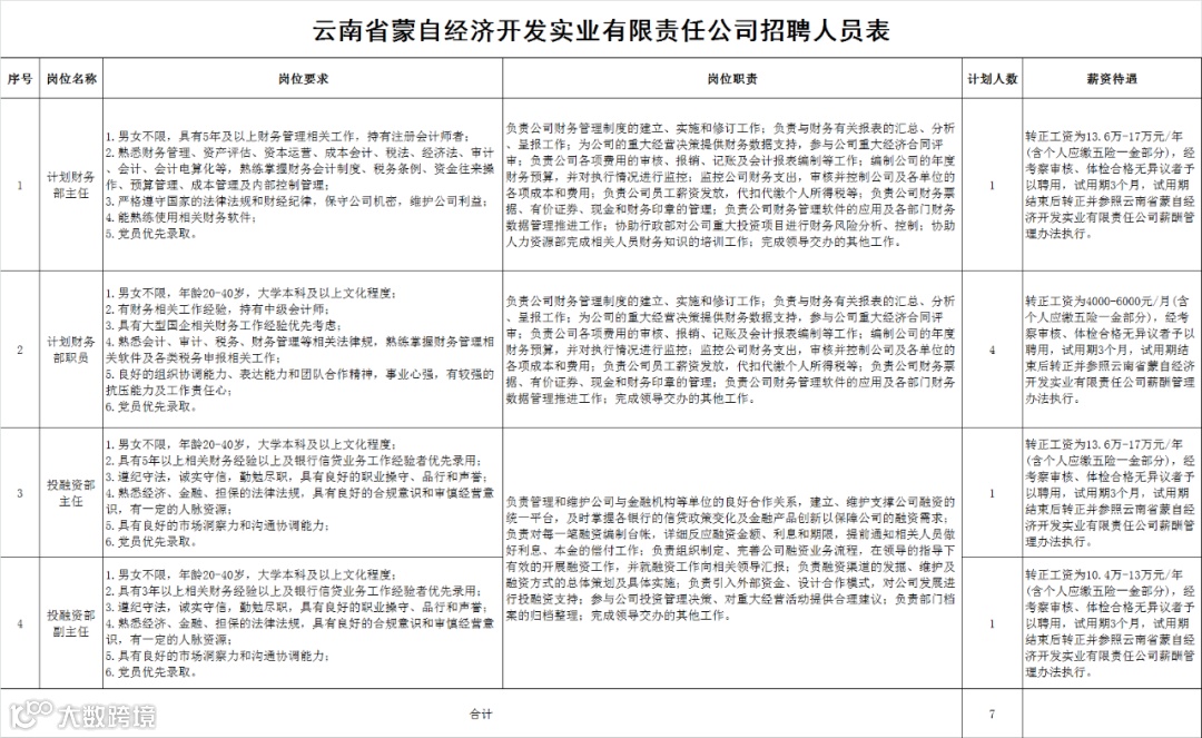
四、招聘岗位要求及薪资待遇
详见附件1、《云南省蒙自经济开发实业有限责任公司招聘人员表》。
五、招聘程序
(一)招聘流程
发布招聘公告→报名→资格审查→面试→考察(政治审查)→公示→体检→递补→办理录用。
(二)报名时间及方式
1、报名方式:网络报名和现场报名。
符合招聘岗位条件要求的应聘者按照应聘岗位填写相关报名信息。报名时须准确、真实填写个人信息,并提交相关证明材料。凡本人填写信息错误的自行负责。弄虚作假的,一经查实将取消其应聘资格和录用资格。信息一经提交不能修改,应聘者应慎重仔细填写。每名应聘者限报1个岗位,且不得重复报名。
(1)网络报名
报名所需材料:
①报名表1份(附件2);
②提供本人有效居民身份证、户口簿、学历证书及相关证书原件及复印件各1份;
③近期一寸免冠照片1张;
将上述所需的材料扫描并压缩成压缩包,邮件主题请以“应聘岗位+姓名”命名,发送至邮箱:904384040@qq.com。
报名时间:自招聘公告发布于2023年6月1日至2023年6月9日下午17:30截止,逾期不再受理。
(2)现场报名
现场报名时需提供以下材料:
①报名表1份(附件2);
②提供本人有效居民身份证、户口簿、学历证书及相关证书原件及复印件各1份;
③近期一寸免冠照片1张;
将上述所需的材料以纸质版形式递交至云南省蒙自经济开发实业有限责任公司。
报名时间:自招聘公告发布于2023年6月1日至2023年6月9日下午17:30截止,早上8:30-11:30 下午14:00-17:30 ,周末、节假日除外。
报名地址:蒙自市米线小镇E6幢二楼201室。
注:我单位保证应聘资料不外泄,对应聘者个人信息进行保密,报名资料概不退还。以上证件需提前准备,原件报名时进行审核无需提交,收复印件。
(三)资格审查
1、用人单位根据招聘要求,以及应聘者应聘岗位的匹配情况,进行资格审查;
2、资格审查将贯穿整个招聘过程,应聘人员应对提交的个人信息和材料的真实性、准确性负责。用人单位对在任何一个环节查明不符合公告要求的应聘者,一律取消面试或聘用资格并承担相应法律责任。
(四)面试
1、面试根据招聘岗位针对个人专业能力进行考核,主要考察应聘人员的相关岗位的专业实操能力、实际处理问题能力等。
2、面试时间:电话另行通知,应聘者保持手机畅通,因通讯不畅和个人原因造成的后果自行承担。
3、按照岗位招录人数等额确定进入面试、考察(政治审查)、体检环节。
(五)考察(政治审查)
1、体检合格人员将进入考察(政治审查)环节,招聘工作领导小组将对考察对象进行考察(政治审查),重点了解掌握考察对象在政治思想、道德品质、遵纪守法、廉洁自律等方面情况;
2、考察人员提供派出所出具的无犯罪记录证明;
3、招聘工作领导小组将对考察对象的征信情况进行核查。
(六)体检
1、体检的项目为常规体检+尿吗啡;
2、体检医疗机构必须是县(市)级及以上医院;
3、体检费用自行承担;
4、体检时体检医生与体检者有回避关系的,应予回避。对于在体检过程中弄虚作假或者隐瞒真实情况的人员,取消聘用资格并承担相应法律责任。
六、公示、递补和录用
(一)公示
对拟聘用人员在红河人才网进行公示,公示内容包括拟聘用人员姓名、报考岗位,同时公布举报电话,接受社会监督,公示期为5个工作日。
(二)递补
招聘过程中,因个人弃权或体检、考察(政治审查)等不合格所出现的空缺岗位,按符合条件候选人综合成绩由高到低进行顺延递补1次。
(三)录用
1、按照不得兼职的原则,已签署聘用合同且仍在合同期内的拟录用人员,必须在规定的时间前,将原单位解除合同的相关证明提交至云南省蒙自经济开发实业有限责任公司,否则取消录用资格。
2、录用通知下发后,录用人员必须在规定时间内持有关材料报到,逾期不报到者,取消其录用资格。
七、用工形式
聘用人员实行合同管理,签订相关劳动合同并按照相关规定按《劳动合同法》执行,并参照公司薪酬管理办法执行,试用期考核不合格不予正式聘用。
八、工作地点
工作地点:蒙自市
九、招聘单位及联系方式
招聘单位:云南省蒙自经济开发实业有限责任公司
联系人:黄老师
电话:0873-3659766
附件1:《云南省蒙自经济开发实业有限责任公司招聘人员表》
附件2:报名表

(请点击图片放大查看)

请识别二维码下载相关附件
云南省蒙自经济开发实业有限责任公司
2023年6月1日

