乡村医生是医疗卫生服务队伍的重要组成部分,承担为广大农村群众提供全方位、周期医疗健康服务的重要责任。为不断充实壮大我区乡村医生队伍,提高服务质量,特面向社会开展此次2024年乡村医生招聘工作,现将招聘有关事宜公告如下:
一、招聘原则
坚持公平、公正、公开、择优的原则。
二、招聘岗位及要求
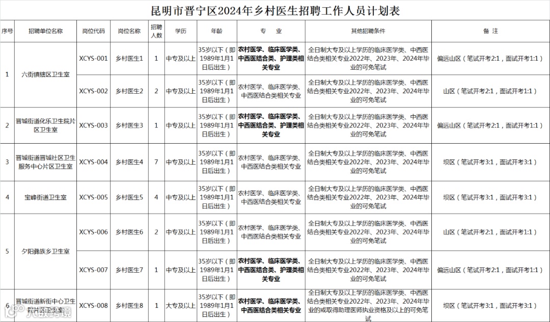
计划招聘8个岗位,共19人。具体招聘岗位及岗位具体条件等要求详见附件1。
三、招聘方式
此次乡村医生招聘工作委托昆明市人力资源服务有限公司组织实施,采取笔试+面试方式进行,符合免笔试情况的考生直接参加面试,根据综合成绩情况择优录取。
四、招聘条件
(一)应聘者须具备下列基本条件
1.遵守中华人民共和国宪法、法律、法规,拥护中国共产党领导和社会主义制度;
2.能够履行乡村医生义务,品行端正,具有良好的社会道德;
3.身体健康,年龄在35周岁以下;
4.上岗后能履行岗位职责等要求;
5. 具有岗位所需要的其他招聘条件,详见附件一。
(二)有下列情形之一者不得报考
1.曾因违法犯罪受过刑事处罚,或被开除中国共产党党籍的人员、被开除公职的人员;
2.属于刑事案件被告人、犯罪嫌疑人,司法机关尚未撤销案件、检察机关尚未作出不起诉决定或人民法院尚未宣告无罪的人员;
3.尚未解除党纪、政务处分或正在接受纪律审查的人员;
4.在读的应届毕业生以及在职公务员和参照《中华人民共和国公务员法》管理的机关事业(单位)工作人员;
5.被有权机关认定存在舞弊等严重违反招考纪律的行为受到处罚,依据国家、省、市相关规定不得录用的人员;
6.聘用后构成回避关系的人员;
7.法律法规规定不得招录的其他情形人员;
8.不符合岗位计划表等招聘要求的人员。
五、招聘程序
昆明市晋宁区2024年乡村医生招聘工作人员统一指定网站昆明人才招聘考试网(http://www.kmrcjob.cn)按流程进行网络报名。
(一)报名方式
此次公开招聘不接受现场、短信或来电报名。符合报名条件的应聘人员可进入指定网站按以下流程进行报名:
应聘人员登录昆明市人力资源服务有限公司昆明人才招聘考试网(网址:https://www.kmrcjob.cn/)→新用户点击注册(已有账号点击登录)→进入昆明市晋宁区2024年公开招聘乡村医生报名界面按报名系统提示填写注册信息→上传近期清晰免冠照的电子照片→填写报名信息→仔细核对报名信息并确认后提交审核→等待审核→审核通过→网上缴费→缴费成功后在公告规定时间内打印准考证。(免笔试人员无需缴纳笔试费用,按要求报名,审核通过后在规定时间内打印准考证即可)
应聘人员提交的报名信息必须真实、准确、有效、符合应聘条件,否则一切后果由本人承担。登录后,仔细阅读报名须知,按照提示逐项如实填写信息并上传附件(报名所需附件材料提交不全者不予通过)。
公开招聘的后续有关信息通过昆明人才招聘考试网(http://www.kmrcjob.cn)发布,因查看其他渠道的错误信息造成的报名、笔试、面试等失误,由应聘人员自行负责。
(二)时间安排
1.公告公示时间:
2024年8月29日至8月31日
2.报名
(1)笔试考生
提交报名申请时间:
2024年9月1日9:00至9月5日16:00
缴费时间:
2024年9月1日9:00至9月6日12:00
(2)免笔试考生
提交报名申请时间:
2024年9月1日9:00至9月5日16:00
审核时间:
2024年9月1日9:00至9月5日17:00
(三)报名材料
应聘人员根据所报岗位要求,上传相关证明材料原件扫描件,扫描件须以系统提示为准。证明材料主要包括以下几类:
1.报名登记表扫描件(详见附件二);
2.招聘岗位所需要的学历证扫描件;
3.岗位有要求的需提供证明本人工作技能的职称(职业资格)证书、专业等级证书扫描件。
(四)资格初审及缴费
资格初审采用计算机审核的方式进行。所学学科专业不在选定的参考目录中,即不满足招聘条件。报考人员通过资格初审的,需尽快缴费,缴费成功即报名成功(免笔试考生无需缴纳笔试考试费)。资格初审(缴费)截止时仍未缴费者视为自动放弃报名。根据省物价局和财政厅《关于重新核定事业单位应聘人员资格考试收费标准及有关事项的通知》(云价收费〔2011〕15号)及《云南省收费许可证》(滇发改费昆官政字〔2011〕第013001号)规定,报名通过资格初审人员每人交纳笔试考试费50元/科(即50元)。进入面试环节人员(包括免笔试人员)每人交纳面试考试费50元(资格复审时收取)。
有以下情形的人员考务费不予退还。
(1)因本人原因错报、误报岗位的;
(2)因本人原因缺考或放弃考试及后续程序的;
(3)有不符合报考条件的情况,仍然报名的;
(4)不按要求提交资料,未完成报名流程的;
(5)提交虚假资料或证明的。
(五)准考证打印
打印准考证时间将在昆明人才招聘考试网(http://www.kmrcjob.cn)发布,免笔试考生也需在规定时间内打印准考证,请考生注意关注网站信息。
(六)有关要求
1.应聘人员每人限报一个岗位。
2.报名与考试时使用的身份证必须一致。
3.应聘人员个人电子照片(禁止使用美颜、滤镜等功能拍照上传)确认上传后无法更改,因照片非本人、照片模糊变形等原因,导致后续考试过程中出现无法进入考场、无法通过资格审查等的,由考生自负。
4.山区、偏远山区条件较为艰苦,请考生斟酌后自行报名。
六、考试
(一)笔试
1.坝区笔试开考的比例不低于3:1,即岗位报名人数与拟招聘人数比例达3:1以上方可开考。若比例未达3:1,可根据招聘需求降低开考比例或等额比例开考、取消本岗位招聘或递减本岗位招聘人数。
山区、偏远山区笔试开考的比例不低于2:1,即岗位报名人数与拟招聘人数比例达2:1以上方可开考。若比例未达2:1,可根据招聘需求降低开考比例或等额比例开考、取消本岗位招聘或递减本岗位招聘人数。
2.笔试由昆明人力资源服务公司组织实施。
笔试采取闭卷的方式进行,满分100分。主要测试医学综合知识,笔试不指定考试范围,不指定考试辅导用书,不举办也不委托任何机构举办考试辅导培训班。
3.笔试时间和地点
笔试时间、地点及相关事宜详见准考证。
应聘人员需持本人有效身份证原件、笔试准考证按规定时间到指定考场参加笔试。如因突发原因延后或改期考试,将在昆明人才招聘考试网(http://www.kmrcjob.cn)进行公告通知。
(二)资格复审
笔试结束后,笔试成绩经公示无异议的,按照笔试成绩从高到低的顺序,坝区以每个岗位进入面试人数与拟招聘人数的比例为3:1,确定进入资格复审人选,若确定资格复审笔试成绩最后一名出现并列的,则并列进入资格复审。山区、偏远山区以每个岗位进入面试人数与拟招聘人数的比例为1:1,确定进入资格复审人选,若确定资格复审笔试成绩最后一名出现并列的,则并列进入资格复审。若资格复审出现证件资料与报名材料不相符的,一律取消应聘资格。未在规定时间内参加资格复审的视为主动放弃。因应聘人员放弃或不合格等原因导致达不到面试比例的岗位,可根据该岗位参加笔试的人员中依次进行递补。免笔试人员也需携带相关资料参加资格复审。
资格复审时应聘人员提供:(具体材料以公告为准,查验原件收复印件,已收取的材料不予退还)
1.报名登记表原件(详见附件二);
2.公民有效期内身份证;
3.招聘岗位所需要的学历证及学位证(若有需提供);
4.证明本人工作技能的职称(职业资格)证书、专业等级证书;
5.笔试准考证。
资格复审的时间、地点、缴费和相关要求详见昆明人才招聘考试网(http://www.kmrcjob.cn)公布,公示期3个日历日。
(三)面试
通过资格复审人员即为进入面试人员,具体面试时间、地点详见昆明人才招聘考试网(http://www.kmrcjob.cn/ )公告。
1.面试方式:
采取结构化方式进行,面试分值为100分,成绩按四舍五入保留两位小数。
2.面试时间:具体时间、地点详见昆明人才招聘考试网(http://www.kmrcjob.cn/)公告。
3.面试时应聘人员需提供本人有效身份证和准考证原件。面试成绩当场宣布,应聘人员签字确认,并与综合成绩在昆明人才招聘考试网(http://www.kmrcjob.cn)公示。
应聘人员需持本人有效身份证原件、准考证(免笔试人员注意需提前打印准考证)按规定时间到指定考场参加面试。
(四)综合成绩计算
综合成绩=笔试成绩×50%+面试成绩×50%,免笔试人员面试成绩即为综合成绩。成绩保留2位小数。
综合成绩排名按照应聘者所报考岗位进行排名。
根据综合成绩由高到低的顺序,按岗位招聘计划人数1:1的比例确定进入下一环节人员,如同一岗位出现综合成绩相同情况,以面试成绩由高到低确定排序。应聘人员综合成绩(笔试成绩×50%+面试成绩×50%),免笔试人员面试成绩即为综合成绩,在昆明人才招聘考试网(http://www.kmrcjob.cn)公布,公示期3个日历日。
(五)考察体检
1.考察。主要针对拟聘用人员的思想政治素养、道德品质、工作能力和现实表现、是否有违法乱纪行为或其他不良记录等情况,并复核报考资格条件等进行考察,考察人数与拟招聘人数的比例为1:1。综合成绩和进入考察的人选将在昆明人才招聘考试网(http://www.kmrcjob.cn)公示,公示时间为3个日历日。考察不合格者,不予聘用;填报信息不符或提供虚假证明材料者,不予聘用。
2.体检。按照考试和考察结果等额确定人员体检人选,安排到指定的医院进行体检,体检标准应参照《公务员录用体检通用标准(试行)》及相关规定执行。体检合格确定为拟聘用人员。体检费用由应聘人员自理。
(六)递补
在考察、体检期间,如出现考察或体检不合格、自动放弃等情形,根据综合成绩由高到低顺序,从报考该职位的人员中进行依次递补。
(七)人员储备
进入面试及综合考试成绩优秀未被录取的应聘人员有资格成为递补储备人员,在乡村医生空缺或其他原因补员时,根据面试情况和综合成绩依程序择优补录。储备补录期间至下一次公开招聘前。
(八)确定聘用人员
按照综合成绩、考察和体检等情况择优决定拟聘用建议人选,确定拟聘用人员,并在昆明人才招聘考试网(http://www.kmrcjob.cn)公示,公示时间5个工作日。
七、注意事项
1.本次招聘笔试、面试、资格复审等时间及地点以对应公告为准。
2.本次招聘不指定考试辅导用书,不举办也不委托任何机构开展考试辅导培训。各应聘人员请勿相信任何有关的宣传推销材料,以免受骗上当。
3.请报考人员仔细阅读招聘公告。因不遵守规定或个人疏忽造成的报考失误所带来的一切后果由本人自行承担。
4.应聘者对自己报名时填写的信息和提供的相关材料的真实性、完整性、有效性负责。如果报名填写信息、提供材料与报考人员所持证明材料两者不一致,应聘者将被视为违反诚信承诺,由此带来的资格复审不合格以及其他后果将由应聘者自行承担。
5.在签订劳动合同之前必须提供学历、学位证书、岗位所需的证书原件(若有需提供),无法提供的将取消录用资格。
6.资格审查贯穿于整个招聘过程中,发现应聘者未达到应聘条件、提供虚假的应聘信息或考试作弊等违纪违规行为,取消应聘资格;若已被录用,解除劳动合同。
7.如遇特殊情况,造成本次招聘的相关安排、程序等发生重大变化,将进行官方公告。
八、纪律监督
(一)招聘工作做到信息公开、过程公开、结果公开,接受社会监督。
(二)公开招聘人员实行回避制度,招聘工作人员存在应当回避的情形或可能影响招聘公正的,按照有关规定执行。
(三)严格公开招聘纪律,对违规情况,按相关规定处理。
技术咨询电话:0871-64128998
咨询监督电话:0871-67800123 0871-67807147
昆明市晋宁区卫生健康局
2024年8月29日
附件1.昆明市晋宁区2024年乡村医生招聘工作人员计划表.xlsx
附件2:昆明市晋宁区2024年公开招聘乡村医生报名登记表.docx
附件3.报名专业目录.xlsx

识别二维码下载相关附件


