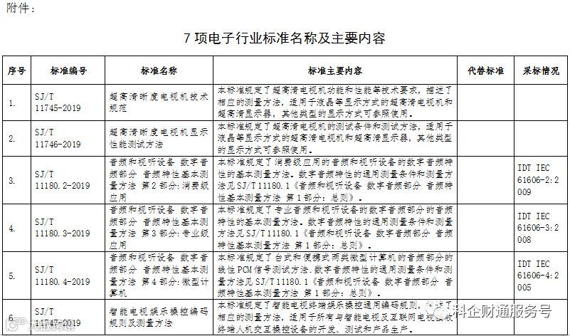
根据标准制修订计划,相关标准化技术组织已完成《超高清晰度电视机技术规范》等7项行业标准和《有机发光二极管(OLED)电视机通用技术规范》等3项国家标准的制修订工作。在以上标准批准发布之前,为进一步听取社会各界意见,现予以公示,截止日期2019年9月23日。
以上标准报批稿请登录中国电子工业标准化技术协会网站(www.cesa.cn)“标准报批公示”栏目阅览,并反馈意见。
公示时间:2019年8月23日—2019年9月23日
附件:
1.7项电子行业标准名称及主要内容.doc
2.3项电子行业国家标准名称及主要内容.doc
工业和信息化部科技司
2019年8月23日




