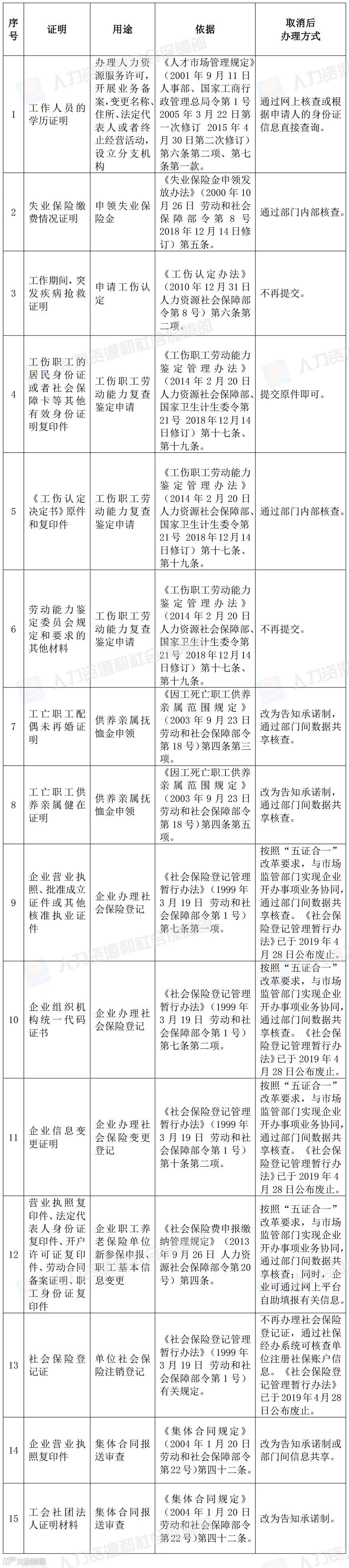
为深入贯彻落实党中央、国务院关于减证便民、优化服务的决策部署,进一步提升群众企业办事便利度和满意度,打造群众满意的人社服务,近日,人力资源社会保障部印发了《人力资源社会保障部关于第二批取消部分规章规范性文件设定的证明材料的决定》(人社部发〔2019〕115号),在前期分两批取消83项证明材料的基础上,决定再取消42项证明材料。其中,规章设定的15项、规范性文件设定的27项。
下一步,人力资源社会保障部将继续积极探索证明材料的替代措施,加快推进部门间信息资源共享、告知承诺制等,推动实现相关事项流程更简、监管更严、服务更优。
同时,将加强督促检查,对违法增加证明材料、提高证明要求、随意将行政机关的核查义务转嫁给群众和企业的现象,及时纠正查处。
部门规章设定的证明材料取消清单
规范性文件设定的证明材料取消清单
来源:人力资源和社会保障部微信
往期推荐:

