6月13日深夜,导演王一淳在微博实名举报徐峥名下欢喜传媒税务问题,一时引起热议。具体怎么回事?我们一起来看看~
突发!徐峥公司被实名举报!
涉嫌:税务虚假抵扣
长文中,王一淳回顾了2019年10月起与欢喜传媒合作筹备电影的经过,当时双方约定由欢喜传媒出资、王一淳担任法人成立承制公司来完成王一淳的新片《绑架毛乎乎》的制作。随后,王一淳如约成立承制公司河南静深影业,并转让了剧本版权。
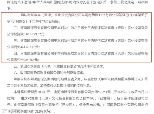
王一淳称,2020年5月,欢喜传媒向静深影业账户打来制作费551万元,6月,欢喜传媒决定暂停项目,之后将静深影业告上法院。最终,静深影业被判返还投资款505.18万元及损失赔偿金、违约金等共计约583万元。
(来源:北京法院审判信息网)
据王一淳描述,静深影业算上财务、法务、行政只有自己一个人,当时电影筹备已支出近百万,“我没拿到一分编剧费、导演费、承制费,还要倒找他们129万,如果不支付,就连自己剧本的版权也是他们的了。”在她支付欢喜传媒106万元后,欢喜传媒将剧本版权转回给她,表示会继续追讨22万多元。
但之后,双方又因为退税问题展开拉锯战。王一淳称由于静深曾收到551万并开具了相应发票,除非对方退回或冲红之前的发票,否则还需另缴近百万的企业所得税,但对方法务称“此案执行案款的冲红退税金额为505.18万元。”
在税务问题还没得到反馈时,13日,王一淳接到了自己被强制执行的信息,“现在他们还要为22万强制拍卖个人的房产”。
(来源:导演王一淳微博)
去年年底的综艺《导演请指教》中,不少观众认识了70后女导演王一淳,她曾经自编自导、自掏300万拍摄导演处女作《黑处有什么》,并在First青年影展上斩获最佳导演奖。网络资料显示,《绑架毛乎乎》2020年春开机,2021年杀青。
欢喜传媒方回应:税务问题欢迎来查
针对王一淳的举报,有媒体求证欢喜传媒方,对方回应称,公司投资王一淳拍电影,但她不符合约定的投资合同,悄悄把钱转到了自己的私人账户、私人公司和个人工作室。
“我们就跟她说,你这样不规范,我们就不投了,你把剩下的钱还给我们,她不同意。我们就去打官司,法院一判二判都判定了,这个是她违规,所以项目停止,她必须把钱还给我们。她很不甘心,所以就到处抹黑我们,一直在威胁我们。”欢喜传媒方补充表示,税务问题欢迎来查。
据公开资料,欢喜传媒由董平、宁浩、徐峥、项绍琨于2015年联合创办,旗下合作多位知名导演,包括宁浩、徐峥、陈可辛、王家卫、张一白、顾长卫、张艺谋、贾樟柯等。
天眼查App显示,欢喜影视投资公司直接或间接全资持股台州欢喜文化投资有限公司、欢欢喜喜(天津)文化投资有限公司、北京欢十喜文化传媒有限公司3家公司。其中,欢欢喜喜公司就是与导演王一淳及河南静深影业等签订影片合同的公司。
(来源:天眼查App)
据北京法院审判信息网,北京市朝阳区人民法院指出,官司的争议焦点在于欢欢喜喜公司是否有权解除合同。
法院认为,在双方明确约定共管账户款项支出应提前申请的情况下,静深公司多笔款项支出未经审批的行为构成违约,欢欢喜喜公司发出解除协议,符合合同约定及法律规定。
(来源:北京法院审判信息网)
之后,静深公司不服并提起上诉,2021年8月,北京市第三中级人民法院驳回静深公司上诉请求,维持原判。
双方再次回应
14日凌晨,王一淳再次作出回应,称私人工作室是在欢喜授意下出面开设的,用于为剧组提现,支付一些没有发票的小额款项,并晒出项目筹备阶段的报销清单,“真没想到他们会用这个反咬一口”,表示欢喜传媒“不仅知情,而且是授意、受益”。
(来源:导演王一淳微博)
14日上午,欢喜传媒再发官方声明,称双方的合作纠纷已有法院审理和认定,“欢喜传媒与王一淳导演合作终止后,双方合约已经解除,相关剧本版权已经返还。欢喜传媒一直遵守税收法律法规,并合法处理以上纠纷涉及的税务事项。”
(来源:“欢喜传媒”微信公众号)
声明还提到,“王一淳导演发布的微博存在多处失实内容,欢喜传媒将保留追究其侵权法律责任的权利。”
延伸阅读!税局发文:
对明星艺人、网络主播严监管!
王一淳、徐峥公司的此番“罗生门”最终结果如何,我们拭目以待。我们相信,任何涉税违法行为,最终都会有应有惩罚。最后我们再回顾一下此前税务总局办公厅发布通知:加强文娱领域从业人员税收管理。
税局如何对明星艺人、网络直播实施监管?我们将文件内容用思维导图梳理了一遍:
本文来源:财务第一教室、税务大讲堂、中国新闻网、新闻早餐、梅松讲税、税务师。 财税实务课堂整理发布,如需转载请务必注明以上信息。

