长期不用的“睡眠”银行卡,除了可能给用户带来不必要的账户费用,还可能为买卖银行卡账户和电信诈骗埋下隐患。自今年1月以来,已有中国建设银行、农行、兴业、广发、中信、华夏等银行发布公告称,将开展长期不动户的销户清理工作。
不同银行对于“睡眠账户”的范围界定和采取措施略有不同,部分银行还表示,每年都要对“睡眠账户”和“超标账户”开展清理工作。
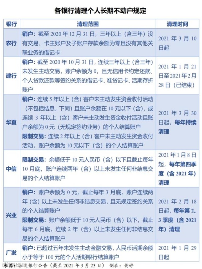
华夏银行发布《关于清理个人存量账户的公告》称,该行将对个人长期不动户进行清理。对于连续2年以上(含)客户未主动发生资金收付活动且账户在10元以下(含)的个人结算账户采取销户或限制交易等不同措施。
目前已有建行、农行、兴业、广发、中信、华夏等银行发公告表示将对“睡眠账户”进行清理。
除了清理“睡眠账户”,部分银行把清理目标对准了个人开立多个结算账户的“超标”情况,包括邮储、平安、民生、兴业、中信、华夏等银行。例如,邮储、民生、华夏对同一客户名下Ⅰ类户超过1个或Ⅱ类户超过5个或Ⅲ类户超过5个的个人结算账户均采取限制交易措施。
此外,有少数银行也建立了账户清理工作的长效机制。中信称将于每年第四季度(含2021年)对“睡眠账户”和“超标账户”进行清理,限制账户交易功能;兴业则将于每年第2、3季度(含2021年)对长期不动户进行清理;华夏也将每年对符合条件的账户实施持续清理。
不少银行在公告中均交代了本次清理工作的依据,为《中国人民银行关于加强支付结算管理防范电信网络新型违法犯罪有关事项的通知》。《通知》规定,同一个人在同一家银行只能开立一个Ⅰ类户;银行应当对同一存款人开户数量较多的情况进行摸排清理,要求存款人作出说明,核实其开户的合理性。

银翱咨询董事总经理高钧表示,银行清理“睡眠账户”,是贯彻落实央行相关账户管理的要求的举措,同时能够减少金融资源浪费,提升运营效率,同时防范金融风险,保障个人银行账户安全,打击电信诈骗等行为。
零售金融行业专家苏筱芮建议,个人用户要树立两类意识:一是账户盘点意识,定期梳理个人名下账户及资产状况,养成查账记账的良好习惯;二是风险管理意识,在密码设置、账户登录管理等方面加大保护措施,冗余账户及时注销以避免被不法利用的风险。
注意,如果用户的个人账户在清理范围内,却希望继续使用,该怎么办呢?大部分银行在公告中均表示,用户要在规定日期前持有效身份证件等到银行营业网点办理激活手续。
文章来源:羊城晚报
精彩推荐
金绘卡平台
金绘卡平台是基于金邦达的个性定制卡一站式服务平台,提供全方位的解决方案,可以根据银行需求,提供现场发卡智能终端,融入“5G”等先进技术,让客户获卡变得更加快捷。
UHO STAR媒体矩阵
官方微信
@UHO STAR
官方微博
@UHO-STAR
官方抖音
@UHO STAR
给你卖个萌
帮我点个“在看”叭




