
在经历了五年立法和四次审议修改后,《中华人民共和国电子商务法》正式通过!将于2019年1月1日正式实施!《电商法》将对代购、微商等的电子商务经营者加强监管,从业者必须进行登记以及依法纳税。这意味着,准入门槛将会提高,代购的“暴利时代”或也将随之终结。
9月28日,被称为“代购的黑色星期五”。
深圳宝安机场,几百名回国的代购排队过检。通道里摆满了被扣的行李箱。代购们被要求交税,少则2000元打底,多则十余万元。现场讲话的嘈杂声,伴随着哭声。有人当场向海关下跪。
早在之前海关就有公告,在境外获取物品总额超过5000元的,都要交税,只是一直没有真正的严查。
但这一次,海关并没有放过这些代购。
“机会不多了,要买的赶紧。明年要么转行,要么涨价!”最近,不少代购群里都会有这样的公告。
近一个月,代购们明显更勤快了。大家都只有一个想法,“不知道明年会怎么样,趁能跑的时候多跑几趟。”
这几天,深圳的刘女士一直在跟在德国留学的弟弟联系,“无论电商法怎么实施,先囤积几箱奶粉再说,以防孩子断粮”刘女士说。
新法明确了利用朋友圈、网络直播等方式从事商品、服务经营活动的自然人也是电子商务经营者。从事个人代购、微商也须依法办理工商登记取得相关行政许可,依法纳税。

1. 不管是什么代购都需要营业执照,还要采购国和中国双方的营业执照;
2. 需要缴纳税务,偷税漏税需承担刑事责任;
3. 没有中文标签不是国家认监委认证工厂生产等奶粉保健品之类不得销售。
从现在开始,朋友圈里打广告的微商们多了一个专业名词称呼——“电子商务经营者”。

● 淘宝、京东等电商平台上的代购
● 微信朋友圈里的微商
● 在直播平台中卖东西的博主
——都属于电子商务经营者!
01
必须进行登记
以前,在淘宝开个代购网店不需要进行工商登记,朋友圈的“微商”更是零门槛。但是以后,除了法律规定的特殊情况外,都必须依法进行登记办理营业执照!
如果你卖的是食品,需要申请食品流通许可证。《电商法》明确规定,没有中文标签、不是国家认监委认证工厂生产、未获取配方注册证的婴幼儿配方奶粉不得在网络平台销售。
02
必须依法纳税

过去的代购和微商都是在朋友圈或是通过熟人介绍,进行私下的交易,不需要营业执照,更不用纳税。
但以后,这一情况将改变,《电子商务法》第十一条规定,电子商务经营者应当依法履行纳税义务,并依法享受税收优惠。
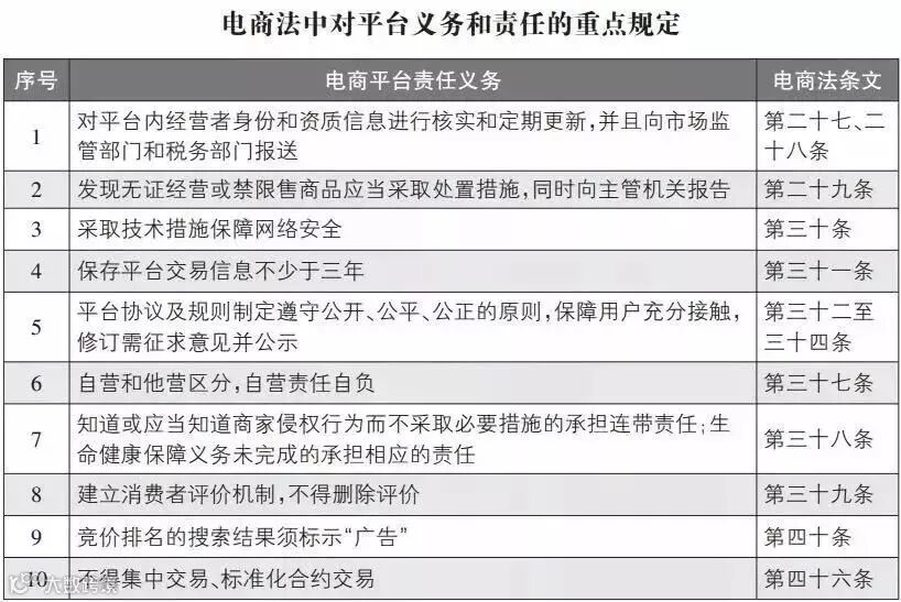
《电商法》不仅仅是针对代购微商经营者,还对电商平台加强监管,买到假货、信息遭泄露,电商平台未尽到审核义务,最高可罚二百万。
在很多代购惶恐的时候,已经有一批店铺开始了转型之路。离1月1日还有15天,杭州的第一张淘宝C店营业执照已经发放。

花花这家代购店的运营经理,店铺代购着韩国服装。
今年3月,捕捉到了电商法的讯息,花花的老板就开始给店铺申请保税仓,同时着手在韩国开设办公室。花了9个月,店里的营业执照、保税区等事物都已办好。
“你不觉得这是个机遇吗?到明年,大批资金紧张的小代购,会做不下去。我身边的就有一大波。市场还是那么大,但是同行变少了,我们留下来的,就有做大的机会。”
电商法对她而言,并不算坏事。相反,她从中窥探到了物竞天择的规律。“准入标准的提高,对那些已经完成积累的大卖家,以及法律意识较强的卖家来说,是个机会。”
任何准入标准的微小提高,都会将大量无法满足标准的卖家踢出局。但同时,总的流量未必会明显减少,流量会慢慢汇聚到依法、合规的店铺。
淘宝个人店也要像实体店的个体户一样,办理营业执照。且必须按照规定向市场监督管理部门报送平台内经营者的身份信息,否则最高处50万罚款。
税务登记以工商登记为前提,《电商法》第十一条和第三十一条规定,电商运营必须完成税务登记,这就要求老板们要按照规定记账报税了。否则一查平台交易信息,想逃都逃不掉。
最新优惠
怕错过最新推送的精彩资讯?
长按下方二维码关注我们
微信ID:xzcaishui




