最近不少财务小伙伴反映,新电子税务局的预警提示越来越频繁,稍不留神就可能“踩雷”。
别慌!信卓整理了2025年最新预警类型及处理攻略,助你轻松应对税务风险!
发票相关预警
发票开具预警
金四系统对于同一笔销售发票当月作废、下月重开,且恰好在起征点范围左右的情况,会自动纳入风险扫描重点。这种情况无需人工分析即可由系统自动提醒。
例如,企业为少缴税款,在销售额接近起征点时故意作废部分销售发票,次月重开等。
发票多次增量预警
根据虚开企业的画像,很多虚开的企业基本都是突击增量然后大量虚开发票,然后走逃。
发票抵扣预警
若企业出现与主营业务无关的大额异常进项抵扣金额,会引发预警。
比如电子产品生产企业突然有大量农产品进项发票,可能存在虚开发票问题。税务部门就可据此监测企业异常行为。
税负率及其他相关预警
1、增值税一般人增值税税负率变动异常(±30%)
计算公式为(本期税负 - 上期税负)/上期税负×100%,税负 = 应纳税额/本期应纳销售额收入×100%。
若企业增值税税负率变动异常,可能存在虚开发票、未结转收入、进项税额问题或税收优惠期不当操作等。如税负率短期大幅下降且经营无变化,需进一步审查。
2、企业所得税税负率变动异常
所得税税负率计算公式为本期应纳所得税额/本期销售收入×100%,本期应纳所得税 = 应纳税所得额×税率 - 减免税额 - 抵免税额。
若企业所得税税负率变动异常,可能存在少计收入、多列成本等问题。如税负率远低于同行业且利润增长,需深入审查申报情况。
3、其他预警信息
财务和法人信息比对
会计和老板出现税务违规,相关的所有企业都会被预警;
耗用的水电费与销售收入比对
公司的水电费发票金额很大,但是你们公司的产出比不符常规;
个税申报和所得税工资薪金比对
汇算清缴申报的工资薪金和每月申报的个税工资总额不一致;
进项和销项金额
进项和销项如果大类不一样、比例差异太大;
连续6个月零申报
僵尸企业/空壳企业/开票专用等;
往来账目的预警
税务局对往来账目的预警主要有以下几类:
其它常见税费预警
企税汇缴工资总额与残保金申报工资总额
一、差异预警提示
系统提示风险:2024年企业所得税汇算清缴申报的工资总额和人数与本次残保金申报的工资总额和人数不一致。
二、差异来源
1、企业所得税汇缴申报表
2、残保金申报表
三、两者是否必须一致
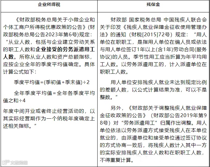
1、从职工人数来说
(1)企业所得税的从业人数包括企业接受的劳务派遣用工人数,而残保金的人数中,首先,劳务派遣人员是属于派出方的,其次,以派遣方式接受残疾人在本单位就业的,人员归属由派遣单位和接受单位通过签订协议的方式协商确定归属,这也可能存在口径差异。所以在人数统计方面,企业所得税口径的人数和残保金的职工人数就存在差异。
(2)退休返聘人员无法和企业签订劳动合同,即无法与企业建立劳动关。因此,企业所得税和残保金的职工人数应均不包含退休返聘人员。
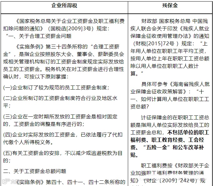
2、从工资总额来看
如果有特殊情况或者特殊人员,两者有一定的差异:
(1)劳务派遣:如果劳务派遣员工的人数计入用工单位,则工资总额应该在用工单位的工资总额中包含;反之,应全部不在用工单位包含,而计入派遣单位的人数和工资总额。
(2)退休返聘:企业因返聘离退休人员所实际发生的费用,应区分为工资薪金支出和职工福利费支出。其中属于工资薪金支出的,准予计入企业工资薪金总额的基数,作为计算其他各项相关费用扣除的依据。而返聘离退休人员无法和企业签订劳动合同,则不应纳入残保金的工资总额基数。
总结:
1、从目前的政策来看,残保金申报的人数和工资总额和上年度企业所得税申报的人数和工资总额,在不存在返聘离退休人员、劳务派遣人员等特殊人员情况下,应该是相差不大的,预计有小额差异时,系统也不会提示风险。
2、至于是否可以直接取企业所得税申报表工资总额的数据作为残保金申报基数,在没有特殊人员、特殊情况下,其实是可以的。
企税与个税工资申报预警
一、差异来源
1、企业所得税税前扣除的工资薪金
企业所得税税年度纳税申报表中《职工薪酬支出及纳税调整明细表》
2、个人所得税的工资薪金所得
个人所得税扣缴申报表中的全年累计收入额
二、两者差异的原因
1、正常的、合理的原因
(1)计提了年终奖
企业当年预提的年终奖在次年5月31日之前发放的, 可以在当年税前扣除,但个税是实际发放时(次年)才扣缴,形成了差异。
(2)拖延了员工的工资
企业账面上计提了员工的工资,但拖延至次年5月31日之前发放,个税在次年实际发放时才扣缴,形成了差异。
2、不合理的原因
(1)多列工资薪金支出
比如,企业伪造了工资发放明细表虚列成本以及工资薪金的核算范围不正确等
(2)少申报工资薪金收入
主要有以下情形:
a.员工发放了工资,但未申报个税,或者按照较低的收入申报个税
b.企业多数员工的工资薪金收入常年处于5000元以下,其他收入通过报销形式发放
C.部分员工现金发放工资,不申报个税
4个关键动作,提前规避风险
1.定期自查
进入“风险预警”模块,查看系统自动扫描的潜在风险点(如发票异常、税负波动等);
重点关注“待处理预警”和“历史预警”,分析重复出现的问题。
2.业务留痕
必须保存的6类材料:
① 合同协议:明确交易内容、金额、付款方式。
② 资金凭证:银行流水、付款回单(与发票金额一致)。
③ 物流单据:货运单、仓储记录(尤其大宗货物交易)。
④ 沟通记录:邮件、聊天记录(如价格调整的协商过程)。
⑤ 审批流程:内部签批单(如大额费用报销的签字文件)。
⑥ 业务场景证明:如会议照片、项目进度报告(服务类交易)。
注意“三流一致”陷阱:
个人卡收款:法人/股东私账收公款易触发预警,需补公账流水并说明。
第三方代开发票:若实际销售方与开票方不符,需提供三方协议。
3.政策适配
正确匹配税收优惠,避免误用政策导致风险
4.主动沟通
收到预警后,第一时间联系主管税务机关说明情况,必要时修正申报。
税务合规无小事,预警提示早应对!
若涉及复杂问题(如虚开嫌疑)
建议寻求专业财税顾问协助
避免因小失大!

