今年6月将迎来第24个全国“安全生产月”,其主题为“人人讲安全、个个会应急——查找身边安全隐患”,6月16日则是全国“安全宣传咨询日”。
4月22日,国务院安委会办公室联合应急管理部印发通知,对2025年全国“安全生产月”活动进行全面部署。在煤矿行业,这一主题具有极为重要的现实意义。
2025年安全月发文通知
点击查看全文:2025年安全月发文.pdf
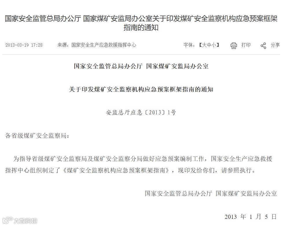
煤矿安全监察机构应急预案框架指南的通知
煤矿行业是我国重要的能源产业,但瓦斯爆炸、矿井坍塌、机电设备故障等安全隐患频发,威胁矿工生命安全和企业效益。尽管近年来安全生产形势总体向好,但事故仍时有发生。因此,煤矿行业必须高度重视安全生产,将安全理念贯穿生产全过程。
为提升应急管理水平,国家安全监管总局办公厅、国家煤矿安监局办公室印发了《煤矿安全监察机构应急预案框架指南》的通知。该通知要求煤矿企业结合实际,制定科学应急预案,明确人员职责,规范应急流程,确保突发事故时能迅速有效救援,最大限度减少损失。
同时,煤矿企业应严格遵守法律法规和标准,建立安全生产责任体系,完善安全管理制度,加强隐患排查和风险管控,切实提升安全生产水平。通过这些措施,煤矿行业能更好地落实“人人讲安全、个个会应急——查找身边安全隐患”的主题,为矿工生命安全和企业稳定发展筑牢基础
点击阅读全文:关于印发煤矿安全监察机构应急预案框架指南的通知--中华人民共和国应急管理部
鸭口管理中心党支部开展“人人讲安全,个个会应急”主题党日安全宣誓活动
在煤矿行业,要真正实现“人人讲安全”,必须从管理层到一线矿工全面提高安全意识。企业需加强安全教育与培训,通过组织安全生产微课堂、主题辩论赛等活动,让员工深刻认识到安全的重要性。同时,企业要建立健全安全管理制度,明确各级人员的安全责任,确保责任落实到每一个岗位、每一个环节。
6月16日的全国“安全宣传咨询日”是“安全生产月”的重要活动之一。煤矿企业可以借此机会,组织开展形式多样的安全宣传活动,如举办安全知识讲座、发放安全宣传资料、设置安全咨询台等,向员工及家属宣传煤矿安全知识,提高他们的安全意识和自我保护能力,营造全社会关注煤矿安全的良好氛围。
三、实现“个个会应急”:提升应急处置能力
心肺复苏事故演练
煤矿作业环境复杂多变,突发状况难以避免。因此,加强应急培训与演练,让每一位矿工都熟练掌握应急技能,是保障矿工生命安全的关键。煤矿企业应定期开展应急演练,模拟各种可能发生的事故场景,让员工在实践中熟悉应急处置流程。此外,企业还应配备先进的应急救援设备,如机器人、无人机、智能探测设备等,以科技力量赋能应急救援。
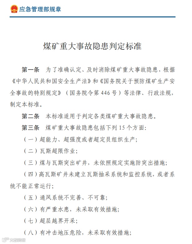
煤矿重大事故隐患判定标准
“查找身边安全隐患”是今年“安全生产月”活动的重要内容。煤矿企业要依据《煤矿重大事故隐患判定标准》,鼓励员工积极参与安全隐患排查,重点聚焦矿井内的通风系统、瓦斯监测设备、机电设备等关键环节,对超能力生产、瓦斯超限作业、通风系统不完善等15类重大事故隐患进行细致排查,及时发现并消除隐患。
同时,企业要建立完善的安全隐患排查治理机制,对发现的隐患进行分类登记、跟踪整改,确保隐患整改到位。
点击阅读全文:煤矿重大事故隐患判定标准.pdf
点击下载文档:煤矿现场隐患检查表.docx
煤矿多灾害智能防控与智能监控技术基础功能架构
随着煤矿安全生产信息化建设的推进,我国煤矿企业的应急救援体系建设已取得显著成效,但在应急救援指挥方面仍缺乏高效方便的信息化和数字化手段。
为此,煤矿企业应积极推进信息化建设,如建设矿山灾害风险防控与智能分析决策系统、矿山事故现场应急救援指挥系统等。这些系统可以全面提升煤矿企业的应急组织能力、救援保障能力及指挥协调能力,有效降低人员伤亡和财产损失。
点击查看全文:煤矿多灾害智能防治与智能监控技术_智能矿山网
在2025年的“安全生产月”活动中,煤矿行业要以“人人讲安全、个个会应急——查找身边安全隐患”为主题,切实加强安全管理,提升员工安全意识和应急能力,筑牢煤矿安全生产防线。让我们共同努力,守护矿工生命安全,推动煤矿行业安全、稳定、可持续发展。
特别声明:本文转载仅出于传播分享信息的目的,不代表本公众号的观点。文中所涉及的视频、图片等资料均来源于网络。若存在侵权问题,请及时与我们联系,我们将第一时间进行处理。

END
点击关注
了解更多

