近日
《无锡市推动大规模设备更新和
消费品以旧换新实施方案》
制定出台
我市《实施方案》一共6大部分,提出了32项工作任务和7个方面的保障支撑举措,进一步释放投资消费潜力,加快发展新质生产力。在全面落实国家和省《行动方案》相关部署要求的同时,结合我市实际,新增了车联网先导区建设、水利设施装备更新、推进标准国际化等内容。
具体内容一起来看
总体要求
深入贯彻落实国家、省关于大规模设备更新和消费品以旧换新的战略部署,提出我市到2027年,工业、建筑、交通、农业、科教、文旅、医疗、能源环境等领域设备投资规模较2023年增长30%左右;重点行业先进产能比重大幅提升;高质量耐用消费品市场份额显著增加;资源回收循环利用水平持续提升,再生材料在资源供给中的占比进一步提升。

大力推进设备更新
(一)加大工业领域及重点行业设备更新改造力度
1.推动重点行业焕新升级。推动落实《无锡市推动传统产业焕新升级的实施意见》,大力推动生产设备、用能设备等更新和技术改造。大力推进国家制造业新型技术改造城市试点申报工作,推动全市工业投资有效增长。到2027年,每年组织实施1000个以上设备更新相关的技术改造项目。加大工业母机、机器人、电力装备、工程机械等高端产品和优势产品供给。
2.深入开展“智改数转网联”行动。开展制造业中小企业数字化转型能力中心建设,加快工业互联网建设和普及应用。到2027年,推广400个应用智能制造设备和软件的“小快轻准”数字化解决方案,跟踪服务400个智能化重点项目建设,滚动培育10个重点工业互联网平台。新增智能制造示范车间300家以上,示范工厂80家以上。实现规模以上工业企业数字化改造全覆盖并向中小企业延伸,数字化研发设计工具普及率、关键工序数控化率分别超过93%、77%。
3.提升重点企业能效水平。加强重点行业用能管理,推动企业技术革新,加快应用先进节能低碳工艺技术,推动锅炉、变压器、电机、泵、风机、压缩机等重点通用设备更新换代。深入开展工业领域能效领跑行动,组织符合条件的企业申报重点行业能效“领跑者”。到2027年,重点行业主要用能设备能效基本达到节能水平。
4.积极稳妥推进老旧设备安全更新改造。严格落实能耗、排放、安全等强制性标准和设备淘汰目录要求,按年度、分行业滚动摸排企业老旧装置,持续开展老旧装置辨识评估和更新改造,依法依规淘汰不达标设备,改造提升一批在役设备。到2027年,更新替代20台(套)以上老旧化工装置;推进铝加工(深井铸造)企业固定式浇铸炉和钢丝绳深井提升系统装置设备更新改造;推进钢铁企业炼铁工序和煤气柜操作区操作系统更新改造;重点粉尘涉爆企业设施设备更新40家以上,铝镁金属粉尘企业工艺改造20家以上。
( 二 )积极推动能源和环保领域设备更新改造
5.积极推动能源领域设备更新。针对煤电机组,大力推行节能降碳改造、供热改造、灵活性改造“三改联动”,到2027年,累计完成改造规模90万千瓦,淘汰落后煤电产能20万千瓦。加强特高压和超高压骨干网架建设,持续完善适应多能源资源大范围优化配置、灵活调度要求的骨干网架。到2027年,输配电设备更新投资15亿元以上。鼓励并网运行超过15年或单台机组容量小于1.5兆瓦的陆上风电场开展改造升级。
6.积极推动生态环境领域设备更新。推动废气、废水、固废等污染物处理设施更新改造,到2027年,累计完成23家水泥企业超低排放设备更新改造。有序推进生态环境监测设备更新改造。
(三)扩大建筑及市政基础设施领域设备更新规模
7.更新改造老旧住宅电梯。结合城市更新和老旧小区改造工作,对存在安全隐患、确有必要予以解决的老旧住宅电梯开展安全评估及整治工作,加快更新不符合现行产品标准、安全风险高的老旧住宅电梯。到2027年,累计更新(含整机和零部件更新)老旧住宅电梯5000台。支持使用住房公积金加装电梯,使用住宅专项维修资金加装更新电梯,按规定落实资金和土地支持政策。
8.推动既有建筑节能降碳改造。以外墙保温、门窗、用能设备等为重点,推进存量建筑节能改造,有序推动建筑节能领域设备更新与技术革新,到2027年,累计完成公共机构既有建筑节能改造面积65万平方米。
9.加快推进城市生命线安全工程建设。持续实施燃气等老化管道更新改造,到2027年,累计改造老旧燃气管道23公里,新改建市政供排水管网200公里(其中供水管网97公里、排水管网103公里)。推动城市隧道(立交)群设备更新。完善城市生命线安全工程建设体系,到2027年,累计建设城市感知设施8000个。加快重点公共区域和道路视频监控等安防设备改造。围绕自来水厂设备升级及加压调蓄供水设施设备升级改造、污水处理设施设备更新、液化石油气充装站标准化更新建设、城市生命线工程建设等重点领域,到2027年,累计完成更新改造投资12.5亿元。
10.更新迭代环卫基础设施设备。加快推进生活垃圾处理设施设备、环卫车辆、建筑垃圾资源化利用设施设备等更新。到2027年,逐步实施既有生活垃圾焚烧厂生产线超低排放改造,提升生活垃圾转运设施、建筑垃圾资源化利用设施等设施设备10座以上,新增更新环卫车180辆。

(四)鼓励交通运输领域更新改造
11.推进公共交通领域设备更新。持续推进城市公交车电动化替代,到2027年,市区范围内新能源和清洁能源城市公交车辆占比达到100%,新增和更新新能源城市公交车580辆以上。加快即将超过质保期的新能源公交车的动力电池更换速度,到2027年,累计更换公交车动力电池1000个。到2025年力争基本淘汰国Ⅲ及以下排放标准营运类柴油货车,到2027年逐步淘汰国Ⅳ及以下排放标准营运类柴油货车。
12.推进水运领域设备更新。推动实施《打造更具特色的“水运无锡”实施方案》,全面推进新能源和清洁能源船舶应用,稳妥推动现有航行于长江干线、京杭运河等中长距离、2000吨级以上的运输船舶实施应用LNG能源的改造,加快现有高耗能、高排放运输船舶的淘汰更新,到2027年,新能源内河集装箱船舶投放量达到2艘。落实《无锡市运输结构调整扶持方案》,对符合条件的购置并投运纯电动内河集装箱船舶的水路运输经营者给予资金补助。
13.推动港口设备更新。推进绿色港口建设,鼓励新增、更换和改造应用新能源和清洁能源的港口作业机械、港内车辆、海事巡查等装备和老旧储罐。到2027年,改造无锡(江阴)港10个港口储罐,积极创建三星级及以上绿色港口。
14.加快推进国家级车联网先导区建设。全面推进“车路云一体化”应用试点,科学推进基础设施建设,推广智能网联车载终端,落地全栈智能网联汽车应用。到2027年,累计完成全市2000个路口不同等级的网联化升级改造,提供全域车联网交通信息、交通优化、便捷出行等服务,引导和支撑智能网联新能源汽车产业发展。
15.推进非道路移动机械更新。加快推进铁路货场、物流园区、港口、机场、工矿企业和建筑工地内部作业车辆和机械新能源更新改造,新增或更新的3吨以下叉车基本实现新能源化,调整优化高排放非道路移动机械禁用区域划分范围。到2027年底,全面淘汰国Ⅰ及以下排放标准的非道路移动机械,推进淘汰国Ⅱ排放标准非道路移动机械。
(五)鼓励农业农村和水利领域装备设备更新
16.推动农机设备和农业设施更新。扎实推进老旧农业机械报废更新,加快绿色、智能、复式、高效农机化新技术新装备推广,到2027年,累计更新农机设备1000台(套)。支持开展大棚种植、农产品冷藏保鲜、畜禽养殖等方面的设施设备更新。到2027年,实施4个规模养殖场设施设备提档升级,改造智能绿色产地烘干中心12个。
17.推动水利设施装备更新。推动农村水利灌排泵闸站设施装备更新改造、节水设施设备(器具)更新、防汛排涝物资装备更新与能力提升、水利工程施工机械装备更新、蓝藻和水葫芦打捞与河湖保洁设施装备(船)更新、水文监测设施更新。到2027年,完成农村水利老旧机电设备更新54台(套),完成闸(泵)站设施设备更新改造5台(套),蓝藻打捞设备更新根据太湖藻情适时更新。
(六)有序推进教育文旅医疗领域设备迭代升级
18.推进教育领域设备迭代升级。推动符合条件的高校、职业院校(含技工院校)、重点实验室更新置换先进教学及科研技术设备,到2027年,推动更新置换先进教学及科研技术设备2500台(套)。
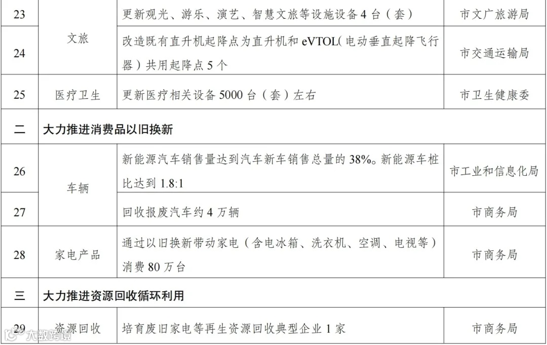
19.推进文化旅游领域设备迭代升级。精准对接文化旅游行业重点领域设备购置更新需求,推动观光游览设施、游乐设施、演艺设备、智慧文旅设备等迭代更新。落实无锡市文化高质量发展若干政策,支持文化企业应用发展数字文化装备。加快推动太湖、蠡湖水上游业态发展,充分释放消费活力。加快“低空+文旅”场景开发推广,促进低空游等消费升级。到2027年,累计更新大型文旅设施设备10台(套);累计新增太湖、蠡湖、古运河、伯渎河、宜兴大拈花湾等水上游船7艘;累计建成景区起降点(平台)6个,建成水上机场1个。
20.推进医疗卫生领域设备迭代升级。持续改善医疗卫生机构基础设施条件,有序开展医院病房改造提升行动。推动医疗卫生机构装备和信息化设施迭代升级,到2027年,累计更新医疗设备、实验设备和信息化设备不少于2.6万台(套)。
大力推进消费品以旧换新
21.积极开展家电焕新活动。探索在“灵锡”等城市门户APP开设以旧换新便民服务专区,推动生产企业、销售企业、回收企业、金融机构等入驻,适配并推送优惠券、消费券和相关金融产品,给予消费者更多便利和优惠。鼓励家电生产、销售企业开设以旧换新线上线下专区,开展以旧换新进街区、进社区、进农村系列促销活动。结合“苏新消费”“太湖购物节”绿色家电补贴活动,鼓励家电生产企业、销售企业推出“以旧换新”套餐产品、特惠机型,开展覆盖城乡的家电以旧换新促销。鼓励金融机构参与“太湖购物节”品质生活“焕新”行动,提供更具吸引力的消费金融产品和优惠助力措施。鼓励家电维修企业参与商务部家电售后服务领跑企业培育行动,积极参与废旧家电回收。到2027年,通过以旧换新累计带动家电消费400万台。
22.推动汽车以旧换新。持续实施“太湖购物节”品质生活“焕新”行动,进一步优化汽车以旧换新激励方案,推动换新需求加快释放。到2027年,新能源汽车销售量达到汽车新车销售总量的40%。加快推进充电桩设施建设和配套电网改造,鼓励企业开展老旧交流充电桩更新,推广直流快充、超充、有序充电、V2G(车网互动)、光充储一体化等新型智能化充电设施,到2027年,新能源车桩比达到1.7:1。严格执行机动车强制报废标准规定和车辆安全环保检验标准,依法依规淘汰符合强制报废标准的老旧汽车。鼓励智能网联新能源汽车消费,支持车企在无锡落地城市NOA(导航辅助驾驶)、车路协同等L3及以上自动驾驶应用服务。鼓励金融机构降低汽车消费贷款首付比例和利率水平。将充(换)电设施用地纳入公用设施营业网点用地范围,鼓励对充(换)电设施给予建设运营补助。发放汽车消费券,对我市消费者淘汰旧汽车后新购国Ⅵ及以上排放标准的燃油车、新能源汽车,在常规消费补贴的基础上给予额外奖励。
23.推动电动两轮车以旧换新。结合电动两轮车安全隐患全链条整治行动,组织开展电动两轮车及蓄电池以旧换新工作,有序淘汰非标电动两轮车,推动电动两轮车产品全生命周期溯源管理。鼓励生产商、经销商让利开展电动两轮车以旧换新,组织金融、电信、保险等渠道机构参与电动两轮车以旧换新活动。鼓励有条件的地区发放电动两轮车换新消费券。
24.鼓励家居消费换新行动。支持居民开展旧房装修、厨卫等局部改造。持续推进居家适老化改造和惠老助餐点改造工作。做大智能家居新消费市场,打造智能家居体验馆,鼓励企业发放智能家居、家居改造体验券和专属红包。组织开展家装促销活动,推动家装样板间进商场、进社区、进平台,鼓励我市企业打造线上样板间,提供价格实惠的产品和服务。组织开展家具家装下乡活动,鼓励金融机构提供低息信贷产品,发放家装家具消费券。
大力推进资源回收循环利用
25.健全废旧物资回收网络体系。推进生活垃圾收运体系与再生资源回收利用体系“两网融合”建设,推动形成三级再生资源回收网络体系。鼓励发展“换新+回收”物流体系和新模式,推动家电生产企业、销售企业、回收企业、拆解企业供需对接、资源共享。到2027年,再生资源回收企业数量超1200家、综合分拣中心数量超8个。支持垃圾处理中心按照行业标准开展规范化建设和改造。
26.提升重点领域资源回收效能。开展报废机动车回收行业专项整治行动,优化报废机动车“拆配融合”发展模式。鼓励建立退役新能源设备拆除、拆解、运输、回收、利用处置“一站式”服务模式。落实生产者责任延伸制度,以电池制造企业、第三方回收方为主体,建立信息共享、就近回收的电池高效回收体系。推动公共机构与有资质的回收企业建立定期回收合作机制,强化对办公产生的废纸、废金属、废塑料、废弃电器电子产品等可回收物的分类归集和集中管理。到2027年,报废汽车的规范化渠道回收量较2023年增长约一倍,废旧家电的规范化渠道回收量较2023年增长40%左右。支持回收企业运用现代信息技术优化废旧家电等再生资源回收、暂存、运输、处理等流程,对智慧回收项目给予支持。积极创建再生资源回收体系典型单位,统筹商务发展资金,对获评国家、省级“废旧家电家具等再生资源回收体系典型企业”给予奖励。
27.促进二手商品交易流通和市场发展。鼓励有条件的社区建设二手商品寄卖店、寄卖点。支持无锡(江阴)港等口岸引入专业化平台,推动发展二手车出口业务。支持电子产品生产企业发展二手交易、翻新维修等业务。加强计算机类、通信类和消费类电子产品二手交易的信息安全监管,防范用户信息泄露及恶意恢复。加强二手商品交易信用体系建设,依托全市公共信用信息服务平台,建立健全再生资源回收企业、加工企业、二手商品交易企业等市场主体信用档案。
28.提升再制造和梯次加工利用水平。按照再制造产品设备质量特性和安全环保性能不低于原型新品的要求,鼓励对具备条件的废旧生产设备实施再制造。推广应用无损检测、增材制造、柔性加工等技术工艺,提高再生资源加工利用技术水平和检测水平。推动风电、光伏等关键零部件设备再制造,推动废旧动力电池安全梯次利用。到2027年,培育一批再制造领军企业。
29.加快再生资源循环利用。持续提升江阴秦望山、惠山等国家资源循环利用基地处置能力。指导符合条件的企业申报废钢铁、轮胎翻新(废轮胎综合利用)等再生资源综合利用规范企业。支持退役风电、光伏设备循环利用项目建设。探索生物质能高效利用模式,提升飞灰无害化处置技术能力,提高垃圾发电厂生活垃圾处理能力。到2027年,布局培育10家左右资源循环利用产业基地和骨干企业。
大力推进标准体系建设
30.宣贯实施能耗、排放、技术等相关标准。持续跟踪能耗限额、产品设备能效等强制性国家标准更新情况,及时调整我市相关节能指标和市场准入门槛。密切关注乘用车、重型商用车能量消耗量值相关限制标准、重点行业排放标准、清洁生产评价指标体系、重点行业企业碳排放核算标准、风力发电机、光伏设备及产品升级与退役标准等国家级标准升级修订情况,制定一批符合我市地方实际的实施办法。
31.强化产品技术标准和循环利用标准。聚焦大宗消费品质量安全、材料和零部件绿色设计、废弃电器电子产品回收规范和信息安全等标准,积极参与国家、行业和地方标准升级工作。完善年度产品质量监督抽查目录,加强缺陷消费品召回分析,严格产品质量监管。加快推进电动两轮车产品碳足迹标识认证、输配电行业碳足迹标识认证、智能电动车高端装备产业质量管理体系认证等省级质量认证创新试点项目,力争在全省率先制定出台一批产品碳足迹核算标准。健全大宗固废回收利用、新兴产业废弃物循环利用、生活垃圾资源化利用、再生资源回收利用等标准体系。建立河湖淤泥处置和资源化利用标准体系。到2027年,推动制修订相关标准80项以上。
32.推进标准国际化工作。围绕物联网、新能源汽车等重点行业,建立完善国际标准一致性跟踪转化机制,引导企业加大关键和新兴领域国际标准研发攻关,不断提升我市企业参与国际竞争的话语权。发挥落户我市的现有国际标准组织秘书处作用,鼓励企业参与国际标准和国家标准外文版制修订,推动更多科技创新成果向国际标准转化。引导和鼓励龙头骨干企业深入参与标准国际化工作。到2027年,新增主导和参与制修订国际标准5项以上。对主导制修订国际、国家、行业标准以及新承担国际、全国和地方标准化专业技术组织秘书处工作的,分档择优给予相应资金支持。
加强政策支撑保障
(一)健全工作体系。建立推动大规模设备更新和消费品以旧换新联席会议制度,制定年度任务清单和政策清单,加强协同配合,强化上下联动,联席会议办公室设在市发展改革委。各地区人民政府、市各有关部门要按照职责落实责任,在国家、省、市相应工作安排基础上,制定分行业、分领域、分地区的实施方案和任务清单,推动各项任务落实落细。工业、建筑、交通、农业、科教、文旅、医疗、能源环境等重点行业主管部门要牢固树立“管行业必须管投资”责任意识,确保完成年度投资实物量工作目标。重大事项及时按程序请示报告。
(二)强化财政政策支持。积极争取中央预算内投资、超长期特别国债等国家资金支持符合条件的设备更新、以旧换新、循环利用和标准提升等项目。积极争取省制造强省、建设、卫生健康、生态环保、现代农业发展等专项资金,对工业、医疗卫生、农业等领域符合条件的项目设备更新给予支持,对制造业企业、城市更新和建筑市政、交通等领域设备更新贷款给予贴息支持。对获得省制造业贷款贴息支持的项目贷款,在省贴息1%的基础上,市区两级再给予1%的贴息支持,各级贴息总额不超过项目实际贷款利息。统筹各级各类专项资金,通过项目资助和贷款贴息等方式,鼓励企业加快设备更新、扩大有效投资,引导和撬动金融资本汇集投向设备更新领域。支持符合条件的项目申报地方政府专项债券。落实省级商务发展资金对绿色节能家电消费补贴活动。完善部省市区(县)联动支持机制,争取中央财政节能减排补助资金,支持家电、汽车等消费品以旧换新。持续举办“太湖购物节”销售竞赛,引导本地消费品生产企业、流通企业深度参与“太湖购物节”以旧换新活动,发布新品、开展促销,对成效显著的予以支持。围绕绿色低碳循环发展,加大节水、节材、废弃物资源化、再制造等资源综合利用项目支持,落实政府绿色采购政策,鼓励国企等主体加大绿色产品采购力度。加强财政政策绩效管理,强化财政资金全过程、全链条、全方位监管,提升使用的有效性、精准性。
(三)落实税收支持政策。落实资源综合利用,节能节水、环境保护、安全生产专用设备等税收优惠政策。落实再生资源回收企业增值税简易征收等政策措施。推广资源回收企业向自然人报废产品出售者“反向开票”做法。加强政策宣传辅导和精准推送,确保纳税人税收优惠应享尽享。
(四)强化金融政策支持。积极争取国家科技创新和技术改造再贷款。支持银行机构依托“锡创融”品牌,运用再贷款政策工具,支持设备更新和技术改造项目获得优惠利率融资。推动银行机构加大对制造业企业的中长期信贷资金支持,提升制造业中长期贷款占比。综合运用省市融资担保、财政贴息、风险补偿等政策措施,引导金融机构加大对设备更新和技术改造的信贷投放力度,合理确定贷款利率。支持科创企业、制造业企业利用融资租赁推进技术改造和设备升级。依托市综合金融服务平台支持绿色金融发展,实现产融对接、政策宣介、信息采集等系统功能集成。鼓励金融机构加强对大宗耐用消费品以旧换新的金融支持,在依法合规、风险可控前提下合理确定首付比例,简化办理流程。运用绿色再贷款、再贴现等货币政策工具,引导银行机构持续扩大绿色信贷规模、创新绿色信贷产品,加强对绿色智能家电生产、服务和消费的金融支持。
(五)加强用地、用能、环境容量等要素保障。优化环评服务机制,对不新增用地和污染物排放、以设备更新为主的技改项目,探索实施告知承诺制、简化环评内容等改革措施。加强企业技术改造项目的用能要素保障,开辟节能审查绿色通道。在符合国土空间规划的前提下,通过利用存量厂房和土地等方式,满足交投点、中转站、分拣中心、再生资源加工利用产业基地和二手交易市场等建设合理用地需求,符合《划拨用地目录》相关规定的,可通过划拨方式供地。保障废旧物资回收车辆合理路权,允许回收车辆在规定时间、地点开展废旧物资回收活动。
(六)强化科技创新支撑。聚焦高效节能产品设备生产制造、资源循环利用、高端装备再制造等,开展前沿技术、共性关键技术、跨行业融合性技术研发和成果转化,形成一批具有自主知识产权和核心竞争力的先进产品。强化制造业中试能力支撑,推动重点产业链中试能力实现全覆盖,数字化、网络化、智能化、高端化、绿色化水平显著提升。建立以市场化为核心的科技成果转移扩散机制,加快创新成果大规模商用进程。
(七)营造良好氛围。开展形式多样的宣传教育活动,营造推动大规模设备更新和消费品以旧换新的良好社会氛围。持续开展“太湖购物节”等各类促消费主题活动,加强政策宣传解读,营造良好社会氛围。及时梳理总结重点领域产品设备更新改造和回收利用优秀项目、典型案例,推广一批可借鉴、可复制的先进经验。充分运用广播电视、报纸、网络等媒体加大家电安全使用年限标准、家电以旧换新活动宣传力度,引导消费者增强安全环保可持续的消费回收理念,提升广大群众参与度。

推进大规模设备更新和消费品以旧换新,是党中央着眼于我国高质量发展大局作出的重大决策,将更好扩投资、促消费,加快发展新质生产力,提高资源循环利用质量和经济绿色发展水平,既利当前、更利长远。
为细化落实《实施方案》明确的各项工作部署,我市配套制定了《2024年无锡市推动大规模设备更新和消费品以旧换新任务清单》,明确了本年度需要重点推进的32个量化工作目标。
下一步,我市将推动有关部门加大工作力度,全面加强对具体落实工作的协调指导,确保《实施方案》能够尽快落地见效。
来源:无锡经开发布、无锡发布、无锡博报

