2024年5月份征期延长了,请大家合理安排好时间!黔票云给大家整理了5月申报期的几项要点:
1、 5月征期定了!22日截止!
2、不延期!5月31日前必须完成企税汇缴!调增调减后,如何账务处理?
3、个税新政来了!2024年全年实施!
4、 未开票收入如何申报增值税?看这里!(含一般纳税人和小规模)
5、抓紧申报!6月30日前必须完成,否则将被罚款,影响个人信用!
6、税务局短信通知!6月30日前,务必完成工商年报!
赶紧跟着黔票云一起来看看吧!
5月征期延长!
各地方存在微小差异,请纳税人要合理安排时间,按时完成报税哦!
不延期!企税汇缴5月31日结束!
调增调减后,需要调账吗?
个税新政来了!
2024年全面实施
二、这类人员,超出的个税,免征!


未开票收入如何申报增值税?
(含一般纳税人和小规模)
1、具体通过案例,来学习一下一般纳税人未开票收入填写申报!
在粉丝留言中,发现部分人认为申报增值税只填报开票收入,其实这种理解是错误的!这是为啥呢?我们先来看看申报表!
(以增值税一般纳税人为例)

案例一:某一般纳税人A从事餐饮行业,因客人大部分是散客,就餐后一般没有索要发票,6月取得的60万元不含税销售收入中,有40万元未开具发票,那么A企业在申报增值税时,这40万元应该如何处理呢?
《增值税暂行条例》明确规定了销售服务的增值税纳税义务发生时间为收讫销售款或者取得销售款凭据的当天,A企业收取餐费的当天就应当承担纳税义务,虽然客户没有索取发票,但是这部分收入属于A企业的正常营业收入,所以应当申报40万元的未开票收入。
申报表应这样填!

案例二:某纳税人B,将自产的食品作为节日福利发放给公司员工,未开具发票,成本为50万元,对外销售的不含税价值为100万元,那么,B企业又应该如何申报呢?
按照《增值税暂行条例》相关规定,B企业的行为:将自产的货物用于集体福利,符合视同销售货物情形,即使没有开具发票,也应当申报100万元的未开票收入。
申报表应这样填!

案例三:某纳税人C是一家房产租赁企业,2023年与客户签订一份不含税总金额为280万元的租赁合同,并在合同中约定采用预收款方式支付,且年底集中开票。2023年1月,C企业收到第一笔预收款140万元,7月,收到第二笔预收款140万元,对于这两笔未开票的预收款收入,C企业应该如何申报呢?
对于纳税人提供租赁服务采取预收款方式的,纳税义务发生时间为收到预收款的当天,C企业在1月、7月收到两笔款项,则应当在此时间计算应缴税款,并在收款次月分别申报这两笔收款,若没有开票就做未开票收入申报。
申报表应这样填!

案例四:某纳税人D在接受税务局检查时,查补去年未申报的一笔不含税20万元销售收入,面对这笔纳税检查调整收入,D企业应该申报吗?
根据增值税相关规定,D企业除了申报开票收入外,还应申报稽查查补收入、纳税评估收入等各项收入,并缴纳相应增值税,才能规避风险,持续健康地发展。
申报表应这样填!

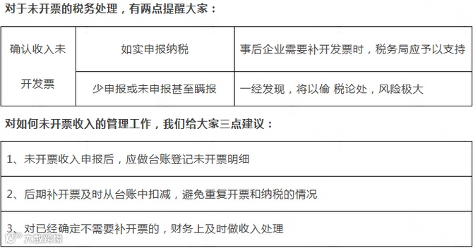
1、发生未开票纳税义务期间:申报增值税仍然在“未开票收入”栏填列正数销售额即可,但需要保留有关的证据,如合同、收款记录等,以备日后查证。
2、如果对未开票收入在日后开具发票,则对开具发票期间,申报增值税在“未开票收入”填列负数冲减,系统会启动异常比对处理程序,需要到大厅接受审核,并提交前期取得未开票收入的记账凭证、当期开具的发票等作为证明,申请正常申报和解锁税控设备。
小规模纳税人没有设置单独的“未开票收入”,那小规模纳税人取得未开票收入如何申报呢?
|
|
|
|
|
|
|
|
|
|
|
|
|
|
|
|
|
|
|
|
|
|
|
|
|
|
|
|
个税汇算6月30日前必须完成
否则罚款还影响征信!
-
汇算需补税但综合所得收入全年不超过12万元的; -
汇算需补税金额不超过400元的; -
已预缴税额与汇算应纳税额一致的; -
符合汇算退税条件但不申请退税的。
-
已预缴税额大于汇算应纳税额且申请退税的; -
2022年取得的综合所得收入超过12万元且汇算需要补税金额超过400元的。
税务局短信通知!6月30日前,
务必完成工商年报!
但该制度也不是所有公司都适用,如外商投资企业、归属海关管理企业、疫苗生产企业、特种设备生产企业、充装单位等重点行业领域企业,年报时间为每年1月1日至6月30日;外国企业常驻代表机构年报时间为每年3月1日至6月30日。


