AI Agent(人工智能代理)可以理解为一个会自主办事的智能程序,它能像人一样感知周围信息、自己规划策略,然后动手完成任务。比如你让它订周末的餐厅,它会先搞清楚你的需求(感知),接着拆解成查评分、看菜单、确认时间等步骤(规划),最后一步步执行预订(行动)。
它的核心架构可以分成「大脑」和「三件套」:
核心能力(大脑):基于大模型(LLM),就像人类大脑的中枢,负责理解问题、生成思路。
三件套关键要素:
规划(分解任务):比如你让它写一篇游记,它会先用大模型把任务拆成 “定主题 - 列景点 - 写感受 - 配图片” 几个子步骤,就像项目经理拆分工作计划,让复杂任务变得好处理。
1、记忆(存储信息):短期记忆:记住当前对话的上下文,比如你刚说过 “喜欢海边”,它会在接下来的回复里记得这个偏好,但容量有限,就像人脑临时记东西,时间长了会忘。
2、长期记忆:连接外部数据库或文件,比如你上传一本 PDF 手册,它能长期存储并随时调用里面的内容,相当于有个无限容量的笔记本,专门存复杂任务需要的资料。
3、工具(调用外部能力):遇到自己解决不了的问题,比如查天气、算数据,它会自动调用对应的工具(比如天气 API、计算器),就像人干活时随手拿扳手、螺丝刀,借外力把事办好。
简单说,AI Agent 就像一个不知疲倦的智能助理,用大模型当大脑,靠规划拆任务、用记忆存信息、借工具补能力,帮人高效搞定各种复杂目标。

根据 OpenAI 的定义,AI 能力可以分成五个等级,就像游戏里的角色升级一样,从简单对话到主动办事一步步进化:
聊天机器人:能听懂人话并回复,比如微信里的客服助手,只能按预设话术聊天;
推理者:能像人一样分析问题,比如帮你解数学题、规划旅行路线,解决需要逻辑思考的任务;
智能体:不仅能想,还能代表你动手做事,比如帮你自动订机票、整理资料、发邮件;
创新者:具备创造能力,比如独立设计产品、写小说剧本;
组织:最高等级,能协调多个智能体协作,像一个全自动公司团队完成复杂项目。
以前的 ChatGPT 这类聊天机器人,就像学生做题,用户问一句答一句,靠一次性推理解决简单问题。但随着技术进步,AI 开始 “自己跟自己对话”—— 比如接到 “策划一场婚礼” 的任务,它会先在内部拆解成 “预算 - 场地 - 流程” 等步骤,一步步想清楚再行动,这就是 “推理能力” 的升级。
现在,大模型在理解对话、逻辑分析、适应新任务、自主行动等方面越来越强,AI 不再停留在 “回答问题”,而是进化到 “主动办事” 的阶段(从推理者到智能体)。比如你让它 “订周末的酒店并同步行程到日历”,它会自己查价格、对比评分、完成预订,还能自动更新你的日程表 —— 这种能动手处理具体任务的智能体产品,正在快速普及。


很多朋友想要对科技行业进行研究,却又不知从何下手,其实这时候选择ETF对整个行业进行跟踪便是一个不错的选择,就像恒生科技指数ETF(513180)。它对小米、阿里、腾讯、中芯国际这些设计前沿科技的股票都有持股,是一个实打实的科技型ETF。

大模型带动算力需求激增:2025 年 AI 大模型所需算力预计达到 2020 年的 10 倍,其中超过一半来自企业的 AI 应用。
芯片市场现状与国产趋势:英伟达占据全球高性能 AI 芯片超 80% 的市场,其 A100/H100 芯片供不应求,价格较之前上涨约 3 倍。华为昇腾、寒武纪、壁仞科技等中国厂商加快自研步伐,预计 2025 年国内 AI 芯片市场份额将提升至 30%。
云计算厂商算力竞争:2023 年全球 AI 云算力市场规模达 640 亿美元,AWS、Azure、谷歌云占据超 70% 的份额。阿里云、华为云、腾讯云等中国云厂商加速布局,其中阿里云计划未来三年投入 524 亿美元扩充 AI 算力。

2、算法:塑造思维的框架
算法是 AI 大模型的核心,就像发动机之于汽车,决定着模型的能力上限,主要包括深度学习框架和优化策略。
2017 年谷歌提出的 Transformer 架构堪称 AI 大模型的 “技术基石”,它颠覆了传统 RNN 的序列处理方式,让模型能并行处理大量数据,计算效率比传统架构提升 10 倍以上,就像给 AI 换上了更强劲的 “大脑”,直接掀起了大模型革命。
不过,训练大模型成本极高,比如 GPT-4 的训练成本预估超过 1 亿美元。好在稀疏化、蒸馏、量化等新技术能 “精打细算”—— 通过简化模型结构、压缩参数等方式,让训练成本降低 30%-50%,缓解了算力和资金压力。
在模型生态上,开源模型(如 Meta 的 LLaMA)和专有模型(如 OpenAI 的 GPT)形成竞争:开源模型靠开放共享快速扩散,推动技术普惠;专有模型则依赖企业自研,聚焦封闭场景的深度优化,两者各有优势,推动行业技术快速迭代。

04-3、数据:训练模型的燃料
数据质量直接决定 AI 模型效果 —— 就像做饭要用好食材,输入 “垃圾数据”,模型输出也会是 “垃圾”,研究显示 90% 的模型表现问题源于数据而非架构。
多样化数据源能提升模型通用性,比如 GPT-4 结合文本与图像、PaLM 2 整合多模态数据,让模型像 “多才多艺的助手” 处理更多任务。前沿技术还能让 AI 自己优化数据,比如通过自监督学习清洗数据、自动标注减少人工成本,NLP 中的 Tokenization 和 Embeddings 等预处理技术,则像给数据 “整理格式”,让模型更容易 “理解”。


04-4、发展趋势
训练法则的迭代:AI 训练法则的迭代就像升级学习方法:过去 “模型越大能力越强” 的规律(规模法则)只在训练阶段起作用,现在延伸到了实际应用时的推理阶段,导致对算力的需求持续增加。简单说,预训练(早期系统学习)和后训练(后期优化调整)是模型 “打基础” 的阶段,而测试时扩展法则(应用时按需强化)则是模型 “灵活解题” 的阶段,尤其是深度推理任务,可能让算力需求进一步上升。

预训练决定了模型的基础能力 “天花板”,后训练和测试时扩展则负责把潜力发挥出来。未来值得关注两大新模型:
Meta Llama-4 系列:2025 年 4 月,Meta 推出 Llama-4,目前小模型 Scout 和中模型 Maverick 已发布,最大的 Behemoth 还在训练中。总参数接近 2 万亿,将成为 Meta 史上最大的预训练模型。
OpenAI GPT-5:2025 年 2 月先推出了过渡版本 GPT-4.5,而真正的 GPT-5 已进入倒计时。它作为下一代大模型,会把 OpenAI 之前在 o 系列模型中测试的 “灵活扩展能力” 整合进来,让模型在处理复杂任务时更智能。

05 中游产业链
现在 AI Agent 刚起步,各类企业已经抢着入局,跟着先行者的脚步,整个行业会越来越热闹。按核心优势分,主要有四类玩家:
企业自动化助手平台:大多是原来做 “自动填表、发邮件” 这类办公自动化软件的公司,现在给平台装上大模型 “大脑”,帮企业流程(比如财务、客服)自动运转。
开发者工具箱:大模型公司(如 OpenAI)和技术服务商提供工具,让程序员不用从头开发,直接 “组装” 出各种智能助手(Agent)。
行业专属智能软件:原本做 ERP(管企业资源)、CRM(管客户)、营销、法律等垂直领域软件的公司,给自家产品加个 Agent “插件”,比如让它自动分析客户数据、生成合同。
智能设备入口:面向普通用户的硬件,比如 AI 手机、AI 电脑,未来可能还有 AI 眼镜、智能汽车,这些设备会成为你用智能助手的主要渠道(比如手机上让助手规划行程,汽车里自动调导航)。
四类企业从不同方向推进,让智能助手既能帮企业干活,也能走进普通人生活。

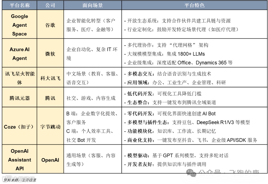
Agent 综合开发平台就像 “智能助手工具箱”:大模型公司(如 OpenAI)和技术服务商提供一套工具,让开发者不用懂复杂技术,就能像搭积木一样快速组装出各种智能体(比如电商客服、数据分析助手),还能帮你把做好的智能体发布到应用市场或对接企业系统。
它的核心是 “降低门槛”:哪怕你不懂编程,也能通过拖放功能、配置参数,按自己需求做出能用的智能工具(比如让它专门处理订单、写营销文案),并直接推给用户使用。这类平台是智能体普及的 “基础设施”,就像当年的 App 开发工具催生手机应用爆发,现在它们正在推动智能助手进入各个领域。

那如何提前对这一类国内的优质企业进行布局呢?恒生互联网ETF(SH:513330)是一个不错的选择。像腾讯、美团、快手、京东、阿里这些头部的互联网科技公司,都被恒生互联网ETF纳入,如果想要全面覆盖这一波科技变革,选择它能事半功倍:
市场规模
未来十年 AI Agent 市场将迎来爆发式增长:据测算,2033 年全球市场规模有望超过 1300 亿美元(按 Market.us 数据达 1391.2 亿美元),2023-2033 年每年平均增长近 44%,相当于十年内规模翻超 50 倍。
麦肯锡报告指出,生成式 AI 就像 “智能助手流水线”,能在营销、客服等场景高效产出高质量内容(比如自动生成广告文案、策划活动方案),直接帮企业增收。更关键的是,他们梳理的 16 个业务领域中,63 个 AI 应用场景每年可创造 2.6 到 4.4 万亿美元的经济价值 —— 这相当于目前英国全年 GDP 的 1-2 倍。如果未来 AI 全面渗透到生产各环节,潜在价值能达到 6.1 到 7.9 万亿美元(接近日本全年 GDP)。
若按科技公司常见的 “价值分成” 模式(比如 ServiceNow 按创造价值的 10% 定价),仅这部分衍生的 AI Agent 市场规模就可能高达 7000 亿美元,相当于一个中等发达国家的经济总量。简单说,AI Agent 不仅是技术工具,更像一个能 “造钱” 的新产业,正在开启万亿级市场空间。


中国 AI Agent 市场现在像刚发芽的种子,2024 年规模 1473 亿元,但每 100 家企业里不到 5 家在用(渗透率不足 5%)。不过随着它给企业软件(SaaS)带来的增效越来越明显(比如让 CRM 自动分析客户数据、让财务软件自动生成报表),加上 “按需定制智能助手” 的开发市场成熟(比如能专门处理合同审核、营销文案的 Agent),2028 年市场规模预计暴增至 3.3 万亿元 —— 相当于 2023 年整个上海市 GDP 的 1.5 倍。
若AI Agent按应用场景分类,可分为企业管理、办公、营销、人力资源、财务、采购等。假设与SaaS应用分类比例相同,则Al agent企业管理与办公未来将占比40%,销售营销占比30%,人力资源占比10%。

05 下游产业链——应用场景
05-1、AI 眼镜
AI 眼镜能成为 AI Agent 的 “黄金搭档”,主要靠这三个优势:

05-2、企业服务
企业服务可能是 AI Agent 最先落地的地方,海外已有成功案例,主要有三个原因:
企业软件是 “数据仓库”:办公、管理、客户等系统存着公司内部数据(比如合同、客户记录),这些数据能打造成企业专属 “知识库”,让 AI Agent 快速熟悉业务,就像新员工有了 “内部手册”;
企业软件是 “总控台”:比如 OA 系统连接财务、人事等多个系统,AI Agent 以它为入口,能直接调用各系统功能(比如自动审批报销、核对考勤),像 “全能秘书” 一站式处理任务;
流程管理像 “流水线”:企业里的审批、采购等流程规则明确、步骤清楚,AI Agent 能按规则自动执行(比如扫描合同条款、流转审批),效率比人工高很多。
简单说,企业服务场景有数据、有平台、有重复流程,让 AI Agent 既能 “懂行” 又能 “高效干活”,自然成了最先落地的 “试验田”。

金山办公:办公场景或是Agent关键入口,公司具有流量优势
基于AI AGENT(人工智能体)范式驱动WPS AI伴写功能,具体有四大特色:全文补全功能、多种内容生成、不同身份与文风的切换、古诗词内容补全。更新后的WPS AI伴写支持添加包括云文档、网页等参考资料,用户完成标题后只需0.5秒就能理解用户意图并续写内容。
办公场景高频且功能多样,是 AI Agent 的核心入口。金山办公作为国产办公软件龙头,用户基数庞大 —— 截至 2024 年 9 月 30 日,旗下产品月活设备数 6.18 亿(WPS Office PC 版 2.77 亿,移动版 3.38 亿),这种高频使用和入口优势,让它有望成为办公智能体的主要标杆。

科大讯飞:办公智能体打造个人办公新范式
2025 年 1 月,科大讯飞推出 “办公智能体套装”,覆盖企业与个人场景,包含三大板块:星火智能体平台:企业的 “智能底座”,接入 20 + 大模型、支持 10 + 文件格式与多语言,已在 5000 + 企业落地,集成 AI 搜索、虚拟数字人等六大能力,搞定知识管理与多模交互。
B 端智能体:星火纪要:会议结束 5 分钟生成结构化纪要,效率提升 70%;星火投标:内置 100 + 行业模板,30 分钟生成标书内容,节省 60% 编写时间;星火陪练:模拟 10 + 岗位场景,新人培训周期从 4 周缩至 2 周;星火快答:支持 10 种语言的数字人讲解,客户满意度提升 40%。
C 端智能体:讯飞智文:100 + 行业模板,一键生成 PPT,效率快 3 倍;讯飞文书:20 + 政务模板,公文写作效率提升 50%;讯飞绘文:15 + 创作场景,支持风格秒切换;讯飞绘镜:50 + 视觉模板,30 分钟产出专业短视频。
这套方案靠技术底座(5000 + 企业在用)和细分工具(如标书编写省时 60%),成为覆盖全办公场景的 “智能搭档”。

06 核心标的情况

为了专注于产业链拆解,我单独建立了【题材星球】
———这是一个属于行业研究者的全市场产业链数据库。
刚开始建立,设置一个门槛价,有需要的朋友们多多关注!
下方扫码直接加入:
本文引用图文来自灼识咨询、西部证券、东吴证券、开源证券、华泰证券、中信建投、光大、长城、国信、德邦、中泰证券、各大招股书、创业帮、官网等公开资料,仅作分享,不代表本人立场。如您认为平台推送文章侵犯了您的知识产权,请及时联系(RunningLu666@163.com),我们将第一时间删除。

