
截至12月27日,据不完全统计,高精尖类可申报项目共14项,新增加3个申报项目。
|
|
|||
| 序号 | 发布机构 | 项目简称 | 截止时间 |
| 国家各部委在申请项目(5项) | |||
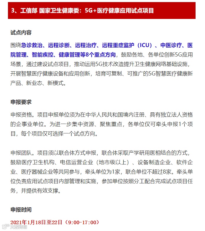
| 1 | 工信部 国家卫生健康委 |
5G+医疗健康应用试点![]() |
2021年1月18日至22日 |
2 |
科技部 | 2020年度国家标准制修订计划项目 | 全年申报 |
| 3 |
关于征集适宜向一带一路国家转移的可持续发展技术的通知 | 12月31日 | |
| 4 |
发改委 | 关于征集物流业制造业深度融合创新发展典型案例的通知 |
2021年1月10日 |
| 5 | 国家自然科学基金委员会 | 2021年度国家自然科学基金委员会与德国研究联合会合作研究项目 | 2021年3月3日 |
| 北京各委办局在申请项目(5项) | |||
| 1 |
市发改委 | 关于开展北京市分布式光伏发电项目补贴名单(2021年第一次)申报工作![]() |
2021年1月31日 |
| 2 | 北京市经开区 | 经开区促融资政策奖励资金申报的通知 | 12月31日 |
| 3 | 北京商务局 | 关于公开征集2021年节能减排商品销售企业的公告![]() |
2021年1月31日 |
4 |
中关村 | 2021年度中关村国家知识产权制度示范园区专利创业专项资金 | 12月31日 |
| 5 |
中关村 | 2021年度中关村国家知识产权制度示范园区专利战略专项资金 | 12月31日 |
| 北京市各区县在申报项目(4项) | |||
1 |
海淀区 | 海淀区支持电竞场馆建设和相关活动专项资金申报指南 | 全年 |
| 2 |
朝阳区 | 2020年朝阳区博士后工作经费资助申报工作 | 12月30日 |
| 3 | 丰台区 | 2020年丰台区支持和推进标准化战略补助资金项目 | 12月31日 |
| 4 |
顺义区 | 2020年促进文化和旅游业发展扶持项目的公告 | 全年申报 |









