
(欢迎加入知识星球获取更多报告和观点)
01 产业链全景图

02 疯狂的“黄金”

2024年以来黄金走势如下:

黄金化学符号 Au,源于罗马神话黎明女神欧若拉,因其色泽如阳光般闪耀。马克思说 “货币天然是金银”,因其稀缺抗通胀、化学性质稳定、便于计量交换且难伪造,这些优点让黄金在人类历史上长期充当货币,“乱世买黄金” 背后正是其独特价值的体现。
03 产业链价值拆分


在整个珠宝首饰产业链中:
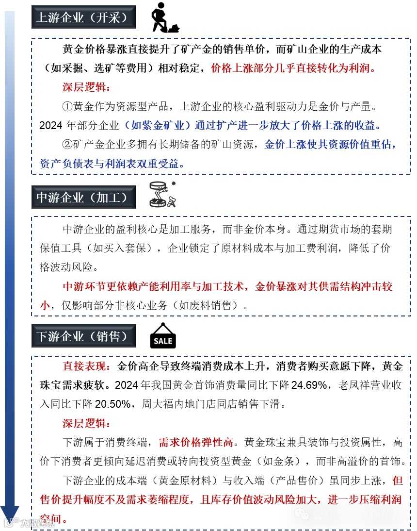
上游的原材料供应商由于资源的控制权,占据了较高的利润分成
中游的加工制造商则因为竞争的激烈和产品的同质化,利润相对较低
下游的渠道商和品牌运营商则通过提供差异化的服务和品牌价值,能够获得较高的利润分成。
04 利润的分配——龙头公司业绩一览
总体来看,金价大涨的2024年,行业的利润主要存在于上游产业链企业中,这部分的企业普遍迎来业绩的大爆发,紫金矿业更是上交了一份“沉甸甸”的年报;而中游企业则影响不大;下游的企业由于金价上升导致成本上涨,需求下降,部分出现业绩亏损或者微利,老铺黄金则以独特优势实现了业绩的大涨。

05 谁受益?谁赚钱?
黄金价格的疯狂“飙涨”背后,是不是产业链的相关企业都会受益呢?他们各自在这一波“历史级别的行情”背后又能分到多大的蛋糕呢?
下面挑出几家已披露2024业绩预报的,具有代表性的企业进行分析:

06 紫金矿业业绩解析 
06-1 收入业绩
2025年3月21日,公司发布2024年年报。2024年公司实现营业收入3036亿元,同比增长3.5%,归母净利润320.5亿元,同比增长约51.76%,实现扣非归母净利润316.9亿元,同比增长约46.6%。

作为上游产业链的典型代表“紫金矿业”2024是迎来了业绩大爆发的一年,营业总收入基本不变的情况下,净利润实现超50%+的大幅增长,可以说这一波离不开2024年黄金市场价格的一路走高。
06-2 紫金矿业业绩分收入拆解
对于紫金矿业具体的收入进行拆分,观测毛利从2022-2024年的变化。可以看到,矿山产金的毛利在2024年实现了大幅的跃升,而这也正是2024年业绩实现爆发的一大重要原因。

06-3 总结
紫金矿业作为黄金产业链的上游企业,在2024年黄金价格大涨的一年可以说收益是巨大的。
首先上游企业在成本端主要为挖矿的成本,这些是固定的,基本每年变化不大,其次当黄金价格上涨时,挖金矿的上游企业收益就会随着价格的上涨而上涨(这一点从以上财报显而易见,矿山金的毛利大幅提升)。
因此黄金产业链上游的挖矿企业在黄金大涨的年份收益颇丰。
07 上游企业--业绩普涨的背后原因
上游产业链的参与企业业绩普遍迎来了大涨,一方面离不开金价的节节攀升,而另一方面,也是这些企业不断扩大金矿的开采,在这样双轮驱动下,参与的企业都实现了业绩的爆发。目前,国内金矿企业均在做大规模的资本投入,新增产能有望逐步投产放量。
其中,除紫金矿业外,如山东黄金作为龙头企业,资本投入规模最大,包括即将投产的卡蒂诺项目,包括仍需大规模投入的三山岛金矿和焦家金矿;中金黄金的纱岭金矿项目设计年产能10吨,预计将于2026年上半年投产;山金国际的芒市华盛金矿正在推进属地资源整合,纳米比亚的TwinHills项目已启动建设;赤峰黄金近期成功于港股上市,募集资金近27亿港元,将有助于现有产能的挖潜增效;湖南黄金集团所有万古金矿田探矿获重大突破。

08 老凤祥业绩收入一览
2024年,公司实现营业收入568亿元,同比下降20.50%;实现归属于上市公司股东的净利润19亿元,同比下降11.95%。

总结
黄金产业链的 “剪刀差” 现象在 2024 年尤为明显:上游矿企如紫金矿业净利润增长 51.5%,而中下游企业却陷入 “高买低卖” 的困境。以老凤祥为例,这家拥有近 6000 家门店的行业龙头,正经历着 “成本端与收入端的双向挤压”。
金价持续突破历史高位(2024 年伦敦金均价 2386 美元 / 盎司,同比上涨 22.97%),直接推高黄金原料采购成本。但终端消费市场却呈现 “冰火两重天”:中国黄金协会数据显示,2024 年黄金首饰消费量同比下降 24.69%,而金条及金币需求逆势增长 24.54%。这种结构性分化导致黄金加工企业陷入 “左手高价囤货,右手低价促销” 的恶性循环 —— 老凤祥 2024 年营收同比下滑 20.5%,净利润减少 11.95%,成为近七年来首次营收负增长。
渠道端的 “加减法” 进一步暴露行业困境。老凤祥 2024 年直营店仅净增 10 家,加盟店却减少 166 家,这种 “重直营轻加盟” 的策略调整,恰似企业在高金价环境下的 “防御性收缩”。与之形成鲜明对比的是,专注古法黄金赛道的老铺黄金,凭借全直营模式和品牌溢价,2024 年净利润增长 254%,单店销售额达 3.28 亿元,印证了 “高端化 + 差异化” 策略的有效性。
从产业链传导机制看,中游冶炼企业通过套期保值锁定 3%-5% 的加工利润,而下游零售企业则面临 “双重定价枷锁”:一方面黄金原料成本占比超过 90%,另一方面终端售价受消费疲软限制难以同步上调。这种 “成本刚性上升与收入弹性下降” 的矛盾,最终导致行业利润向资源端集中,中下游企业沦为 “黄金牛市中的沉默者”。
09 老铺黄金 
2024年,公司实现营业收入85亿元,同比增长166%;实现归属于上市公司股东的净利润15亿元,同比上涨275%。
不同于一般的黄金加工、销售公司,老铺黄金并没有因为金价的不断上涨而利润收缩,反而是加速发展,迎来了一波业绩大爆发。

截至2024.12.31,老铺黄金共拥有37家自营门店,2024年净开店7家,覆盖包含中国港澳及中国大陆共15个城市,其中中国大陆一线城市北上广深全覆盖,15座新一线城市中覆盖成都、杭州、武汉、西安、南京、天津、郑州7座;以及二线城市中的沈阳、厦门。
公司开店选址主要考虑核心城市的核心商圈,例如杭州的杭州万象城和杭州大厦、成都的IFS和SKP、南京的德基广场、澳门的威尼斯人等。

老铺黄金凭什么挣钱?!
下面就来分析一下老铺黄金不同于一般的金店,如何实现业绩翻倍呢?

【老铺黄金】的前身【金色宝藏】成立于2004年,本身就有浓厚的收藏家品牌特征。老铺黄金这个收藏家品牌的特质,是20年积淀逐渐形成的。
【老铺黄金】销售TOP的产品,如【十字金刚杵】,【葫芦】等,这些产品具备很浓厚的收藏产品色彩。金色宝藏早期的用户群体,本身也是具有【收藏家】这个特质的客群,本身具有较高的格调要求,而经过20年的发展,老铺黄金的【收藏家品牌】这个特质也变的日益深入。


老铺黄金在不促销,不迎合消费者这点上秉持着奢侈品打法。在缺货断货出现的时候,老铺黄金会开启限购,并非因为行情火热就放开供货,实现短期内的快速销售,而是采取限购的方式,更注重品牌格调的提升。
此外,老铺黄金商圈位置均处于核心位,对于商圈格调的要求较高,也是奢侈品打法的一个体现。


10 总结

为了专注于产业链拆解,我单独建立了【题材星球】
———这是一个属于中小投资者的全市场产业链数据库。
刚开始建立,设置一个门槛价,有需要的朋友们多多关注!
下方扫码直接加入:
本文引用图文来自灼识咨询、西部证券、东吴证券、开源证券、华泰证券、中信建投、光大、长城、国信、德邦、中泰证券、各大招股书、创业帮、官网等公开资料,仅作分享,不代表本人立场。如您认为平台推送文章侵犯了您的知识产权,请及时联系(RunningLu666@163.com),我们将第一时间删除。

