搜索
首页
大数快讯
大数活动
服务超市
文章专题
出海平台
流量密码
出海蓝图
产业赛道
物流仓储
跨境支付
选品策略
实操手册
报告
跨企查
百科
导航
知识体系
工具箱
更多
找货源
跨境招聘
DeepSeek
首页
>
27个!第二批国家碳达峰试点名单公布!
>
0
0
27个!第二批国家碳达峰试点名单公布!
北极星能碳圈
2025-03-26
0
点击蓝字
关注我们
梦虽遥,追则能达!
2025新能源电力现货交易仿真训练营
⭐报名联系:周老师 189 3256 3260
文章来源:国家发展改革委
3
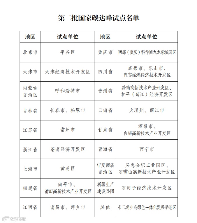
月21日,国家发展改革委办公厅发布通知,公布第二批国家碳达峰试点名单,共27个。
国家发展改革委办公厅关于印发第二批国家碳达峰试点名单的通知
发改办环资〔2025〕248号
各省、自治区、直辖市及计划单列市、新疆生产建设兵团发展改革委,长三角生态绿色一体化发展示范区执委会:
为落实国务院《2030年前碳达峰行动方案》(国发〔2021〕23号)有关部署,按照《国家碳达峰试点建设方案》(发改环资〔2023〕1409号)工作安排,经试点单位自愿申报、省级发展改革委推荐、省级人民政府审核、国家发展改革委复核,确定第二批27个国家碳达峰试点,现予公布,并就有关事项通知如下:
一、有关地区发展改革委要高度重视、周密部署、扎实推进国家碳达峰试点建设。各试点城市和园区要切实履行主体责任,把碳达峰试点建设作为加紧本地区经济社会发展全面绿色转型的关键抓手,统筹谋划重点任务、研究推出改革举措、扎实推进重大项目。
二、各试点城市和园区要按照《国家碳达峰试点建设方案》及《碳达峰试点实施方案编制指南》部署要求,结合自身实际科学编制试点实施方案。有关地区发展改革部门要组织专业力量,对试点实施方案编制工作给予指导和支持。
三、有关地区发展改革委对本地区试点城市和园区实施方案进行审核后,于2025年4月25日前报送国家发展改革委(环资司)。我们将组织有关方面对各试点实施方案进行审核,并反馈有关修改意见。
国家发展改革委办公厅
2025年3月15日
特别声明:
北极星转载其他网站内容,出于传递更多信息而非盈利之目的,同时并不代表赞成其观点或证实其描述,内容仅供参考。版权归原作者所有,若有侵权,请联系我们删除。凡来源注明北极星*网的内容为北极星原创,转载需获授权。
【声明】内容源于网络
0
0
北极星能碳圈
聚焦企业能碳管理、节能降碳技术创新与市场动态,搭建行业交流平台,分享成功案例!联系电话:189 3256 4938
内容
478
粉丝
0
关注
在线咨询
北极星能碳圈
聚焦企业能碳管理、节能降碳技术创新与市场动态,搭建行业交流平台,分享成功案例!联系电话:189 3256 4938
总阅读
297
粉丝
0
内容
478
在线咨询
关注