绿色金融和ESG管理职业培训班
双碳市场投资与风险管理系列课
碳排放管理员培训班(职业能力水平评价证书)
金老师 189 3256 4938
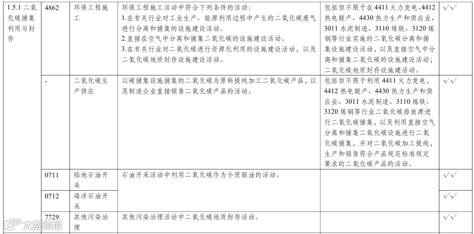
在新版目录中,“二氧化碳捕集利用与封存”被列为第1.5.1条,涵盖捕集、运输、利用、封存、注入等全流程项目,并适用于电力、热力、钢铁、水泥、化工、石油开采等高排放行业。
同时,CCUS技术被列为具有直接碳减排效益的项目,即具有绝对或相对显著直接碳减排效益,建议企业在申报时,可以优先选择该条目申报,以最大化融资便利。
这一调整也意味着CCUS将正式获得政策层面的绿色信贷、绿色债券、贴息补助等多重金融工具支持。
政策原文截图如下
当前,能源产业生态正经历从“供给侧资源主导”向“需求侧价值创造”的范式跃迁。现代能源服务业通过构建“用户需求-能效服务-价值共享”的新型商业闭环,催生出涵盖规划咨询、系统集成、智慧运维的全周期解决方案。
为把握产业变革机遇,北极星电力网拟于2025年8月7-8日在上海举办2025第七届综合能源服务与零碳园区建设大会。
本届大会将聚焦三大核心维度:1)政策演进与市场机制创新路径;2)多能互补系统与虚拟电厂等前沿技术实践;3)园区级、城市级智慧能源系统示范案例。通过“战略前瞻-模式解构-技术验证”三位一体的研讨框架,搭建政产学研用协同创新平台,加速零碳能源服务生态体系构建,推动行业迈向高质量发展新阶段。
议程如下:
活动咨询:金老师 18932564938
往期文章推荐:
应装尽装,应建尽建!山东零碳园区方案力推“源网荷储”就地消纳
钢铁、电解铝、水泥正式纳入全国首批产品碳足迹标识认证试点目录
特别声明:北极星转载其他网站内容,出于传递更多信息而非盈利之目的,同时并不代表赞成其观点或证实其描述,内容仅供参考。版权归原作者所有,若有侵权,请联系我们删除

