绿色金融和ESG管理职业培训班
双碳市场投资与风险管理系列课
碳排放管理员培训班(职业能力水平评价证书)
金老师 189 3256 4938
工信厅节函〔2025〕304号
各省、自治区、直辖市及计划单列市、新疆生产建设兵团工业和信息化主管部门,有关中央企业:
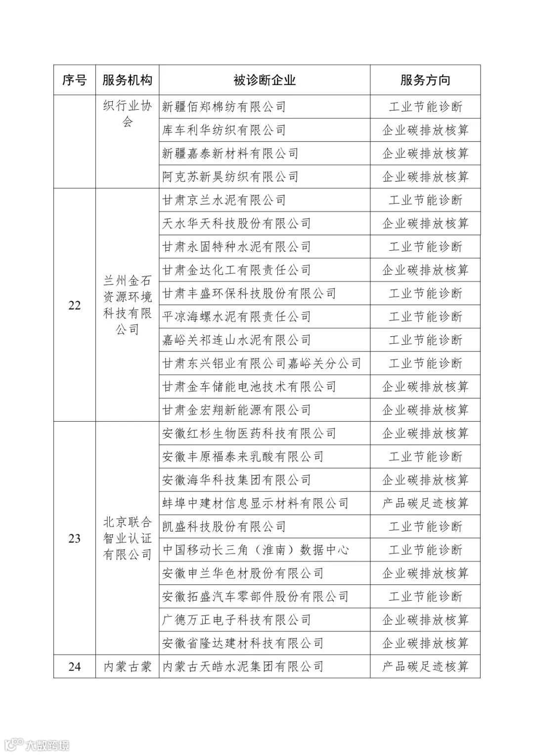
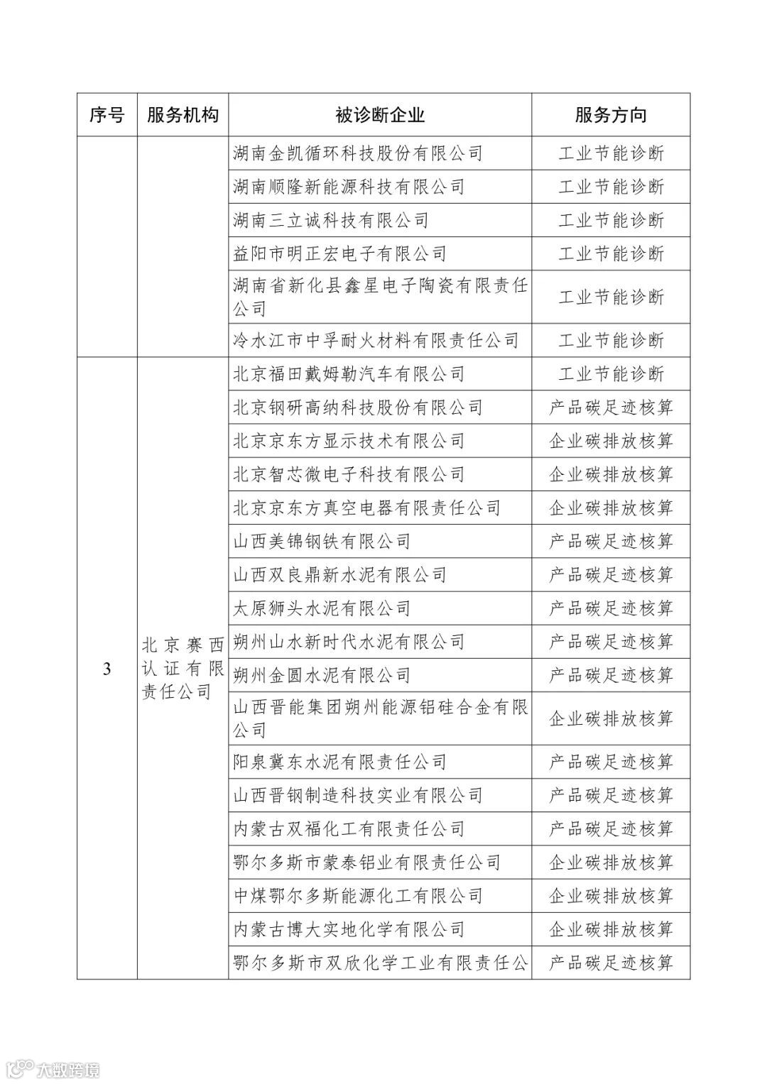
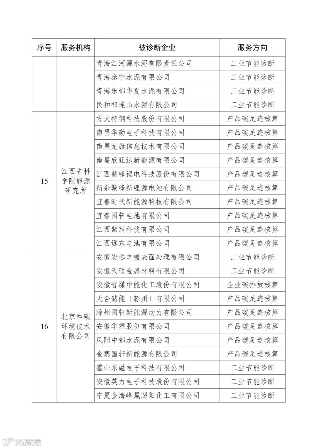
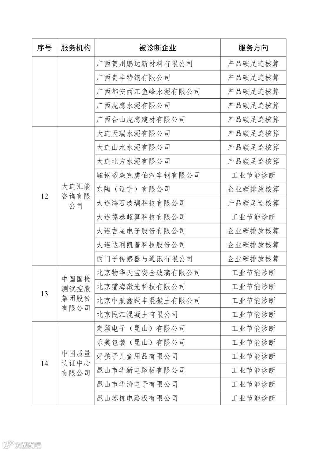
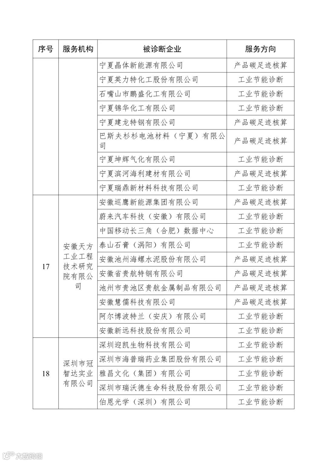
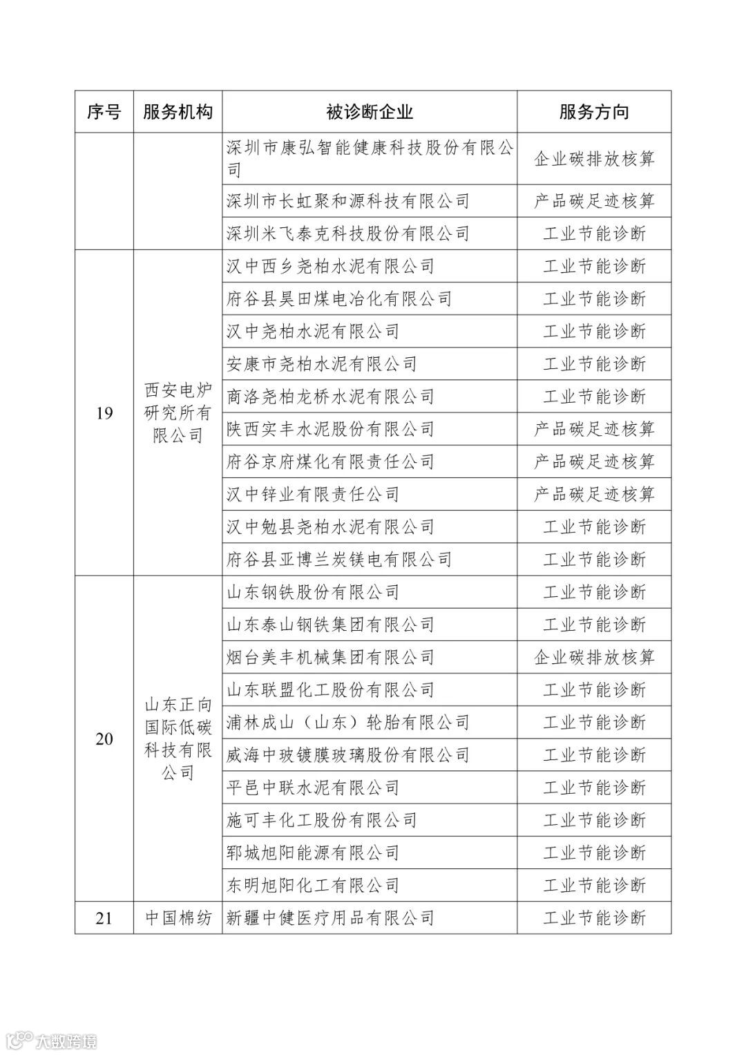
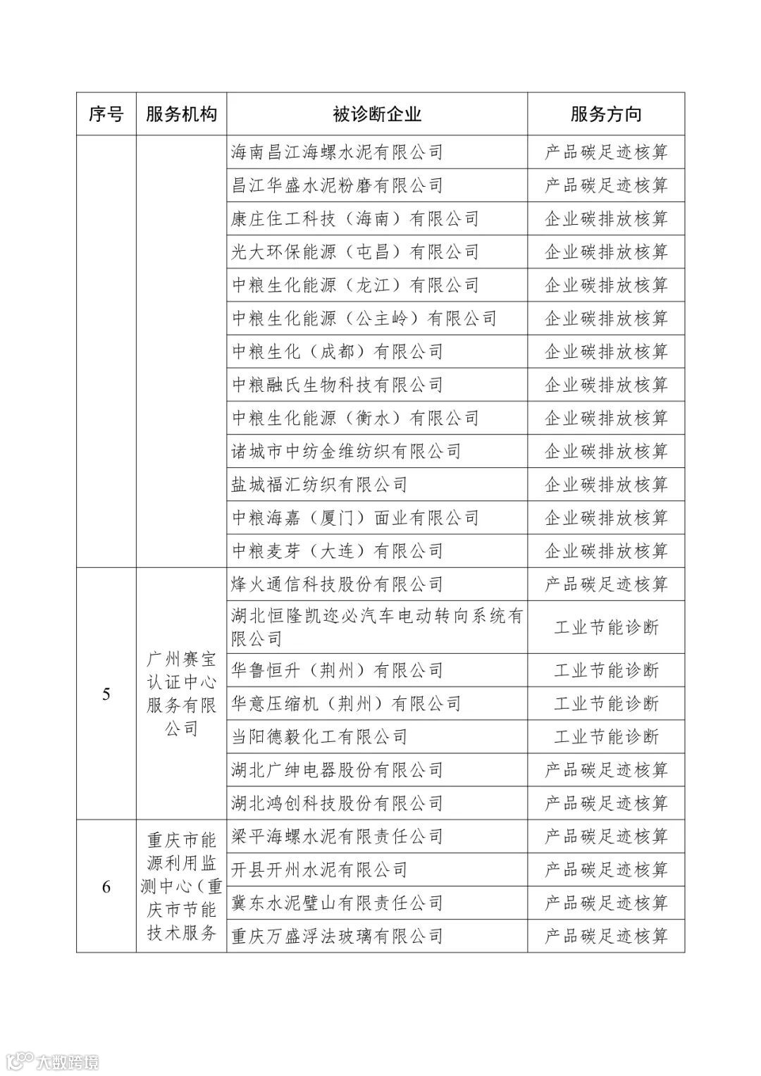
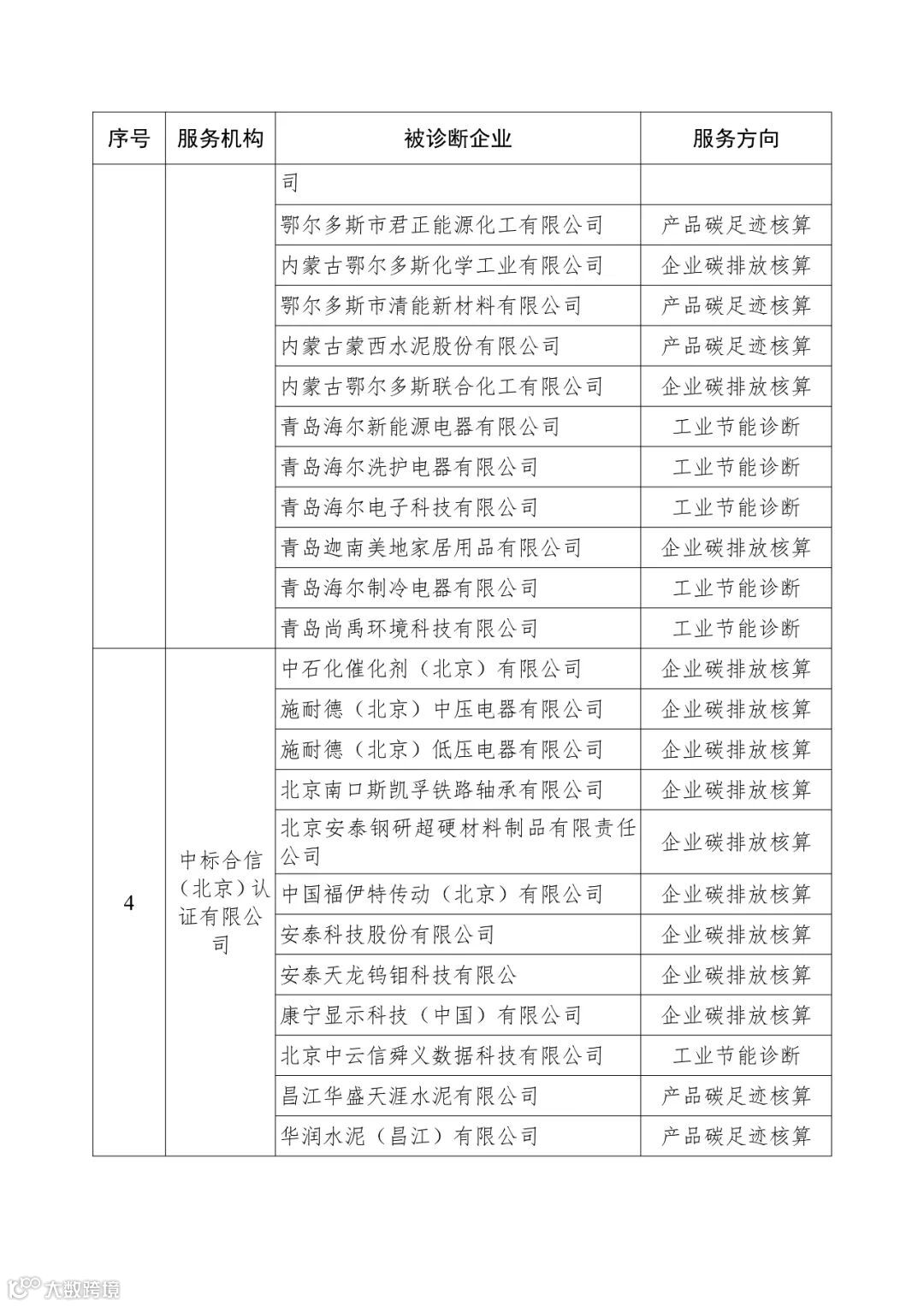
按照《工业和信息化部办公厅关于组织开展2025年度工业节能降碳诊断服务工作的通知》(工信厅节函〔2025〕115号,以下简称《通知》),经省级工业和信息化主管部门、中央企业集团推荐,公开招标等程序,确定25家中标机构为307家工业企业提供节能诊断、产品碳足迹核算、企业碳排放核算等服务。现将任务清单印发给你们,请按照《通知》要求,落实好年度工业节能降碳诊断服务任务。
附件:2025年度国家工业节能降碳诊断服务任务清单
工业和信息化部办公厅
2025年7月21日

