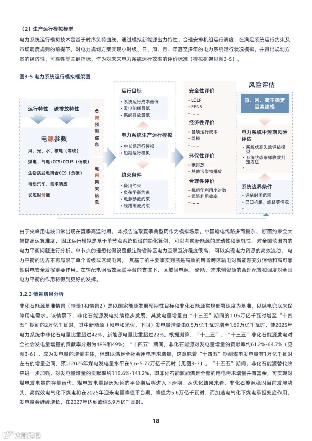
最高补贴3000元!
2025碳排放管理员职业技能等级认定
金老师 189 3256 4938
2025年9月9日,北京——随着中国可再生能源装机突破21亿千瓦、新能源贡献超25%发电量,新能源对煤电的替代作用愈加显现[1][2],电力部门也即将迎来直接影响未来数十年减排路径的碳排放峰值。在这一关键节点,煤电的角色定位尤为特殊——作为未来减排的重点,其转型节奏直接关系着电力系统的安全稳定与清洁替代的可行性。
在此背景下,国际环保机构绿色和平、华北电力大学(保定)与上海国际问题研究院今日联合发布报告《迈向“十五五”煤电何去何从:转型路径与多元机制研究》,通过情景建模提出2025年电力碳达峰、煤电发电量控制在5.55万亿千瓦时峰值的可行路径,为"十五五"电力规划提供决策参考。
绿色和平气候与能源项目经理高雨禾表示:“在电力部门碳达峰在即叠加‘十五五’规划的关键窗口,我们应该从更长期主义的视角看待电力部门的低碳转型,建立面向2035年的长效减排机制,为达峰后电力部门碳排放持续下降奠定路径基础。"
煤电发电量即将迎来峰值
2025-2035年中国四种电力发展情景的主要假设与预测结果 © Greenpeace
报告发现,凭借着未来10年对新能源和新型储能的积极部署,情景三的路径也将大幅提升电力部门碳达峰后的减排效率,即到2035年非化石能源发电量比重预计提升至66.4%,电力部门碳排放有望较2025年下降18.8%,降至42.2亿吨。
警惕"碳转移"陷阱
-END-
往期文章推荐:
特别声明:北极星转载其他网站内容,出于传递更多信息而非盈利之目的,同时并不代表赞成其观点或证实其描述,内容仅供参考。版权归原作者所有,若有侵权,请联系我们删除。凡来源注明北极星*网的内容为北极星原创,转载需获授权。

