绿色金融和ESG管理职业培训班
双碳市场投资与风险管理系列课
碳排放管理员培训班(职业能力水平评价证书)
金老师 189 3256 4938
#北极星能碳圈 获悉,8月15日,生态环境能部发布关于公开征求《温室气体自愿减
排项目方法学 纯农林生物质并网发电、热电联产》等4项方法学(征求意见稿)意见的通知。
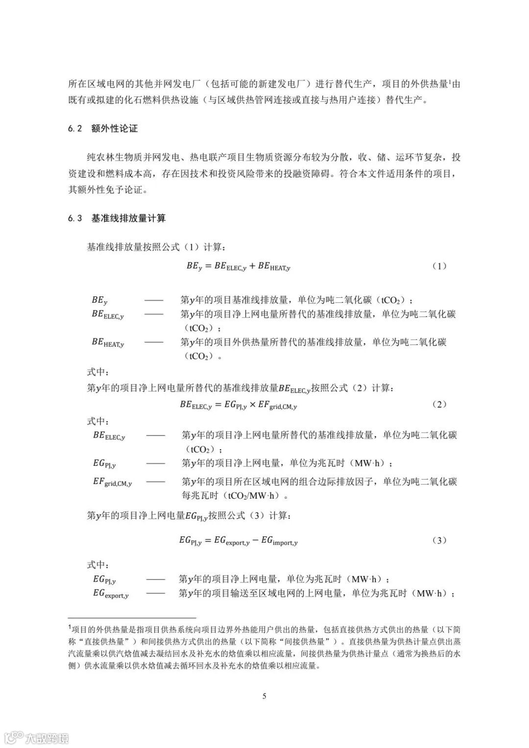
其中,纯农林生物质并网发电项目方法学适用于直接燃烧并网发电、热电联产项目且必须满足以下条件:
a)项目使用设计燃料为农林生物质的锅炉,且农林生物质仅包括农业剩余物、林业剩余物,不包括畜禽粪便等其他生物质,不得掺烧煤、矸石或其他矿物燃料;
b)项目为全电量并网发电、热电联产项目,电量全部或部分以非并网形式参与电力交易、离网电厂、仅供热不发电等项目不适用本文件;项目供热设施可与所在区域供热管网连接,或直接与热用户连接;
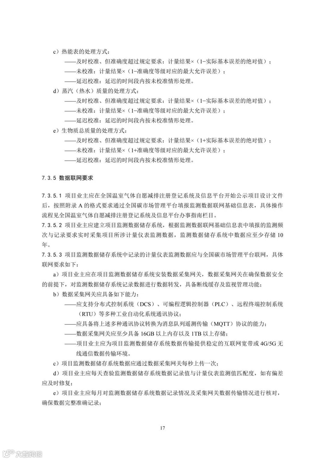
C)项目监测数据应与全国碳市场管理平台(https://www.cets.org.cn)联网,减排量产生于项目相关监测数据联网(完成联网试运行)之后;
d)项日应符合法律、法规要求,符合行业发展政策。
项目可申请项目碳减排量的时间自登记之日起,最长不超过10年。项目计入期须在项目寿命期限范围之内。
根据全国碳市场管理平台最新数据显示,8月15日,全国碳市场成交均价为78元/吨,而在刚过去的7月份,全国碳市场收盘价为72.48元/吨。7、8月碳市场成交均价为75元。

以30MW生物质热电联产项目为例,每年预计CCER在15万吨左右,若按75/吨计算,经济价值可达1125万元。这为长期受 “原料成本高、收益不稳定” 困扰的农林生物质发电企业带来直接的收益,以缓解经营压力。
为进一步完善温室气体自愿减排项目方法学体系,鼓励更广泛的行业、企业开展温室气体减排行动,规范温室气体自愿减排项目设计、实施、审定和减排量核算、核查工作,根据《温室气体自愿减排交易管理办法(试行)》,生态环境部组织编制了《温室气体自愿减排项目方法学 纯农林生物质并网发电、热电联产》《温室气体自愿减排项目方法学 海上油田伴生气回收利用》《温室气体自愿减排项目方法学 陆上气田试气放喷气回收利用》《温室气体自愿减排项目方法学 陆上油田低气量伴生气回收利用》,现公开征求意见。征求意见稿及其编制说明可登录生态环境部网站(http://www.mee.gov.cn)“意见征集”栏目检索查阅。
各机关团体、企事业单位和个人均可提出意见和建议,有关意见请书面反馈我部,电子版材料请同时发至联系人邮箱。征求意见截止时间为2025年8月31日。
联系人:应对气候变化司 侯冠羽、张艺苑
电话:(010)65645657、65645679
邮箱:qihouhezuo@mee.gov.cn
地址:北京市东城区东长安街12号
邮编:100006
附件:
1.征求意见单位名单
2.温室气体自愿减排项目方法学 纯农林生物质并网发电、热电联产(征求意见稿)
3.《温室气体自愿减排项目方法学 纯农林生物质并网发电、热电联产(征求意见稿)》编制说明
4.温室气体自愿减排项目方法学 海上油田伴生气回收利用(征求意见稿)
5.《温室气体自愿减排项目方法学 海上油田伴生气回收利用(征求意见稿)》编制说明
6.温室气体自愿减排项目方法学 陆上气田试气放喷气回收利用(征求意见稿)
7.《温室气体自愿减排项目方法学 陆上气田试气放喷气回收利用(征求意见稿)》编制说明
8.温室气体自愿减排项目方法学 陆上油田低气量伴生气回收利用(征求意见稿)
9.《温室气体自愿减排项目方法学 陆上油田低气量伴生气回收利用(征求意见稿)》编制说明
10.反馈意见建议格式
生态环境部办公厅
2025年8月14日
其他征求意见稿,点击“阅读原文”查看附件内容
往期文章推荐:
全文 | 上海市绿色低碳先进技术目录及示范工程清单(2025年版)
江苏:固定资产投资项目节能审查和碳排放评价实施办法(征求意见稿)
特别声明:北极星转载其他网站内容,出于传递更多信息而非盈利之目的,同时并不代表赞成其观点或证实其描述,内容仅供参考。版权归原作者所有,若有侵权,请联系我们删除。凡来源注明北极星*网的内容为北极星原创,转载需获授权。


