最高补贴3000元!碳排放管理员技能等级认定
电力交易员培训(线上)
金老师 189 3256 4938
中华人民共和国工业和信息化部 国家发展改革委 市场监管总局公告
2025年第40号
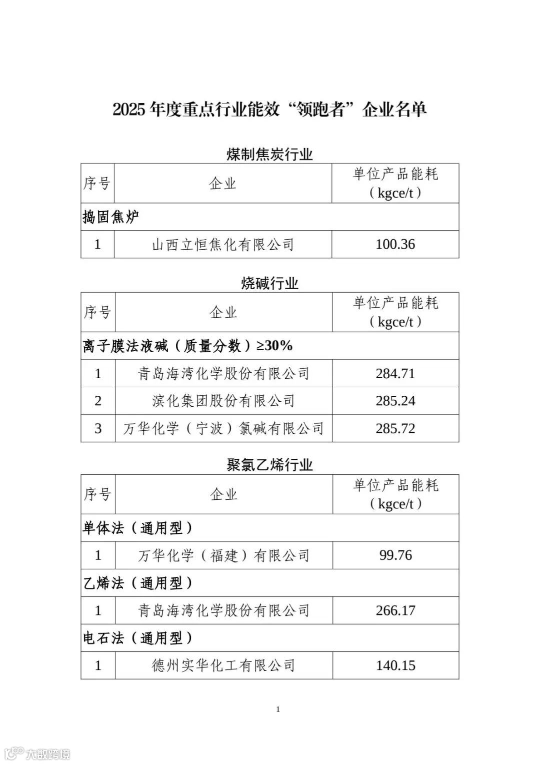
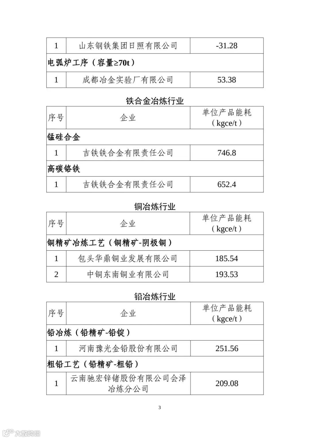
为贯彻落实《国务院关于印发〈2024—2025年节能降碳行动方案〉的通知》(国发〔2024〕12号),加快重点行业企业节能降碳改造,现将2025年度重点行业能效“领跑者”企业名单予以公告。
工业和信息化部
国家发展改革委
市场监管总局
2025年12月3日





两部委联合印发《国家鼓励发展的重大环保技术装备目录(2025年版)》
环境污染治理投资超8000亿!《2024年中国生态环境统计年报》发布
版权问题、业务合作、投稿请联系:18932564938(同微信)
特别声明:北极星转载其他网站内容,出于传递更多信息而非盈利之目的,同时并不代表赞成其观点或证实其描述,内容仅供参考。版权归原作者所有,若有侵权,请联系我们删除。凡来源注明北极星*网的内容为北极星原创,转载需获授权。

