最高补贴3000元!碳排放管理员技能等级认定
电力交易员培训(天津)
金老师 189 3256 4938
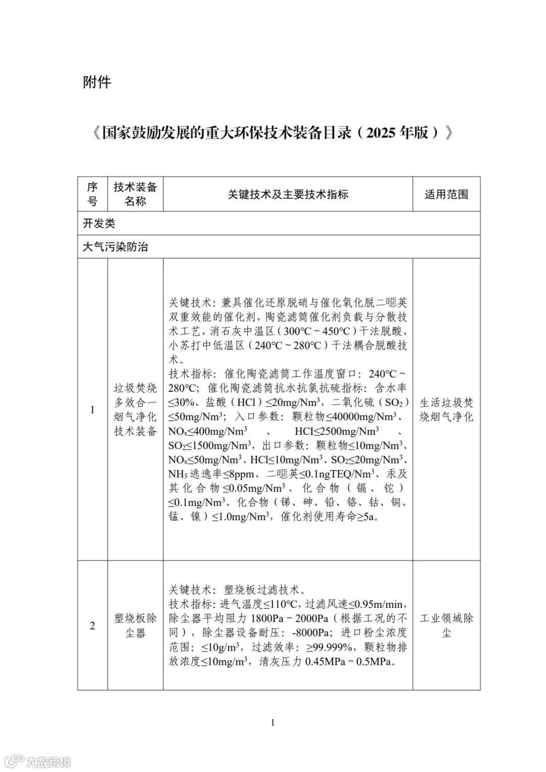
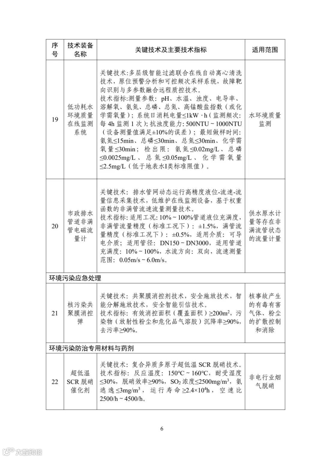
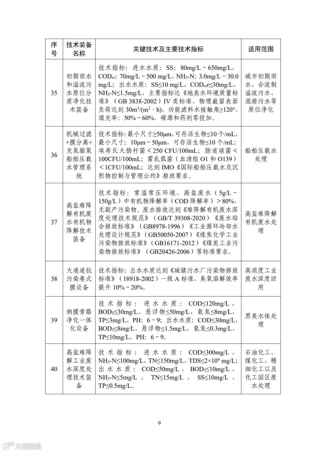
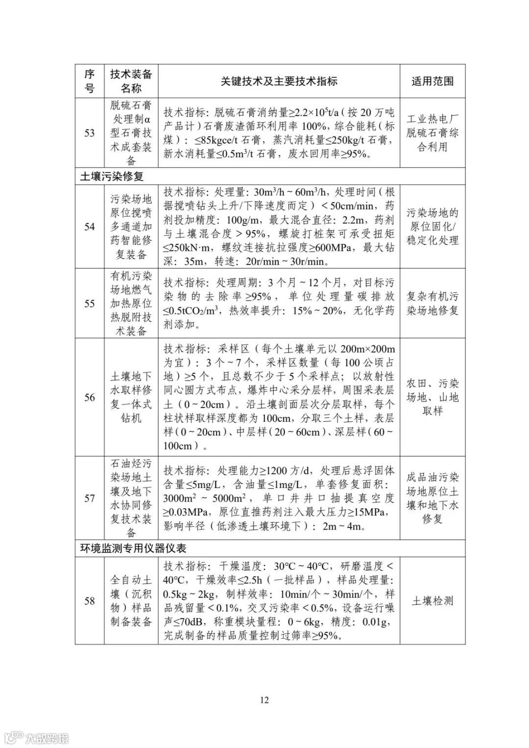
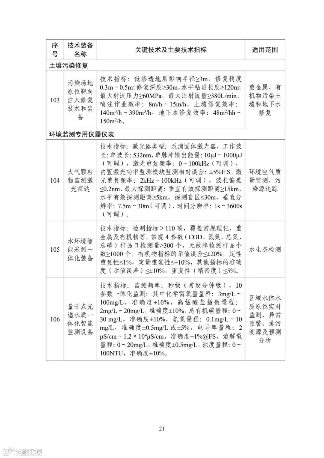
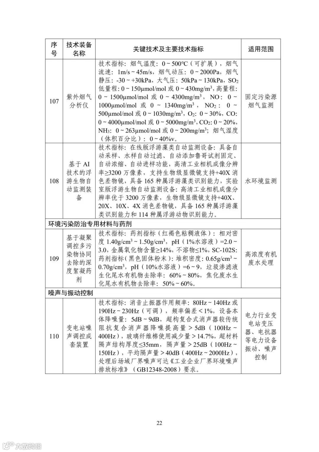
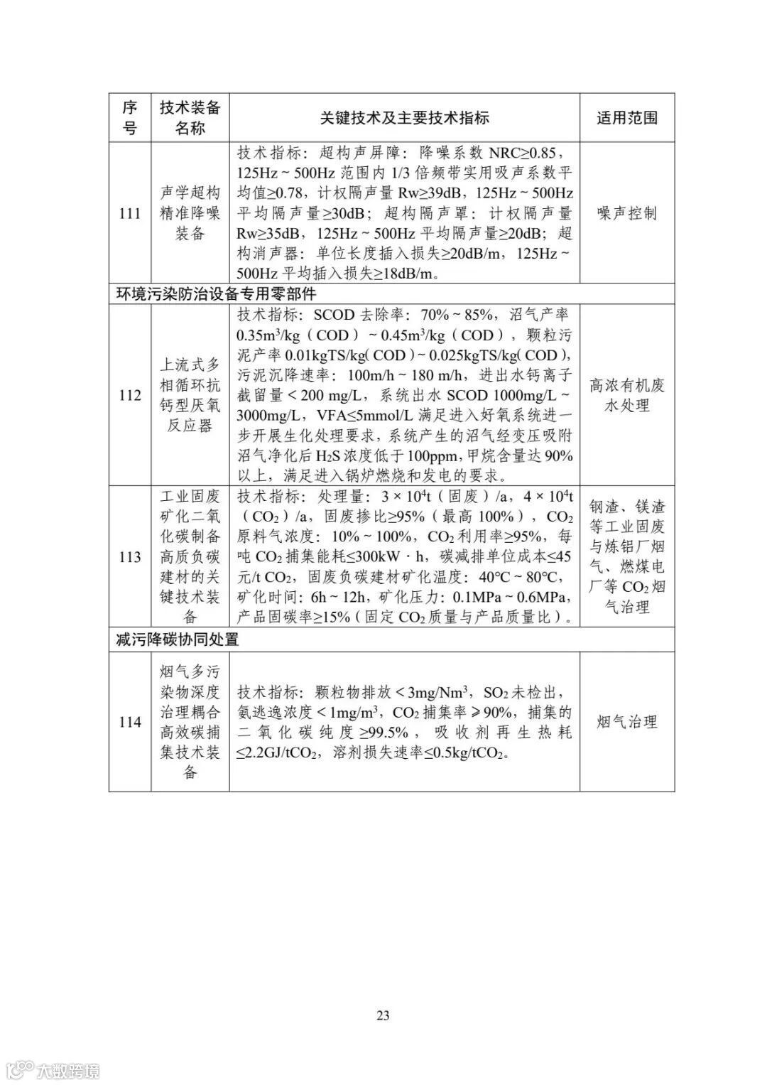
国家鼓励发展的重大环保技术装备目录(2025年版)
2025年第42号
为落实《促进环保装备制造业高质量发展的若干意见》(工信部联节〔2025〕49号)工作部署,加快先进环保技术装备研发和推广应用,工业和信息化部、生态环境部编制了《国家鼓励发展的重大环保技术装备目录(2025年版)》,现予公告。《国家鼓励发展的重大环保技术装备目录(2023年版)》同时废止。
工业和信息化部
生态环境部
2025年12月16日
























环境污染治理投资超8000亿!《2024年中国生态环境统计年报》发布
版权问题、业务合作、投稿请联系:18932564938(同微信)
特别声明:北极星转载其他网站内容,出于传递更多信息而非盈利之目的,同时并不代表赞成其观点或证实其描述,内容仅供参考。版权归原作者所有,若有侵权,请联系我们删除。凡来源注明北极星*网的内容为北极星原创,转载需获授权。

