搜索
首页
大数快讯
大数活动
服务超市
文章专题
出海平台
流量密码
出海蓝图
产业赛道
物流仓储
跨境支付
选品策略
实操手册
报告
跨企查
百科
导航
知识体系
工具箱
更多
找货源
跨境招聘
DeepSeek
首页
>
补贴|西安市个人自用充电设施补贴申领通知
>
0
0
补贴|西安市个人自用充电设施补贴申领通知
新质力电气
2023-07-21
2
导读:相关文件:关于《西安市支持新能源汽车扩大生产促进消费若干措施的通知》相关条款的解释《西安市支持新能源汽车扩大
相关文件:
关于《
西安
市支持新能源汽车扩大生产促进消费若干措施的通知》相关条款的解释
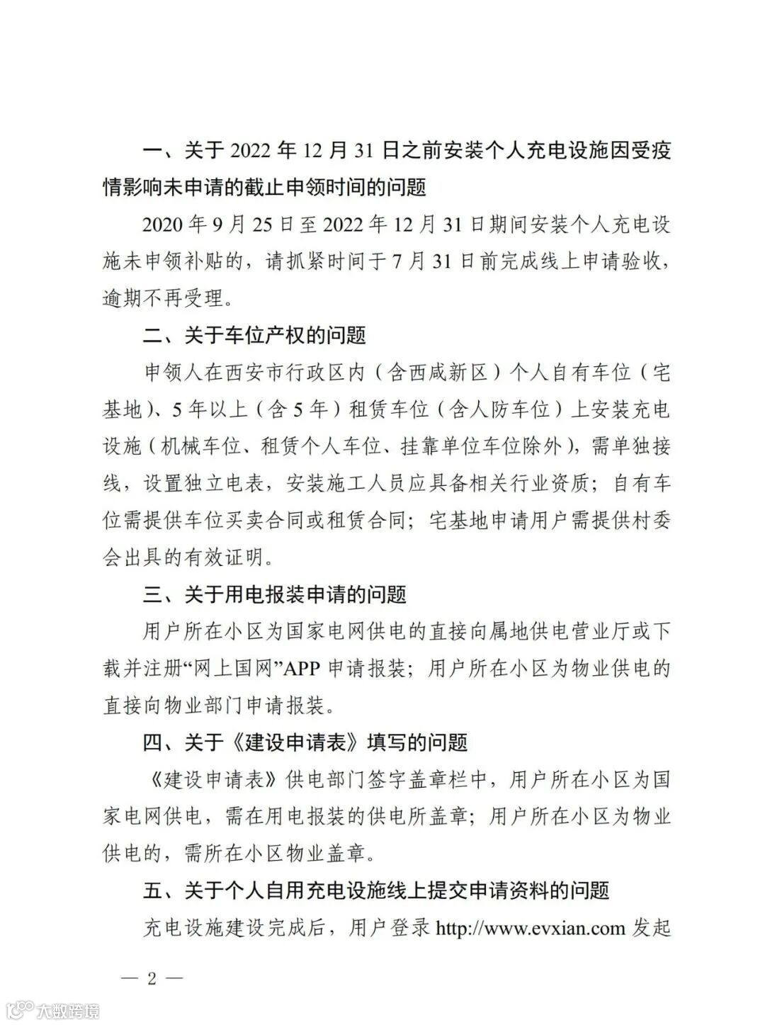
《西安市支持新能源汽车扩大生产促进消费若干措施》(以下简称《措施》)已于2023年3月21日发布施行,《措施》第四条规定“支持个人自用充电设施建设。对于在
2023年1月1日至12月31日期间,
建设完成并通过验收的个人自用新能源汽车充电设施,
给予1万元/根一次性建设及电费补贴
”。现对此条款作出以下说明:
此条款是2020年12月31日市发改委等四部门
《关于印发西安市新能源汽车充(换)电基础设施建设运营财政补贴实施细则的通知》
(市发改发〔2020〕216号)中个人自用充电设施政策的延续,
延续期截止2023年12月31日。
一、个人自用充电设施补贴范围
在西安市行政区域内(含西咸新区)建设完成并通过验收的个人自用新能源汽车充电设施。
二、个人自用充电设施补贴申领条件
(一)车辆销售开票、挂牌登记
时间
在2020年9月25日之后,并在2023年1月1日至12月31日期间建设完成并通过验收的个人自用新能源汽车充电设施(2022年因疫情影响已建成但未完成验收的个人自用充电设施在此次补贴范围内)。
(二)车辆应被纳入工业和信息化部《新能源汽车推广应用推荐车型目录》、《道路机动车辆生产企业及产品公告》及《免征车辆购置税的新能源汽车车型目录》。
(三)纯电动汽车驱动电机峰值
功率
不少于70千瓦;纯电续驶里程(工况法)不少于300公里。
(四)插电混动汽车驱动电机峰值功率不少于50千瓦;纯电续驶里程(工况法)不少于50公里。
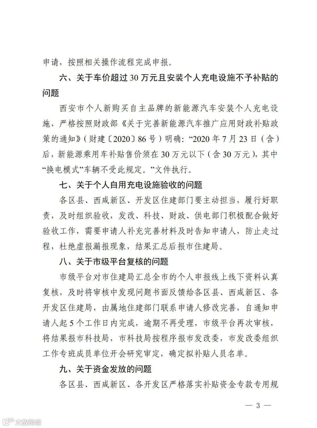
(五)拥有自主品牌,新能源乘用车补贴前厂商指导价须在30万元以下(含30万元),换电车辆不受此指导价限制。
(六)充电设施为固定安装的全新设备,且符合国家行业标准。
(七)在个人自有车位(宅基地)、人防车位、5年以上(含5年)租赁车位上安装充电设施(机械车位除外),需单独接线,设置独立电表,安装施工人员应具备相关行业资质。
三、个人自用充电设施财政补贴申报及资金发放流程
(一)个人申请自用充电设施建设、验收及补贴,登录http://www.evxian.com发起申请。安装个人充电桩用电报装申请,下载并注册“网上国网”APP或在属地的供电营业厅现场申请。
(二)个人自用充电设施经辖区住建部门验收通过后,形成验收
报告
报市住建局汇总。
(三)市住建局将建设验收结果报送市科技局。市科技局委托第三方机构市级平台对个人自用充电设施申领财政补贴的资料进行逐一核实,结果报送市发改委。市发改委组织召开工作专班会议,研究确定拟补贴对象和资金,通过西安市发改委官方网站将结果向社会公示(公示不少于5个工作日)无异议后,正式向市财政局报送补贴资金计划。市财政局依据计划向各区县、西咸新区、各开发区下达市级补贴资金。
(四)各区县、西咸新区、各开发区收到市级补贴资金后,及时向个人发放。
四、补贴申报及用电报装
补贴申报网址:西安e充网(2023年3月24日9时开放)http://www.evxian.com
安装个人充电桩用电报装申请,请下载并注册“网上国网”APP或在属地的供电营业厅现场申请。
西安e充网平台咨询电话:029-65694687
政策咨询电话:029-86786309
来源:西安发改委
【声明】内容源于网络
0
0
新质力电气
智启AI未来,赋能电气创新!聚焦电力科技前沿,解码新质力电气趋势。关注我们,与变革者同行,让创新电流永不停息!⚡️
内容
694
粉丝
0
关注
在线咨询
新质力电气
智启AI未来,赋能电气创新!聚焦电力科技前沿,解码新质力电气趋势。关注我们,与变革者同行,让创新电流永不停息!⚡️
总阅读
178
粉丝
0
内容
694
在线咨询
关注