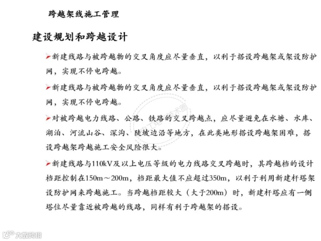
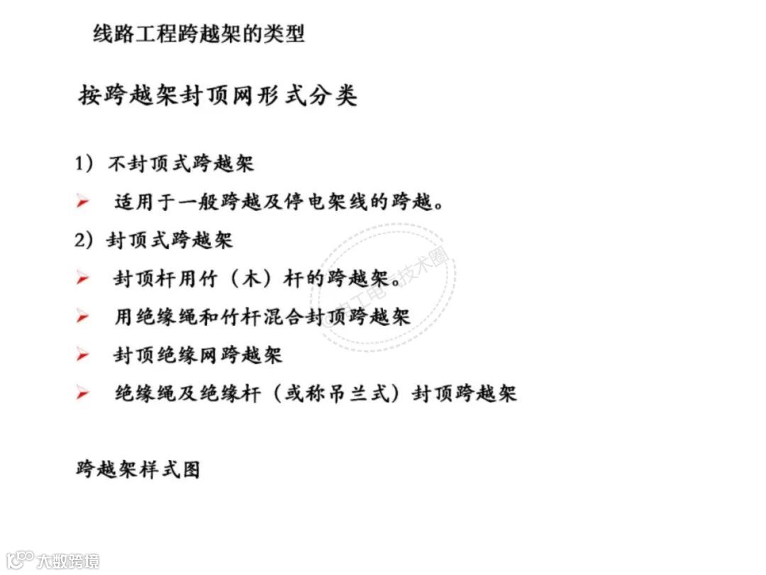
>
0
0
输电线路跨越施工安全培训课件
新质力电气2025-10-27
0
导读:点击上方蓝字关注我们END【该资料已在资料馆更新,需要的朋友来下载吧!!
【声明】内容源于网络
0
0
新质力电气
智启AI未来,赋能电气创新!聚焦电力科技前沿,解码新质力电气趋势。关注我们,与变革者同行,让创新电流永不停息!⚡️
内容 537
粉丝 0
总阅读20
粉丝0
内容537

