点击上方蓝字关注我们
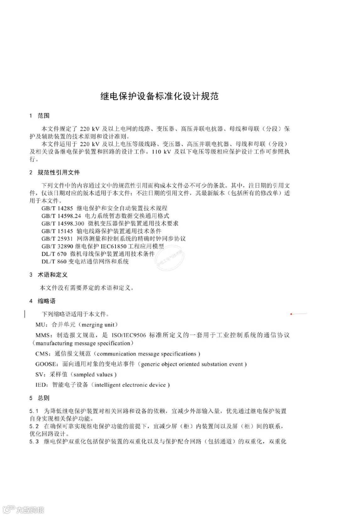
《DL/T 317-2025 继电保护设备标准化设计规范》已于2025年6月30日发布,并计划于 2025年12月30日正式实施,它将全面替代2010年版的旧标准。这份新规范针对智能电网和数字化变电站的发展,进行了一系列重要更新。
📜 标准核心更新摘要
为了方便你快速把握核心变化,以下将新标准的主要技术性差异汇总如下:
• 新增内容
标准化结构:增加了第3章 术语和定义、第4章 缩略语。
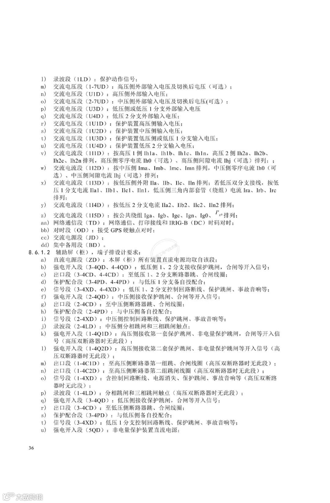
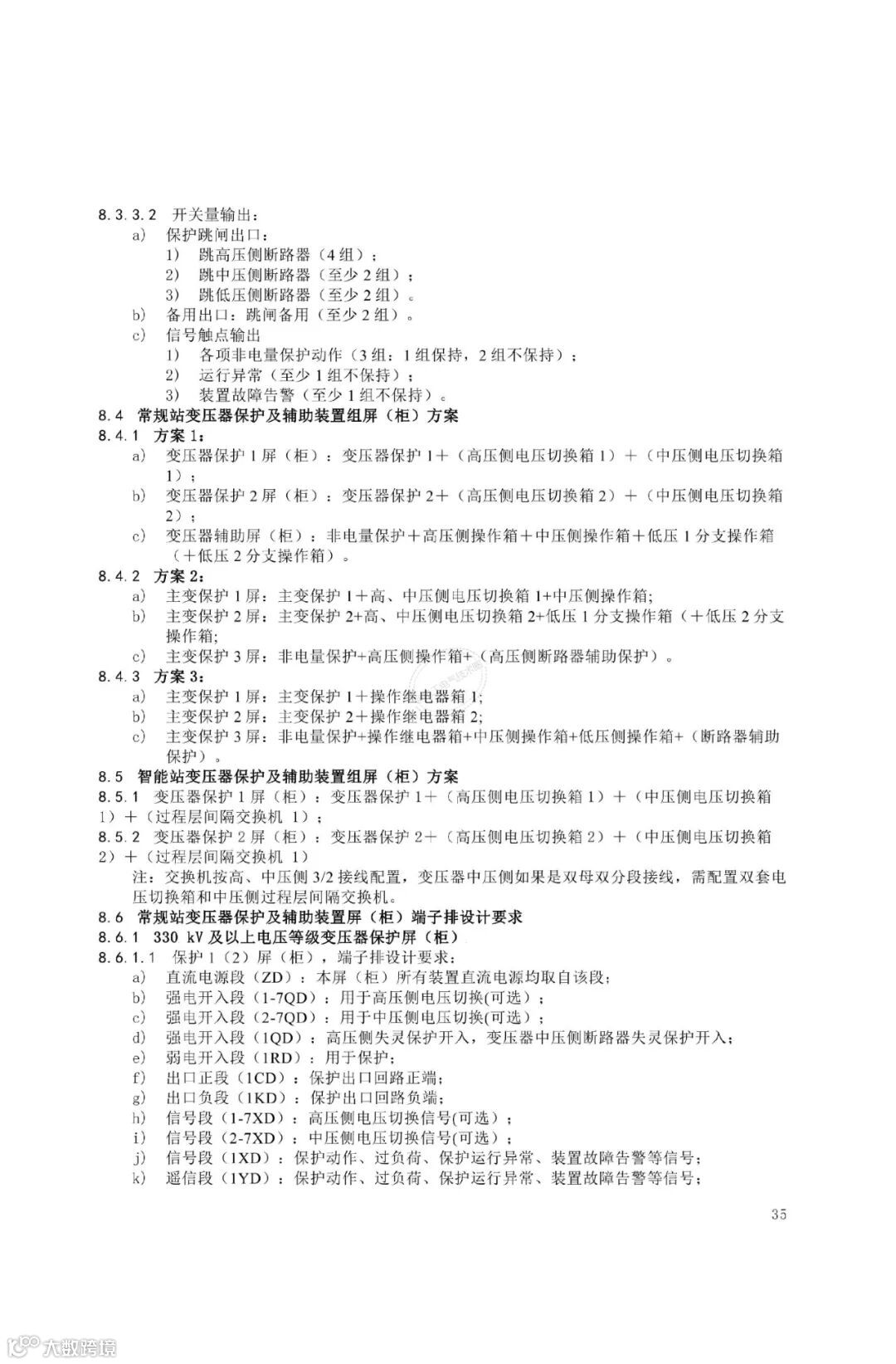
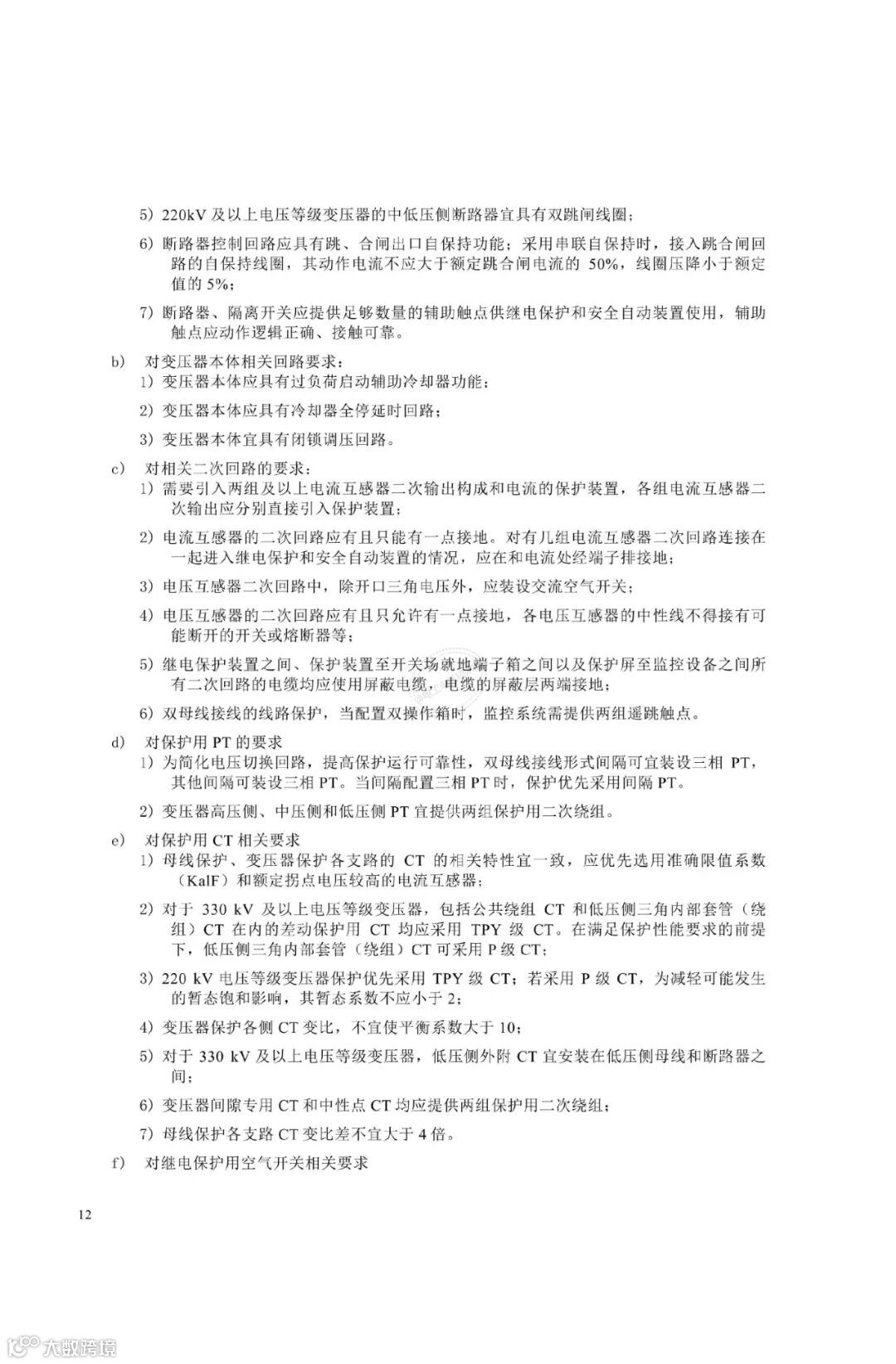
设备与回路要求:增加了对变压器本体回路、保护用PT/CT、继电保护用空气开关的技术要求。
• 强化与更改内容
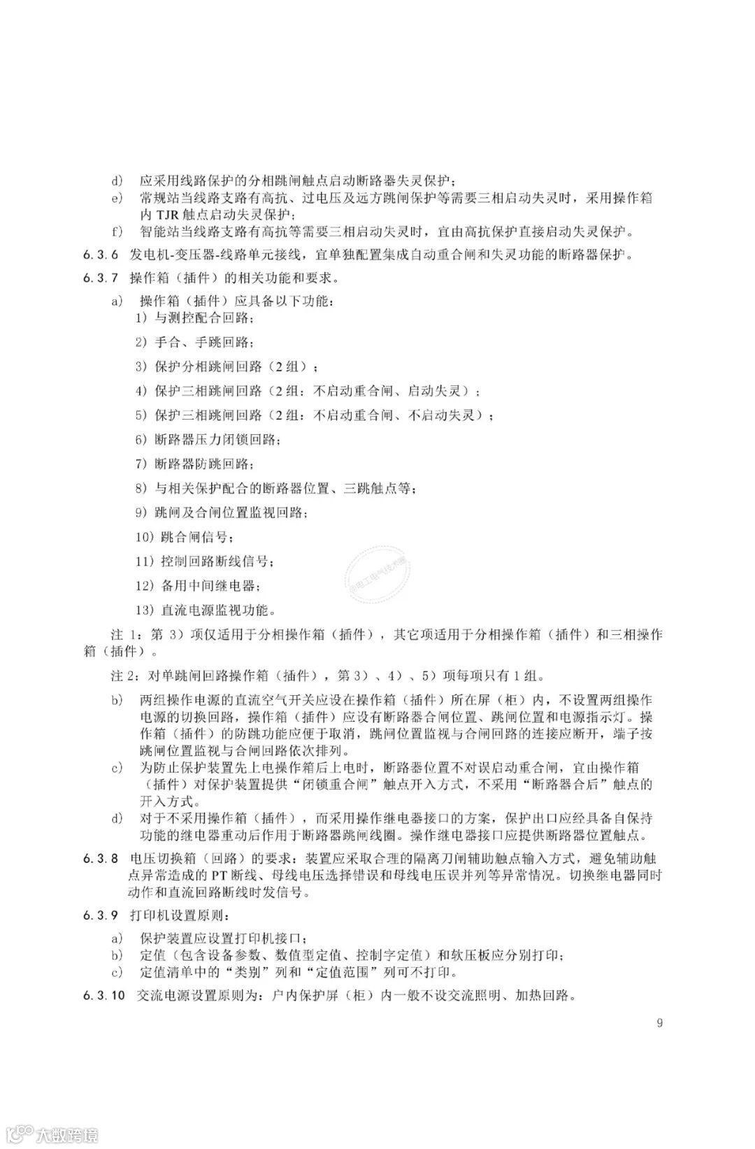
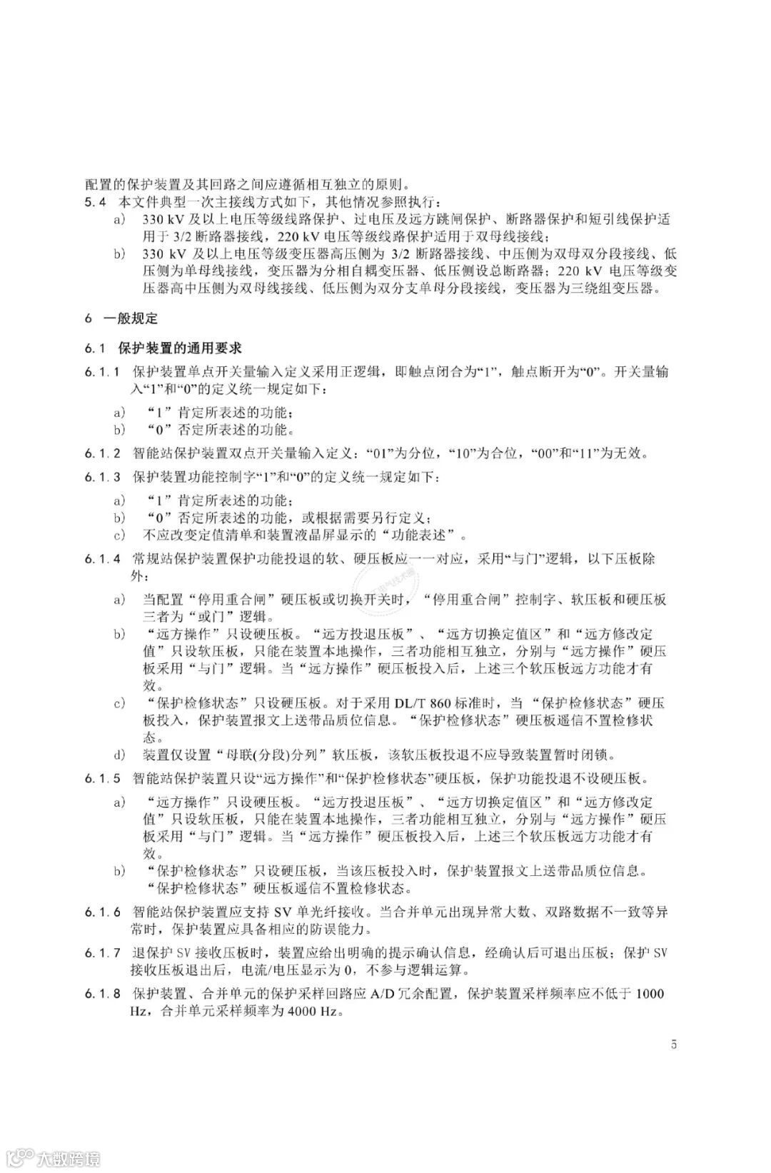
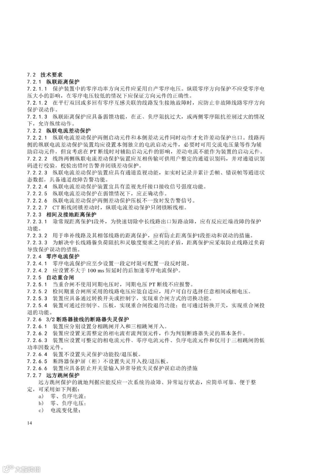
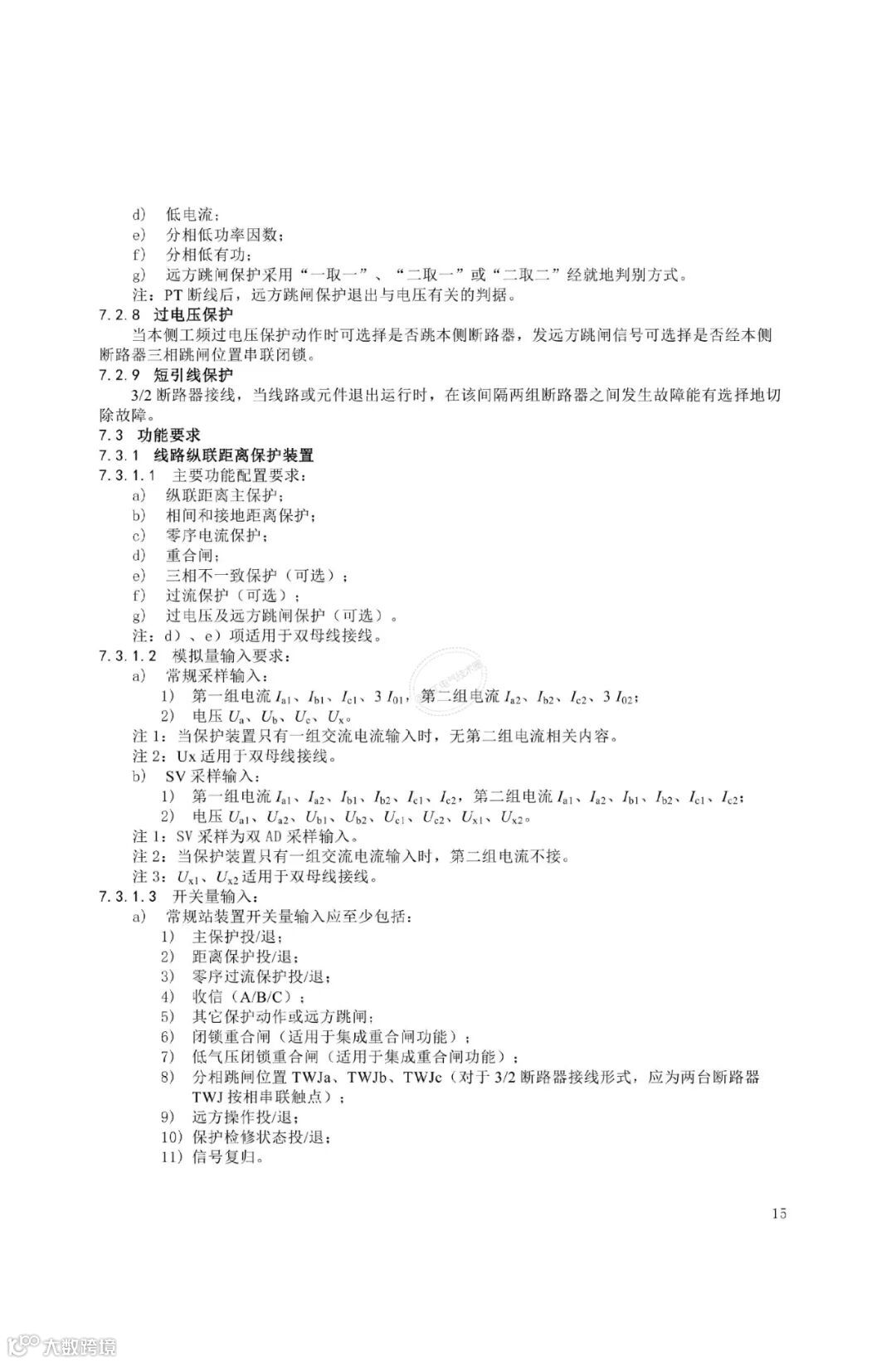
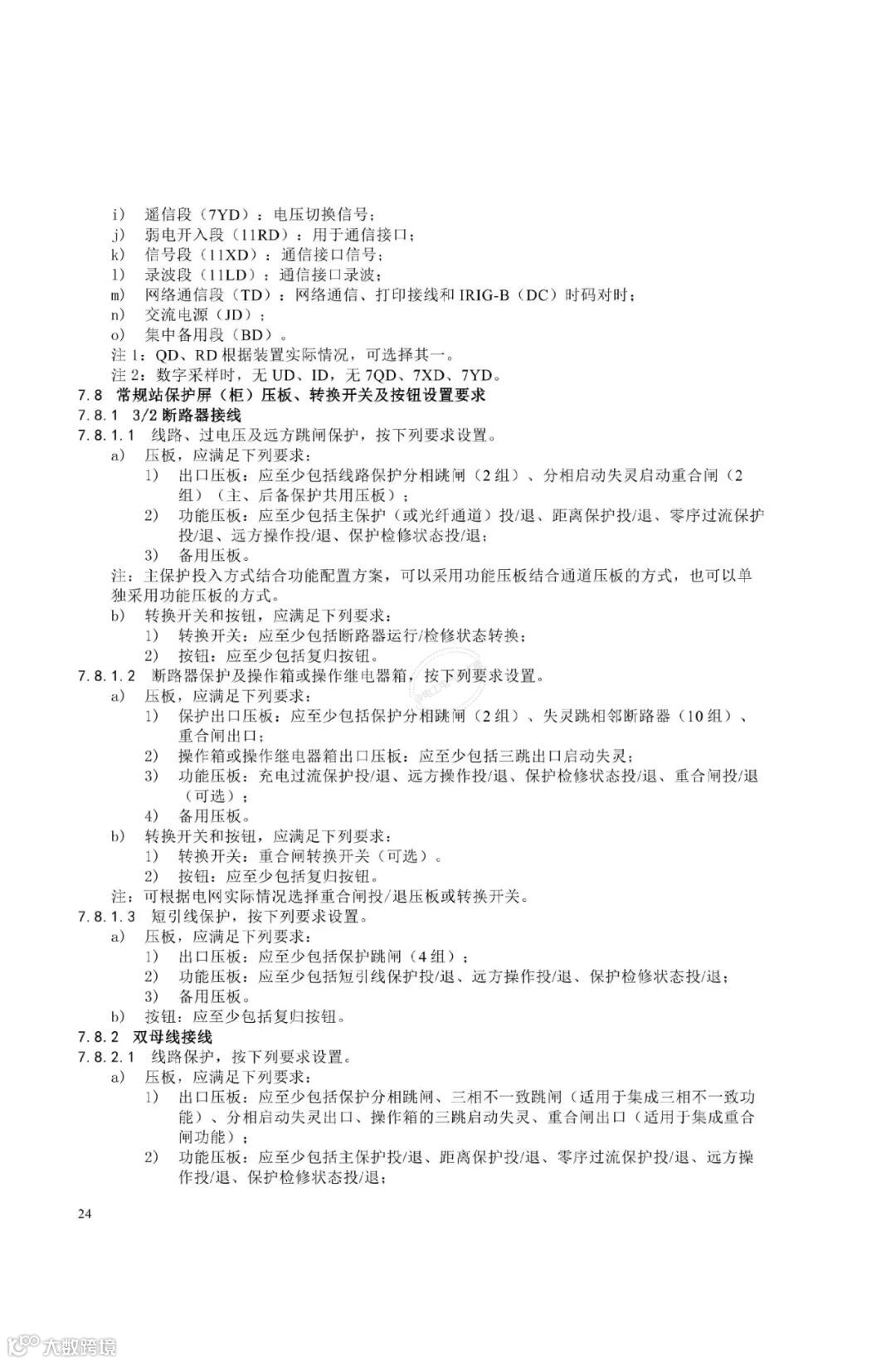
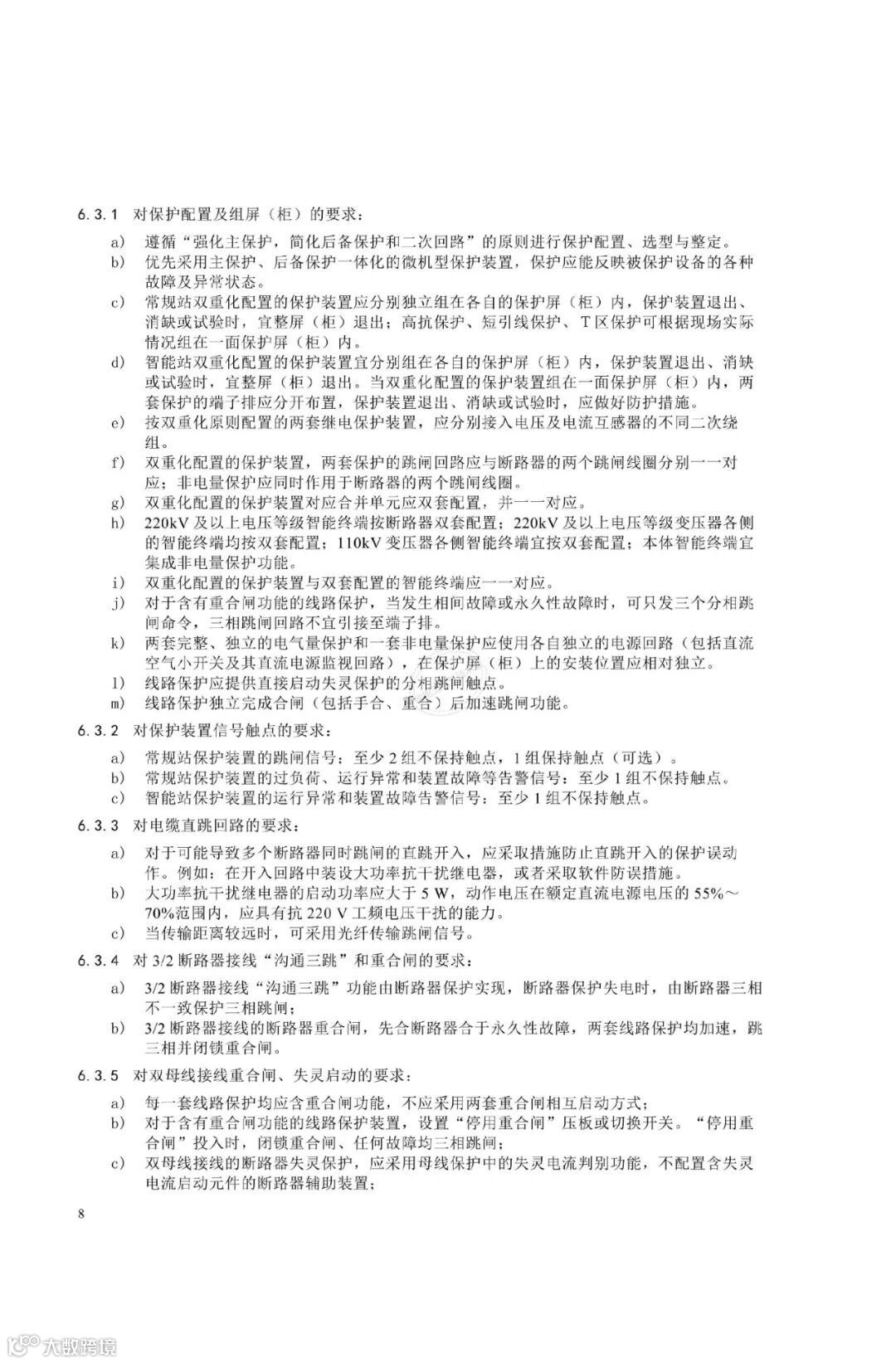
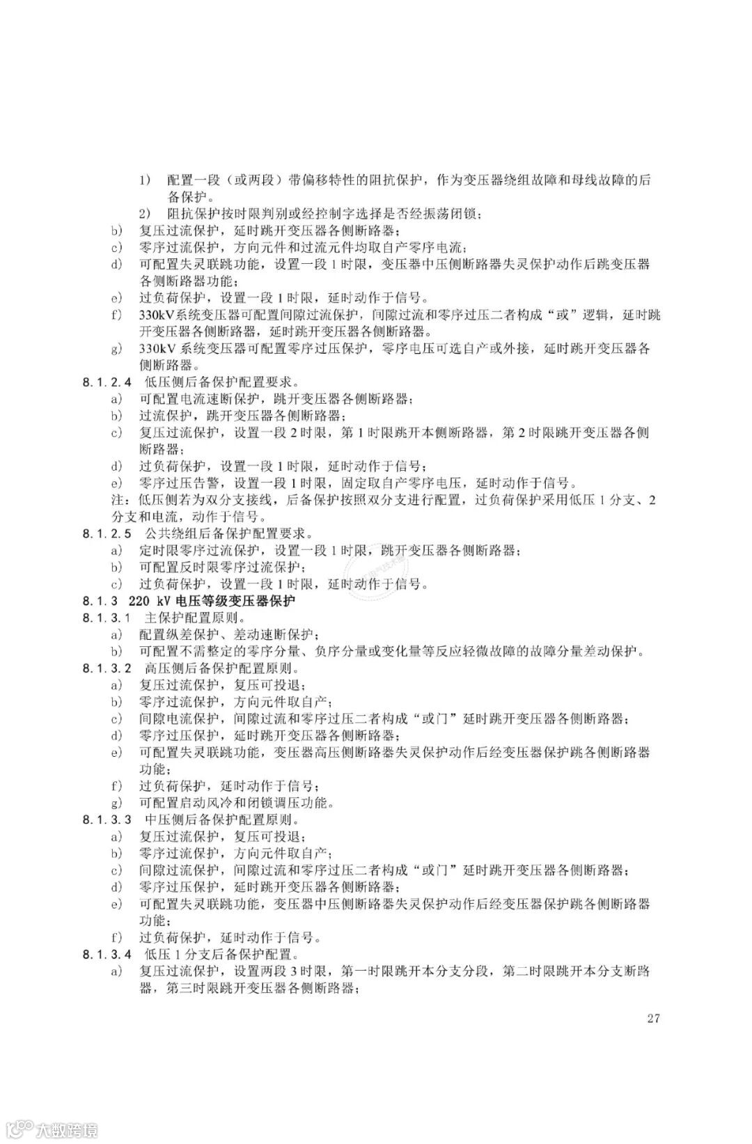
核心装置设计:全面更改了第7~11章关于保护装置(线路、变压器、高抗、母线、母联)的配置原则、技术要求、功能要求及组屏方案等。
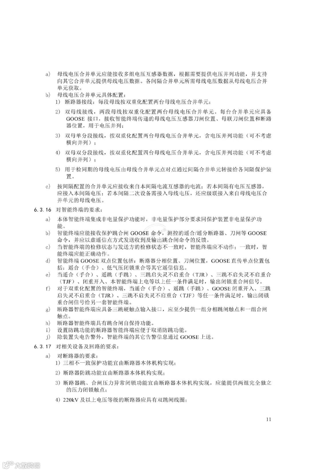
智能站数字化:重点扩展了第12章,明确了智能变电站中二次回路、合并单元(MU)及智能终端的要求,强化了对GOOSE、SV等数字通信机制的支持。
• 删减内容
冗余要求:删除了2010版标准中10.4条关于“变压器相关回路要求”的部分内容。
🔍 主要技术更新解读
此次修订不仅是对条文的更新,更体现了技术理念的演进,主要聚焦于以下三个方面:
全面提升对智能变电站的支持:新版标准最重要的导向是适应电力系统数字化、智能化转型。它系统性地强化了智能变电站继电保护相关的设计规范,明确了合并单元(MU)、智能终端等关键设备的应用要求。同时,标准提出了GOOSE(面向通用对象的变电站事件)和SV(采样值) 通信机制的统一应用模型,旨在解决不同厂家设备在数字化接口上的兼容性问题,为构建符合IEC 61850标准的变电站提供了核心设计依据。
强化保护装置的独立性与可靠性:新标准的一个核心理念是通过提升保护装置自身的功能,来降低对外部二次回路的依赖。这意味着未来保护系统的设计将更加强调装置本身的可靠性和独立性。同时,标准更新了组屏方案、压板逻辑及信号定义,旨在确保运维的便利性和不同厂家设备之间的互换性。
优化整合并精炼技术要求:新版标准对技术要求进行了整合与更新。一方面,它补充了对断路器、CT(电流互感器)、PT(电压互感器) 等关键一次设备配套二次元件的技术需求,并将其整合到现代保护系统的整体架构中。另一方面,也删除了旧版中部分重复或已过时的内容,使标准文本更加精炼,更具实际操作性。
📄 标准适用范围与影响
适用范围:本规范主要强制适用于220kV及以上电压等级电网的线路、变压器、母线等设备的继电保护设计。110kV及以下电压等级的保护设计工作可以参照执行。
实施影响:该标准是电力行业的重要技术法规,将直接影响电力规划设计单位、设备制造商(如南瑞继保、四方股份等)、电网公司调试与运维部门等相关单位的技术工作。对于从事智能变电站集成、IED设备研发的团队而言,此文件是核心的设计依据。
总的来说,DL/T 317-2025的发布标志着继电保护设计进入了以智能化和高可靠性为核心的新阶段。如果你能告诉我你具体关注哪个电压等级的保护(如220kV线路、500kV主变等),或者对智能站具体哪部分技术(如GOOSE网络设计、合并单元配置)有疑问,我可以提供更具体的解读。
END
【该资料已在资料馆更新,需要的朋友来下载吧!!】
▼▼▼
往期推荐
关于电力知识你还有什么想了解的,欢迎评论区留言告诉我们哦~~~~
编辑:厚德载物 微信:dianliziliaoge

