PCB 就是印制电路板,也叫印制线路板,相当于电子产品的 “接线枢纽 + 固定架”—— 核心是靠电路连起各类电子零件,让电流和信号顺畅传输,是关键的 “连接桥梁”。几乎所有电子设备都离不开它:既给电子零件当 “固定座” 提供支撑,又能规划线路、实现通电或绝缘,保证电气性能。
PCB 制造品质好不好,直接影响电子产品稳不稳定、能用多久,还会左右产品整体竞争力,所以它被称作 “电子产品之母”。
PCB图示
PCB 的分类方法特别多,不过行业里常用的就三种:一种是按导电图形的层数来分,一种是按制作板材的材质来分,还有一种是按产品本身的结构来分。

市场库存调整、消费电子需求疲软收尾,AI 应用加速,叠加 2023 年去库存与加息导致的缩量已过,PCB 将进入新增长周期。
2024 年全球 PCB 总产值 735.65 亿美元(同比+5.8%),预计 2029 年达 946.61 亿美元,2024-2029 年 CAGR 5.2%,全球产值将复兴。
2006 年中国大陆超日本成全球最大 PCB 生产基地,标志产业格局转变;2024 年大陆产值 412.13 亿美元,占全球 56%(Prismark 数据)。
全球 PCB 产能向大陆转移,下游电子终端业及消费电子、AI、新能源汽车应用发展,推动 PCB 需求增长。Prismark 预计 2025 年大陆产值 437.34 亿美元(同比增 6.1%),2029 年达 497.04 亿美元,2025-2029 年 CAGR 3.3%。
相关数据显示,PCB的成本拆分如下,覆铜板牢牢把握最高的成本:
下方扫码直接加入:
05 覆铜板
覆铜板(CCL)是制作 PCB 的核心材料,就像 “建房子的承重墙”—— 先把电子玻纤布等增强材料浸上树脂胶黏剂,烘干后裁剪叠成坯料,再在一面或双面贴铜箔热压定型,最终能帮 PCB 实现零件互联导通、隔绝电流和支撑结构的作用。
按组成材料和机械性能,常见覆铜板主要分 “硬的” 刚性和 “软的” 挠性两大类。其中刚性 CCL 按基材不同,又分纸基、玻纤布基、复合基和特殊材料基;挠性 CCL 按柔性材料不同,可分为 PET 基、PI 基和 LCP 基。
2024 年,中国覆铜板产量和销量端都实现高速增长,具体情况如下:

05-1、铜箔
PCB 铜箔是沉积在线路板基底层的薄铜层,相当于线路板的 “信号传输线”,是制造 CCL 和 PCB 的重要原材料,核心作用是传输信号。它和电子级玻纤布、专用木浆纸、合成树脂等材料一起制成覆铜板,再经一系列工艺最终形成 PCB 板。
当前国内复合铜箔已进入材料认证、装车试验的关键节点,有望实现规模化应用从 0 到 1 的突破。其市场预测变动如下:
05-2、高频高速覆铜板
高速覆铜板就像线路板里的 “高速网线”,能实现 10-50Gbps 的快信号传输,还准度高、信号不散、损耗少,主要用在数据处理中心,服务器、交换机、路由器这些设备里都大量用它。
高频覆铜板(High Frequency Copper Clad Laminate)是超高频信号的 “专用接收器”,工作频率超 5GHz,适合超高频场景,得有超低的介电常数(Dk)和尽可能低的介质损耗(Df)。它是 5G 基站、无人驾驶毫米波雷达、高精度卫星导航的核心材料,需求一直在涨。
和高速覆铜板一样,想降低 Dk,主要靠改造绝缘树脂、玻纤和整体结构。现在市场上主流的高频覆铜板,大多用聚四氟乙烯(PTFE)和碳氢化合物树脂来做,制作流程如下:
高频高速覆铜板受基站和核心网络服务器升级带动,比整个覆铜板行业长得快。进入 5G 时代后,宏基站、微基站的天线 / 射频模块,还有光通信模块、新型封装工艺,都会更多用这类材料。据华经情报网,2023 年全球高频高速覆铜板市场规模 26.3 亿美元,2024 年预计达 28 亿美元,同比增长约 8%。
未来 5G 网络铺得更广、智能驾驶汽车越来越多,高频覆铜板行业会有更大空间。据简乐尚博 (168Report),2024 年全球高频覆铜板销售额 5.54 亿美元,2031 年预计达 8.1 亿美元,2025-2031 年的年均复合增长率是 5.7%。
06 电子树脂
电子树脂相当于电子行业的专用 “功能胶料”,得满足纯度、性能、稳定性的硬性要求,主要用来做覆铜板、半导体封装材料、PCB 油墨、电子胶等,核心作用是绝缘和粘接。
其中覆铜板用的电子树脂,按介电性能分三类:

电子树脂产业链分工明确:上游是双酚 A、环氧氯丙烷等原材料,MDI、DOPO 等功能性助剂,以及丙酮、丁酮等溶剂,负责 “供料”;中游是电子树脂的生产制造,是 “加工环节”;下游对接覆铜板行业,间接给 PCB 用,最终落地到计算机、消费电子、汽车电子、通讯设备等终端领域。
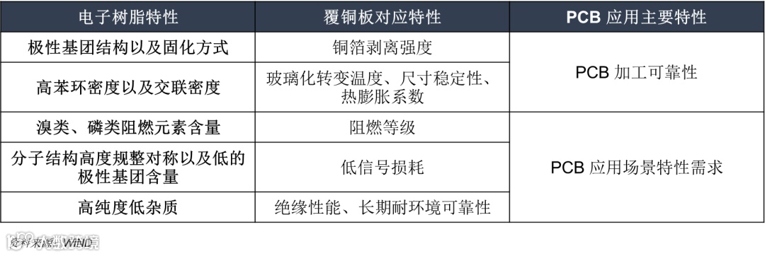
电子树脂就像覆铜板的 “特性调节器”—— 不同树脂能强化覆铜板不同特性,而覆铜板特性升级又会让 PCB 性能更优。比如树脂的极性基团结构、固化方式,会影响覆铜板的铜箔剥离强度和层间粘结力,让 PCB 加工更可靠;树脂里溴类、磷类阻燃元素越多,覆铜板阻燃等级越高;树脂分子结构规整、极性基团少,能减少覆铜板电信号损耗,适配高速高频通讯场景,满足 PCB 不同应用需求。

电子级环氧树脂
电子级环氧树脂是高性能覆铜板的 “核心建材” 之一,它力学性能好,还具备强粘结性、高绝缘性、耐热度等优势,固化后收缩小、不易开裂;特殊结构的还能低介电、本征阻燃,能满足信号高频传输、信息高速处理的需求,广泛用在新一代服务器、汽车电子、通讯网络等领域。
电子级环氧树脂需求会快速增长,据 QYResearch 公众号,2024 年全球市场规模约 24 亿美元,预计 2030 年达 32.2 亿美元,2024-2030 年 CAGR(年均复合增长率)4.9%。
目前生产树脂的企业罗列如下:

07 硅微粉
硅微粉依托结晶石英、熔融石英作为原料,历经研磨、分级、除杂、高温球化等工艺制成,属于无毒无味的二氧化硅粉体。相当于无机非金属领域的 “高性能功能填料”,具备高耐热、高绝缘、低膨胀、导热好的优势。

按颗粒形态,硅微粉分角形、球形两类,广泛用于覆铜板、芯片环氧塑封料、绝缘材料、胶粘剂等领域,终端落地消费电子、汽车、航空航天、风电等行业。其产业链形式如下:
据华经情报网,硅微粉下游应用中,高级建材占 55.1%、涂料占 21.7%、覆铜板占 15.1%、环氧塑封占 4.9%。
电子产业往高精尖发展,覆铜板对硅微粉要求提升,推动市场增长。据贝哲斯咨询,2024 年中国硅微粉需求 41.8 万吨,2025 年预计达 47.3 万吨,同比增 13.2%。
覆铜板用的无机功能粉体里,硅微粉应用最广。对介电性、介质损耗有要求的覆铜板,会选粒度、纯度达标且改性的硅微粉 —— 它能改善 PCB 的膨胀系数和导热性,提升电子产品可靠性与散热性。
随着终端设备升级、AI 服务器应用增多,未来覆铜板对硅微粉的需求将快速上升。
08 半固化片
半固化片(PP,又称粘结片、胶片),相当于 PCB 的 “绝缘夹层”—— 夹在芯板与铜箔或两个芯板之间,是起绝缘作用的介电层,主要由玻璃纤维布、树脂、固化剂等组成。
它是覆铜板的前道产品,制作时先让玻璃纤维布浸润树脂,经反应制成,此时树脂呈固体但未完全固化;压合工序中,芯板、PP、铜箔按设计叠构堆叠,在热和压力作用下,PP 的树脂粘合相邻层,经交联缓慢固化后最终成型。
AI、服务器、消费电子等下游产业发展带动需求增长,半固化片市场规模呈上升趋势。据智研瞻,2023 年中国半固化片市场规模 151.92 亿元,预计 2030 年达 200.44 亿元,2023-2030 年 CAGR 为 4.0%。
09 电子级玻纤布
电子级玻璃纤维布(简称电子级玻纤布),相当于覆铜板的 “绝缘骨架”—— 用单丝直径 9μm 以下的电子级玻纤纱织成,主要做覆铜板的绝缘增强材料,最终应用在各类终端电子产品中。
电子级玻纤布技术、资金壁垒高,全产业链价值创造能力强,能让基板具备优异的电气特性和机械强度。全球 5G、消费电子等下游市场蓬勃发展,推动覆铜板和 PCB 行业迎来广阔前景,也将带动电子级玻纤布行业增长。
10 总结
PCB 是电子设备 “核心骨架”,2024 年 AI + 下游消费电子 / 5G / 服务器需求爆发,行业景气上行,有望量价齐升。HDI、18 + 层多层板受益,Prismark 预测 2024-2029 年全球产值 CAGR 分别为 6.4%、15.7%。
覆铜板是 PCB 核心基材,向高频高速发展,铜箔、树脂、玻纤布为关键原料;据中商情报网(2025/05),其占 PCB 成本约 27%,AI/5G 需求高增。
电子树脂影响覆铜板性能,AI 推动升级,国内推进国产替代,PTFE 树脂或成趋势。
硅微粉用于覆铜板,下游升级 + AI 服务器带动需求;贝哲斯咨询预计 2025 年中国需求 47.3 万吨(同比 13.2%)。
下方扫码直接加入:

