01 产业链全景图
通俗来讲,核聚变就像 “原子版积木拼接”,是两个较轻原子核结合成一个较重原子核、同时释放巨大能量的核反应;而可控核聚变则是通过人工干预,给这个 “拼接过程” 加了 “智能操作台”,让反应在受控条件下持续稳定进行并释放能量,核心目标就是把太阳内部的聚变机制,转化为人类能利用的可控能源。


托卡马克是当前传统主流设备,它像个 “环形磁笼子”—— 用特殊的环形磁性结构把等离子体和容器壁隔离开,专门为核聚变反应创造封闭空间。拿最完整的 ITER 举例,托卡马克的主要部件包括磁体系统、真空室、包层模块、偏滤器、真空杜瓦,还得靠真空系统、低温系统、氚增值系统、电源诊断系统等支持系统才能运转。其成本构成如下:
在托卡马克的成本里,磁体系统占比最高,它主要由铌锡和铌钛超导线圈构成,用来实现磁场控制;其中低温超导托卡马克的磁体系统占比约 28%,高温超导托卡马克的磁体系统占比更高,约为 50%。
04 核心受益环节--超导磁体
04-1、超导磁体介绍
超导磁体像 “零损耗的超强磁铁”,低温下没电阻,能高效传磁场。托卡马克里得靠它用强磁场把上亿度的等离子体 “困住”(毕竟没材料扛得住这温度),所以是核心部件。它的产业链分三步:上游产高温、低温超导材料,中游把材料做成磁体和系统,下游装到托卡马克里。
超导材料分低温、高温,看临界转变温度(Tc)来定,具体的区分如下所示:
04-2、市场规模
全球超导产品市场正处在 “加速跑” 阶段,第二代高温超导材料就像赛道里冲得超猛的选手,市场份额预计会大幅提升。机构预测,到 2027 年全球超导产品市场规模能涨到 192 亿欧元,2022 到 2027 年每年复合增长率能达 23%,行业发展节奏明显加快。
不过现在第二代高温超导还在 “刚起步” 的产业化初期,未来随着它的应用越来越广(应用渗透率提升),再加上下游核聚变装置这类需求猛涨,会给市场带来 “翻倍式” 的空间,预计到 2030 年,高温超导材料能占到全球超导行业 25% 的市场份额,潜力特别大。
基于低温和高温超导建造的托卡马克装置的成本拆分如下,国内托卡马克成本比海外低,低温超导磁体国内占比 20%(海外 28%),真空室国内 14%(海外 8%)。成本优势明显,1 个 ITER 的钱能建 2 个 CFETR。CFETR 里,磁体系统环向场线圈、真空室隔热层成本最高,包层、偏滤器成本低,辅助系统主要花在射频加热上;能量奇点成本和 SPARC 类似,堆芯环向场磁体及结构占比最高,辅助系统里低温水冷、真空系统占比靠前。
04-3、核心公司:西部超导
公司低温和高温超导技术一直领先行业。2003 年成立后就专研超导线材,先搞出 ITER 用的超导线,又开发高端 MRI 专用 NbTi 线,还突破了 NbTi 合金的真空熔炼、锻造技术,能批量生产了;高温超导这边,把 Bi-2223 和 MgB₂的批量制备工艺摸透了,做出百米长的带材、线材,还有各种 MgB₂线材。应用上,国内核聚变 CRAFT 项目的超导线已经交付,现在也已经开始给 BEST 聚变项目供货。

04-4、其他如下:

05 核心受益环节--包层模块
05-1、包层系统介绍
包层系统就像聚变堆里的 “多功能核心组件”,主要负责吸收等离子体和中性束的辐射、粒子热,还能给真空室和外部容器当 “热屏障”,是造聚变堆的核心部件之一。包层固定在真空室里,真空室是密封的环形不锈钢容器,藏在低温恒温器内部。
它的主要作用如下:
能量转换:相当于 “热量中转站”,先把高能中子带的聚变能量转成热量,再把这些热量有效提取出来,用来发电;
产氚:好比 “氚的生产车间”,在包层里用含锂的氚增殖剂和中子反应生成氚,提取后送进主真空室里继续参与聚变反应;
辐照屏蔽:就是 “安全防护罩”,挡住中子,同时防止堆里的放射性物质泄漏出去。
包层的分类方法有很多,比如按氚增殖剂、冷却剂、结构材料来分。其中最常用的是按氚增殖剂的状态分,具体能分成固态氚增殖剂包层和液态氚增殖剂包层两种。
每个包层模块从内到外分三部分,工作场景和用途各有不同:
金属钨被认为是未来最适合当第一壁的材料。第一壁得扛住特别苛刻的环境,需要高热传导性、高熔点这些 “本事”。以前用铍,但铍熔点低、有毒,还容易被等离子体 “溅走”,只能在低能流场景用,还得频繁更换。而钨熔点高、导热快、膨胀小、不容易被溅走,维护起来比铍省事多了,更适合长期使用。虽说钨可能让辐射变强、杂质变多,但通过电子回旋加热这类技术优化,这些问题能缓解。
05-2、核心公司:国光电气
成都国光电气是专注微波器件、核工业设备及部件研发制造的高新技术企业,产品分微波器件、核工业设备及部件、其他民用产品三类。
国光电气在核工业设备及部件领域的核心产品,主要包括 ITER 项目配套设备、核工业专用泵和阀门等。在 ITER 项目里,它提供的核心设备有三类:一是偏滤器,相当于高温等离子体和材料直接接触的 “过渡缓冲区”,已装在 HL-3 等托卡马克装置上;二是屏蔽模块热氦检漏设备,专门检测包层屏蔽模块的氦气循环,还是全球首台符合 ITER 标准的包层部件大型真空高温氦检漏设备;三是包层第一壁,能限制聚变等离子体、挡住高热负荷,像 “防护屏障” 保护外围设备不被热辐射损坏,是 ITER 核心部件,目前公司还参与新钨第一壁研制,已进入样件生产阶段。
06 核心受益环节--真空系统
06-1、真空室介绍
真空室就像给等离子体准备的 “专属稳定小空间”,是离堆芯最近的大环形状真空密封部件。它得承受自身和内部构件的重量,还得扛住各种复杂电磁力,所以结构稳不稳、功能安不安全,对聚变堆运行特别关键。
它核心功能有俩:一是给等离子体打造稳态环境 —— 靠维持内部超高真空度(通常到 10⁻⁵~10⁻⁷帕级别),把大气成分彻底隔开,给氘氚聚变反应造 “干净反应界面”;二是当 “安全防护墙”—— 作为离堆芯最近的大环密封件,既要承重力又要抗电磁力,结构和功能安全对聚变堆运行至关重要。另外,真空室不光约束等离子体,还能给包层、偏滤器这些内部部件当 “支撑骨架”。
ITER 真空室是 9 个高精度扇形不锈钢部件拼成的 “D” 形环,因模块化运输、零件多焊缝密,还因与冷屏、磁体间距小(热胀冷缩易碰撞),设计制造难度极大。
06-2、核心公司:合锻智能
合肥合锻智能是国内高端机床和智能分选设备龙头,核心业务覆盖多类装备与新材料,广泛应用于汽车、军工等领域;近年深度布局可控核聚变核心部件,董事长跨任关联公司董事长,打造 “装备 + 核聚变” 生态,成国内稀缺核聚变装备供应商。目前公司设计真空室的最新进展如下:
07 核心受益环节--偏滤器
偏滤器就像躲在真空室上下方的 “关键打工人”,工作环境比火星表面还极端 —— 直接撞上亿度等离子体的 “热风暴”,还得扛高能粒子的 “狂轰滥炸”。它主要干三件事:一是当 “下水道”,把等离子体释放的能量和粒子流赶紧排走,不然装置容易 “热到罢工”;二是当 “过滤器”,拦住容器壁掉下来的杂质(比如金属碎屑),别让它们混进等离子体里 “搞破坏”;三是当 “垃圾处理器”,清理核聚变产生的氦灰(反应废料),还能顺便 “薅” 点热量出来发电。
偏滤器主要由面向等离子体的材料和热沉材料组成,热沉材料的性能对聚变堆能不能顺利运行特别关键。铜和铜合金因为 “导热快、韧性好”,成了热沉材料里的 “首选选手”。比如国内企业安泰科技给 EAST 装置做的钨铜偏滤器,就是 “钨做的脸 + 铜做的身子”,既耐烧蚀,散热又快。
偏滤器的服役要求和第一壁差不多,都得直接面对高温等离子体,就像一起闯 “火焰山” 似的。所以偏滤器的结构设计、能扛高热流的材料应用、制造加工技术这些关键环节,少了哪个都不行。
热沉材料的性能决定了偏滤器能不能扛住高热负荷和中子辐照,铜合金综合性能好,成了首选材料,现在看铬锆铜合金的应用空间挺大,上游做特种铜合金材料的供应商可以看斯瑞新材。
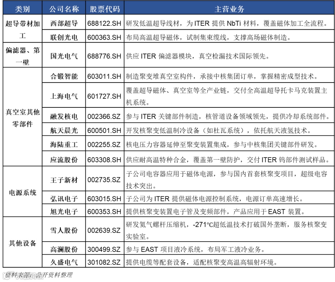
最后,整理国内公司参与情况如下:

下方扫码直接加入:

