卫星互联网其实就是一种靠卫星来提供宽带上网的服务,说白了,它就是卫星通信技术的一个延伸应用。从产业角度来看,它的系统组成挺有意思的:一方面,它用的设备和传统卫星通信系统差不多;另一方面,它又和我们平时接触的地面互联网的部件很相似。
整个卫星互联网系统可以分成三大块:空间段、地面段和用户段。
空间段呢,就是那些在太空中飞行的通信卫星,它们组成一个星座,就像一张铺在天上的大网,卫星之间能互相传递数据,协作起来形成一个整体。
地面段则相当于这个系统的“指挥中心”,由运控站和信关站组成,主要负责管理卫星、处理业务,还能让卫星互联网和其他网络连接起来。
用户段就简单多了,它就是咱们用的各种卫星终端设备,比如天线或者接收器,让我们能轻松接入这个网络。
按照高度范围的不一致,卫星有低轨(LEO)、中轨(MEO)、高轨(HEO)的分类,而当前全球太空竞争的核心,就是低轨道卫星的竞赛。这场竞赛直接拉开了中美在轨卫星数量的巨大差距。

看看数据就明白了:在所有的在轨卫星里,将近九成都是低轨卫星。而这些低轨卫星里,超过七成都是用于通信的,用途非常集中。
在国家层面,美国的优势特别明显。它拥有近5000颗低轨卫星,而中国大约500颗,双方有近十倍的差距。这清晰地表明,低轨卫星领域,正是中美太空实力差距最关键的地方。

每颗卫星都像一个功能齐全的太空工作站,它主要由两部分构成:一部分是卫星平台——你可以理解为卫星的“躯干和生命线”,负责供电、温控、飞行姿态与轨道控制这些基础保障;另一部分是有效载荷,相当于卫星的“通信工具箱”,里面装着用于和地面连接、在卫星间传输数据以及处理信号的各类专用设备。
造一颗定制卫星,它的成本结构可以简单对半开:一半花在“平台”(也就是卫星的基础骨架和躯体);另一半则投入在“载荷”(也就是执行具体任务的专用设备上)。
一旦进入批量生产,平台的成本会被大幅摊薄,占比能降到30%甚至更低。而在这些花费中,载荷的成本高度集中在天线系统上,其中那个负责信号收发的核心部件——T/R组件,自己就独占了载荷成本的一半。平台这边,价值核心则集中在控制与推进系统,这部分能占到平台成本的40%。
卫星载荷,其实就是让卫星能完成核心任务的“专用工作设备”。它是卫星进入轨道后发挥实际作用的关键部分,可以理解成装在卫星平台上的“任务工具箱”。
这个工具箱主要分两大块:天线系统(占整个载荷价值的75%)和转发器系统(占25%)。
简单来说,天线系统就像卫星的“耳朵和嘴巴”,负责在太空中的无线信号和设备里的有线信号之间做转换;而转发器系统则像卫星的“大脑”,负责接收、处理并重新发送通信信号。
特别要提的是,在天线系统里,有一个叫 T/R 组件 的零件,它独自就占了天线系统一半的成本,是整个卫星载荷中价值最高、最核心的单个部件。
当前行业正处于高速成长期。全球市场规模在2024年已达186亿美元,预计2030年突破210亿美元;中国市场同步扩张,规模预计从187亿元增至215亿元,核心动力来自低轨卫星建设。从结构看,通信类载荷占比近半,遥感类紧随其后。
市场格局正从国家主导转向多元化竞争。随着SpaceX等商业公司入场,行业呈现小型化、低成本趋势,创新节奏加快,市场更趋细分。
下方扫码直接加入:
03-4、卫星平台
卫星平台就像是每颗卫星的“基础底盘”和“后勤保障中心”。它为有效载荷在太空中正常工作提供必不可少的支撑和服务。
这个平台按功能划分,主要包括姿态控制、电源、结构、测控、热控和星务管理等几大系统。
其中,姿态控制系统是这里面技术和价值最集中的部分,它就像卫星的“平衡大脑”,负责精确控制卫星在太空中的方位和指向,其成本能占到整个平台总成本的40%,是平台中价值最高的核心系统。
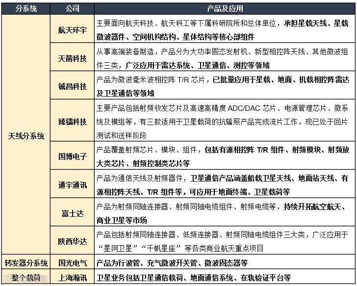
核心参与公司

04 中游产业链
04-1、行业现状
在卫星通信的早期,研发重点都集中在高轨道卫星上。它最大的特点就是“覆盖优先”——得益于它在太空中位置固定、视野广阔,就像一座建在3万6千公里高的“固定信号塔”,只需三颗就能覆盖整个地球。因此在2010年以前,它在通信、广播等领域占据了绝对主导。
而如今,竞争重心已全面转向了低轨道卫星,它追求的是“性能优先”。低轨卫星距离地面更近,带来了信号反应快、损耗小的天然优势。SpaceX的星链计划成功验证了这种技术的可行性,更关键的是,它开创了商业航天能赚钱的全新模式。到2022年,低轨卫星的发射占比已高达99%,标志着产业正式进入了以高性能为导向的低轨时代。
这种转变也彻底改变了商业模式。高轨系统是“以高致广”,用几十颗卫星实现全球服务。而低轨系统则必须“以量取胜”,需要部署由数千颗卫星组成的庞大星座,才能实现全球无缝覆盖。这种海量需求,直接催生了卫星的工业化批量制造,从而为整个制造和发射产业链创造了巨大的新市场。
当前全球发射市场正快速扩张:2024年行业收入已达约187亿美元,预计未来十年将保持13%以上的年均增速。去年全球共进行259次轨道发射,平均每34小时就有一枚火箭升空。随着卫星需求持续升温,发射服务市场也将进入新一轮增长周期。
04-2、全球发展及格局
自2020年起,全球通信卫星发射进入高速增长期,过去五年年均增速高达64%。2024年,国外共发射2072颗通信卫星,其中美国以超过九成的占比保持绝对领先。
当前发展呈现两大特点:一是低轨通信卫星仍是焦点,多个星座进入部署新阶段,特别是手机直连卫星网络在2024年取得重要突破;二是更多国家开始入场,俄罗斯、欧洲加紧规划,土耳其、挪威等新兴国家也实现了里程碑式的发射。
整体来看,通信卫星领域竞争日趋激烈,未来必将走向高中低轨协同、天地网络融合的发展模式。

“一超多强”格局
美国在轨卫星数量在全球占据绝对主导地位。截至2025年9月,全球在轨卫星总数约为1.56万颗,其中美国就拥有近1.05万颗——这个数字意味着,全世界每三颗在轨卫星中,就有两颗属于美国。
相比之下,中国在轨卫星数量为951颗,约占全球的6%,不仅低于独联体国家的1577颗,排名第三,更只有美国数量的约十一分之一。这一差距清晰地显示出两国在当前太空实力上的悬殊对比。

当前低轨通信星座市场呈现“一超多强”的竞争格局。美国星链已建立起绝对领先优势,截至2025年9月,其在轨活跃卫星数量达8371颗,占据全球低轨互联网星座的近九成份额。依托成熟的卫星量产和火箭回收技术,SpaceX正计划将星座规模扩展至4.2万颗,持续巩固其主导地位。
面对这一态势,中国正通过星网、千帆等星座计划加速追赶。与此同时,OneWeb、Kuiper等国际项目也计划部署数千颗卫星,使得轨道资源和频率的竞争日趋激烈。

04-3、我国-加速发展
中国正在卫星领域全力追赶美国,发射节奏明显加快。相比俄罗斯等国每年约25颗、英国略有下降的发射规模,中国的年发射量已从2020年的70颗快速增长至2024年的188颗。
虽然在轨卫星总数与美国仍有差距,但中国已在发射增速上实现反超,展现出强劲的追赶势头。

目前我国低轨卫星星座的建设格局,已经形成了“国家队”与“商业队”协同推进的态势。
一方面,以航天五院、中国卫星等为代表的传统科研院所和央企,继续发挥着主力军作用;另一方面,像上海垣信、银河航天、长光卫星、微纳星空这些新兴的商业航天公司,也已成为推动星座建设的重要力量。

目前,我国卫星制造产能正在快速提升,配套体系日趋完善。其中,年设计产能位居全国首位的海南卫星超级工厂进展迅速,工程进度已完成九成,预计10月底即可交付使用。
同时,时空道宇和上海垣信旗下的格思航天等企业,也都建成了具备年产数百颗卫星能力的制造基地。整体来看,我国卫星制造正朝着规模化、柔性化的方向稳步推进,产能即将迎来大幅提升。

我国卫星制造已经提前储备了充足的产能,为后续大规模组网打下了基础。数据显示,去年全国火箭发射68次,今年前9个月也已完成56次。但目前一箭多星所需的卫星堆叠技术尚未普及,导致生产线跑得比发射台还快。
简单来说,现在卫星产能已经超过了火箭的发射能力。待未来发射节奏跟上后,这些储备产能就能快速支撑星座建设。正因如此,当前产业发展的重点不是造更多,而是用更低的成本造。

05 下游产业链——广阔蓝海
05-1、航空互联网
我国航空宽带卫星互联网市场正迎来重要发展机遇,预计将成为卫星互联网最先落地的应用场景之一。该市场主要由机载通信设备和机上通信服务两部分构成。
预计到2030年,若50%的客机完成终端安装,设备市场规模可达15亿元;同时,假设服务覆盖半数航班并有25%旅客付费,服务市场规模将突破40亿元。

05-2、海洋互联网
海洋卫星互联网市场正快速起步,主要包含船载通信设备和通信运营服务两大板块。
在设备方面,预计2025至2030年间,我国海洋宽带通信设备市场规模将稳定在每年2亿元左右。在服务运营方面,随着船舶通信需求持续释放,到2030年,海上卫星互联网服务市场规模预计将达到19亿元,展现出可观的增长潜力。

05-3、手机汽车直连卫星
当前消费级卫星应用主要集中在两大场景:手机直连卫星和汽车直连卫星。
在设备端,预计到2030年,如果卫星功能手机普及率达到15%、卫星汽车普及率实现5%,该硬件市场规模可达约37.5亿元。
在服务端,假设部分用户在旅行、抢险等场景中开通卫星通信服务,预计到2030年,消费级卫星通信服务市场规模将增长至近49亿元,展现出这一新兴市场的增长潜力。

06 发展前景总结
当前,在卫星互联网领域投资,可重点关注三类核心环节。
首先是拥有牌照和规模优势的运营商,这类企业享有特许经营权护城河,并能通过先发轨道资源占据形成强者愈强的格局。
其次是具备整星制造能力的企业,它们将直接受益于我国卫星组网从年发射百颗到千颗的加速期。
此外,一些高价值核心部件也值得关注,如相控阵天线、星间激光互联、电推进系统和柔性太阳翼等关键环节,这些技术门槛高、价值占比大的零部件将在产业链中占据重要位置。
下方扫码直接加入:

