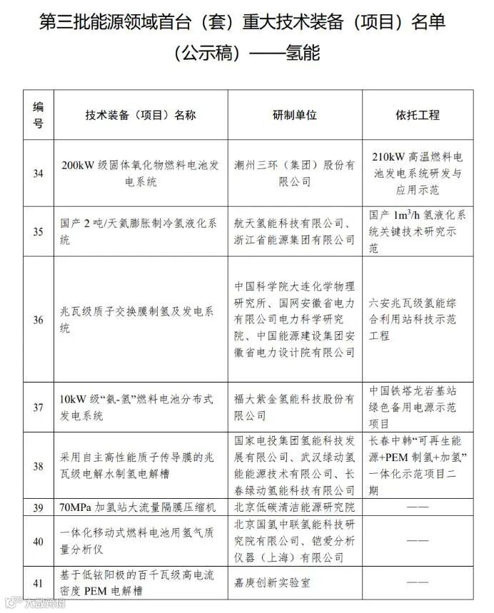
近日,国家能源局公布了第三批能源领域首台(套)重大技术装备(项目)名单,其中浙能集团联合航天氢能科技有限公司研制的国产2吨/天氦膨胀制冷氢液化系统(以下简称:国产氢液化系统)入选。本次共计58 项技术装备列入第三批能源领域首台(套)重大技术装备(项目)清单,其中氢能产业相关技术装备有 9 项,液氢装备为首次入选。
“双碳”目标下,氢能是实现碳达峰碳中和与构建新型电力系统的重要抓手,与电能、热能系统融合将形成多元互补融合的现代能源供应体系。随着氢规模化发展,液氢是突破整个氢能体系规模化、商业化运营瓶颈的重要路径之一,同时也是实现“双碳”目标的必由之路。这次集团联合研制入围的国产氢液化系统,实现了包含核心零部件在内的系统全面国产化,打破了氦膨胀制冷氢液化技术被国外垄断的现状,提高了国家安全和自主可控能力,为液氢在民用市场应用提供了强有力的技术支持。
浙能集团作为国内民用液氢产业链建设的先驱之一,突出创新第一动力作用,该套系统由浙江浙能北海水力发电有限公司投资,集团领建的白马湖实验室科研团队深度参与了项目研究工作,掌握了氢液化系统集成关键技术。
后续,本套国产氢液化系统将助力白马湖长兴氢能基地建成国内民用领域首个液氢技术为核心的氢能装备试验检测平台,为我国尤其是华东地区液氢技术装备的自主创新提供保障,推进民用液氢技术发展及产业化进程。
能源领域重大技术装备是国之重器,事关综合国力和能源安全。能源领域首台(套)重大技术装备是指国内率先实现重大技术突破、拥有自主知识产权、尚未批量取得市场业绩的能源领域关键技术装备。浙能集团全面贯彻党的二十大精神,在做好能源安全保障的同时,积极推进能源清洁低碳发展。一直以来,浙能集团把科技创新放在企业发展的核心地位,在船舶脱硫、氢液化装置、储能电池核心技术攻关等方面成效显著、成果丰硕,为集团发展装备制造产业奠定基础。
文字提供:卢 涵 厉劲风 江 欣
本期编辑:江 欣

