大数跨境
0
0

产业研究|航空航天行业研究报告(三)

产业研究|航空航天行业研究报告(三) 观潮点
2026-01-09
1
航空航天行业是国家科技实力与安全的基石,驱动着材料、通信等尖端技术的突破并且辐射民用,这一领域的发展关乎保障国防与战略安全,同时,能有效强力拉动高端产业链的发展与经济增长。航空航天行业也承载着人类探索宇宙、拓展认知边界、激发创新与团结精神的永恒梦想,关乎人类文明的未来。本文从航空航天行业概述、发展现状、产业链分析、未来赛道及布局方向分析等维度展开系统剖析,深度拆解该领域的发展势能。

关键词:航空航天、军工电子、低空经济、商业航空
(三)“十四五”期间,航天产业发展迎来高光时刻
航天产业主要是由导弹、火箭、卫星、空间飞船以及深空探测器等航天装备构成的高科技产业。目前,航天产业已经成为全面维护国家安全的战略基石,推动科学技术进步、服务经济社会发展的重要力量;不仅是国家意志和综合国力的集中体现,更是大国博弈的战略高地。
01、导弹:高精尖与低成本并进,具备耗材属性 
(1)需求端爆发:应用场景多元化
导弹是依靠自身动力装置推进,由制导系统控制飞行并导向目标的武器。它与导弹地面设备、作战勤务保障设备、指挥控制设备等共同构成导弹的武器系统。导弹通常由推进系统、制导系统、弹头、弹体等组成。导弹推进系统为导弹飞行提供动力,使导弹达到一定的速度和高度;导弹制导系统控制导弹的飞行弹道(轨迹)和飞行姿态,保证弹头(战斗部)以最佳的精度命中目标;导弹弹头用于直接毁伤目标;导弹弹体用于承载转载、发射和飞行中的各种载荷。
当前,国际政治与安全局势复杂多变,不确定因素显著增加,国际安全形势面临新挑战。而在21 世纪以来的几次局部战争中,导弹武器以其高精度、远射程、综合效费比高等特点,仍是各国作战中不可或缺的核心武器装备,在国际军贸市场上也炙手可热。
以火箭军试洲际战略导弹为例,“东风快递”准确落入预定海域:2024年9月25年,中国人民解放军火箭军在南太平洋相关公海海域成功发射了1发携载训练模拟弹头的洲际弹道导弹,并准确落入预定海域,射程约12000公里,创下了全球洲际导弹实际测试中的最远记录。从发射到命中目标,整个过程耗时20多分钟。目前,全球具备研制洲际导弹的国家屈指可数,而拥有分导式弹头研发技术的仅有中国、美国俄罗斯三个国家。此次的发射成功,充分展现了我国强大的军事实力。东风-31AG型洲际弹道导弹,是我国首款具备无依托高机动发射能力的新型固态燃油长距弹道导弹,其射程约12000公里,具备全球极大能力。

图表:火箭军试射洲际战略导弹,射程约12000公里

         资料来源:中科院物理所

具体到我国导弹市场,十四五的需求主要来自成熟型号装备的消耗性补充以及新型号装备的定型量产。成熟型号装备的消耗性补充主要由我国军队全面加强练兵备战工作、加大实战化演习背景驱动。近年来,在多个媒体报道的军队演习中,都密集提及到了导弹的发射演练。导弹作为现代化军队不可或缺的消耗性武器装备,其需求有望伴随我国装备费用的稳定增长而保持稳定且持续的增长。

导弹制造的产业链上游主要为工程研制,具体涉及到导弹的总体论证、设计(包括导弹总体设计与分系统设计)、仿真测试、试验部分;主要参与者包括航天科工、航天科技、航空工业以及兵器工业等军工集团所属相关企事业单位,同时部分科研院所、厂及民营企业参与样件的定制化研制、生产、实验。导弹制造产业链上游占导弹产业总体市场规模的20%左右。

产业链中游主要以导弹整机制造,即研制定型后的批量生产为主,可按照元器件配套加工生产、分系统(部组件)集成、总装集成进行产业链的再次细分。其中,元器件配套加工生产及分系统(部组件)主要由航空工业、航天科技、航天科工、兵器工业及中国电科等军工集团所属企事业单位及民营企业参与;总装集成主要由军工集团或军方所属总装厂参与,同时也有少数民参军上市公司参与到军贸出口导弹型号的总装集成领域。产业链中游部分占导弹产业总体市场规模的60%左右。

产业链下游主要为导弹交付军队后的装备保障、维护延寿等构成,主要由军工央企所属企事业单位及部分民营配套企业参与。该部分占导弹产业总体市场规模的20%左右。

目前多数上市公司集中在导弹产业链整机制造部分,特别是中上游的制导控制系统、其他系统(电源及线缆)配套以及上游的元器件配套领域。

综合以上分析,在“成熟型号装备的消耗性补充”以及“新型号装备的定型量产”两方面需求带动下,产业链中上游上市公司有望维持高增速,产能高点则位于“十四五”中后期。重点关注在“量”或“价”方面具有优势、进入批产阶段的导弹型号配套相关企业:

整机层面:目前导弹产业的主要参与主体,航天科工集团及航天科技集团在导弹整机相关科研院所及制造厂;同时,导弹整机研发、集成、制造的核心技术基本沉淀于航天央企相关单位,导弹整机单位资质壁垒与技术壁垒均较高;导弹研发、集成、制造的投资项目标的较少。建议重点关注军工央企所属企业,以及航天科技或航天科工集团所属相关企事业单位的资产证券化进程产生的投资机会。

配套方面,市场更集中在先进弹体材料、惯性器件、光电制导设备、弹载电源及其对应的关键零部件领域,以上领域的上市公司较多,其中,重点关注符合技术发展趋势、与相关航天央企单位在重点放量型号上,具有稳定的供应配套关系的企业投资机会。

图表:导弹产业链图谱

资料来源:Wind,国金证券研究所

作为导弹主体单位,两大航天集团更换掌门人,生产任务有序恢复:在2024年,中国航天领域经历了重要的领导层变动,其中中国航天科技集团有限公司于3月15日宣布陈鸣波同志担任董事长、党组书记,而中国航天科工集团有限公司则在4月12日宣布陈锡明同志担任董事长、党组书记,标志着航天科技和航天科工两大集团在领导层面的更新,预示着中国航天事业在新领导的带领下将迎来新的发展机遇。

图表:两大航天集团更换掌门人

资料来源:上海航天,国金证券研究所

02、北斗:发展日趋成熟,应用场景逐步落地
(1)北斗产业发展历程
2020年6月底,30 颗北斗三号全球组网卫星全部到位,标志着我国北斗三号全球卫星导航系统星座部署全面完成;2020 年7 月30 日,北斗三号全球卫星导航系统建成暨开通仪式在北京举行,标志着工程“三步走”发展战略取得决战决胜,我国成为世界上第三个独立拥有全球卫星导航系统的国家。
2023年,北斗系统服务扩展至200余个国家和地区,全球短报文通信容量提升10倍,海外用户占比超30%,在巴基斯坦、泰国等"一带一路"国家建立地面增强站,定位精度达亚米级。
截至2024 年上半年,我国具有北斗定位功能的终端产品社会保有量超过14 亿台/套(含智能手机),全球累计接入智能设备超20 亿台,服务覆盖全球超过230个国家和地区,北斗产业规模化国际化发展的良好局面正在形成。
2025年北斗系统正向着深空导航(地月空间)、水下导航(声学+惯性融合)、室内定位(5G+北斗)等核心技术进行验证,下一代系统原型星进入试验阶段。
2035年前建成国家综合PNT体系,融合低轨卫星、量子导航等技术,实现室内外无缝定位(精度厘米级)、水下/深空导航。
北斗产业作为我国制造业的“集大成者”,已然构筑起数字时代的“时空底座”。当下,人类迈入万物互联、虚实相融、泛在感知的数字新纪元,定位导航跃升为国家发展的根基工程,为智能交通、智慧城市、精准农业等诸多领域筑牢不可或缺的技术屏障,持续赋能产业发展。
(2)北斗产业链简析
根据《2021 年中国卫星导航与位置服务产业发展白皮书》统计,自2012 年以来,北斗系统开始提供正式服务以来,我国卫星导航与位置服务产业规模以约22%的年增长率稳定增长,但受到宏观经济形势变化,以及国内改革调整、行业采购量下降、新增市场放缓、跨界竞争加剧等客观因素影响,自2015 年起,我国卫星导航与位置服务产业产值增速一度放缓。
2020年,新冠肺炎疫情对我国卫星导航与位置服务产业整体发展和产值增速未造成明显影响,且随着“北斗+”和“+北斗”的深化发展,在新应用、新业务、新模式方面,反而呈现出更加蓬勃发展的良好局面。
具体来看,我国卫星导航与位置服务产业中与卫星导航技术研发和应用直接相关的,包括芯片、器件、算法、软件、导航数据、终端设备、基础设施等在内的产业核心产值增速仍然低于应用和服务所衍生带动形成的关联产值增速,主要原因系交通、电力、铁路、石化、通信、军工等行业领域已经主动跨界进入北斗产业,相继成立了专门的北斗机构或企业,“+北斗”发展活跃带来的关联产值增速进一步提升所致。
从近几年我国卫星导航与位置服务产业链上中下游各部分产值占比中可以看出,在卫星导航与位置服务产业链中,代表地面和终端设备制造的中上游的产值占比均在逐年缩小、而北斗导航系统下游运营服务市场规模在快速提升,也标志着随着未来时空服务和“+北斗”行业新业态新模式发展,以及投资推动,预期下游服务产值仍将保持快速增长,成为产值主要增长点。
在北斗导航诸多应用领域中,高精度导航领域在“十四五”实现高增速发展。随着卫星导航信号兼容协调的实现、多星多频功能的普及、PPP 等技术的成熟,高精度定位技术不再局限于专业应用领域,而是与大众的距离越来越近。高精度技术的大众化普及将形成更多的大众位置服务应用场景,进一步深化北斗应用,提升用户体验。高精度大众化应用服务创新已成为必然趋势之一。
产业链方面,卫星导航与位置服务产业属于卫星产业下游的卫星导航应用产业。当前,除航天科技、航天科工集团及中科院等所属相关企事业单位外,还有大量民营企业开始参与其中,市场竞争较为激烈。目前,我国卫星导航与位置服务产业链已形成了较为完整的内循环。上游基础部件是产业自主可控的关键环节,主要由基带芯片、射频芯片、板卡、天线等构成。中游是产业发展的重点,主要包括终端集成和系统集成。下游的解决方案和运维服务提供众多行业应用。
从北斗星通、海格通信、振芯科技等处于北斗产业上游的基带芯片研制生产上市公司的信息披露来看,各个公司的北斗三号基带芯片产品主要在2021 年初进入量产并销售阶段,随着北斗三代导航的市场推广拓展,北斗应用市场增速有望进一步提升。
北斗应用产业上游领域,芯片、板卡、模组、数据处理、天线等基础器件和基础软件作为各北斗应用终端的共同设备基础,需求将伴随北斗应用市场下游的拓展保持稳定的增长,尽管增速预计不及下游服务市场,但上游基础器件对企业在中下游市场拓展(价格以及性能层面)的影响重大,从当前各中下游厂商开始向上游拓展来看,北斗上游竞争会更加激烈,建议关注具有明确下游市场布局或拥有上游较大市占率的企业;地基增强系统相关设备作为基础设施已经开始建设,建议关注已经具有一定市场份额的企业。
北斗应用产业中游领域,传统的北斗产业终端设备方面,“十四五”中前期有望伴随北斗三号导航系统的替代更新再迎“第二春”,但当下仍建议关注头部企业;新拓展的“+北斗”或“北斗+”融合产业应用终端方面,建议关注在盈利模式清晰,在具有明确下游应用市场的领域积极布局,且向中上游拓展的企业。
北斗应用产业下游领域,传统的北斗应用服务市场竞争或日益激烈,建议关注行业龙头企业,而新兴北斗应用服务市场方面,可以关注在“高精度北斗导航+”及“+高精度北斗导航”融合产业布局的企业,特别是“十四五”有望实现高速发展的高精度北斗导航下游运营领域。
03、卫星互联网:开拓新领域,空间广阔
卫星互联网是以卫星为接入手段的互联网宽带服务模式,其本质是卫星通信领域的一个重要衍生应用。

图表:卫星互联网产业图谱

资料来源:国家国防科工局、中国卫星导航年会、深企投产业研究院

卫星互联网系统主要包括空间段、地面段和用户段三部分。其中,空间段主要指分布太空的通信卫星构成的卫星星座(具有相似功能的卫星分布在同一轨道或者多个轨道面上,按照预先规划的分布规则运行,相邻卫星之间可通过透明转发、星上处理以及星上路由等技术实现数据传输,整个空间段卫星相互协作而形成“一张网”的网络系统);地面段作为卫星互联网系统的重要组成部分,由运控中心和信关站组成,主要完成卫星星座的管理、业务处理、网络运维管理等功能,同时负责卫星互联网系统与其他系统的互联互通;用户段则主要由各类卫星互联网终端组成。根据卫星互联网系统中的空间段(通信卫星)高度,可以分为高轨卫星互联网以及低轨卫星互联网两大类。
卫星互联网在特种领域、商用宽带通信领域存在较大的应用价值,且卫星轨道及卫星频谱存在稀缺性特点,同时当代高通量卫星技术的发展促使卫星互联网通信的性能大幅提升和用户成本的快速下降,卫星互联网产业发展已经进入了一个快车道。全球各大航天企业,无论是老牌卫星通信运营商Viasat、Telesat,还是新锐企业SpaceX、OneWeb 公司纷纷入局;其中SpaceX、OneWeb 公司已进入卫星互联网空间基础设施建设阶段,特别是SpaceX 已经进入Beta 测试阶段后期。
考虑到高低轨卫星互联网系统的差异及我国互联网用户的消费习惯,同时结合当前国际局势,在“十四五”期间,我国低轨卫星互联网产业的发展主要由“国家队”统筹规划,受抢占轨道资源及频谱资源需求驱动;卫星互联网下游市场的拓展或将以较为成熟的高轨卫星互联网为主。
目前,在低轨卫星互联网方面我国 “国家队”包括航天科技集团的鸿雁计划与航天科工集团的虹云工程,二者未来或被统筹进卫星网络集团的国家卫星互联网计划中;而成功发射了试验卫星,进度较快的民企包括银河航天以及上海垣信等。高低轨联合组网方面,中国电科集团已经披露了天地一体化信息网络计划。高轨卫星互联网方面,国内市场的主要运营商为航天科技集团的中国卫通。
产业链方面,卫星互联网的产业链类似于传统的卫星通信产业。
(1)空间段
卫星互联网产业属于卫星通信产业的一种特殊应用,空间段建设与通信卫星制造产业链高度一致。产业链上游主要为通信卫星的工程研制,包括卫星的总体论证、设计、仿真测试及试验。卫星总体论证设计、仿真测试及试验主要由航天科技、航天科工集团及中科院所属卫星相关研究所或所属企业、相关高校参与,此外部分微小卫星(立方星)的总体设计、仿真测试及试验由高校、相关商业卫星企业参与。
通信卫星制造产业链中游主要包括卫星试样的设计、制造及生产。其中有效载荷、结构系统、测控系统、姿轨控制系统、热控系统、电源系统等对相关专业技术积累及资质要求较高,同时设计与卫星的总体论证、设计关联性强,行业壁垒较高。产业链中游仍主要以航天科技、航天科工集团及中科院等相关科研院所或所属企业参与,民营企业主要集中于零部件及电子元器件等配套产品供应。同时,目前参与卫星地面测控网及数据处理的参与者已开始由航天科技集团、航天科工集团及中科院等相关科研院所或所属企业向部分具有相关资质的民营企业拓展。
通信卫星产业链下游主要包含为卫星互联网应用产业,可以再细分为包括卫星互联网应用地面终端设备制造、集成、运营服务等。
(2)地面段及终端设备
卫星地面站目前主要由航天科技集团所属单位及部分民营商业航天企业构成,而终端设备方面,主要可以细分为上游的基础软件及基础硬件、中游的终端及系统集成、以及下游的运营和解决方案提供。
上游方面,卫星互联网产业属于卫星通信产业的一种特殊应用,部分基础软件和基础硬件与卫星通信终端所使用的一致,所以相关企业与卫星通信终端企业的一致程度较高。
中下游方面,相关终端及系统集成与运营解决方案提供商存在一定关联性,伴随星网集团的成立,目前我国卫星互联网的运营商国家队或将主要以航天科技集团所属中国卫通(高轨)以及新成立的星网集团(可能为低轨)为主。部分其他国企及民营企业,也积极参与卫星互联网星座提供运营及解决方案服务。
市场方面,通过测算 “十四五”期间,我国卫星互联网产业中的空间段、地面段以及运营段的市场(详情请参考深度报告《新时代中国航天的投资机会:中国卫星互联网产业——浩瀚宇宙中的星辰“蓝海”》)。2025 年我国卫星产业总体规模接近450 亿元,其中,由于我国卫星互联网产业仍将处于空间建设阶段,导致我国卫星互联网产业市场规模中空间段市场占比较大,而我国卫星互联网运营段市场规模增速同样较快,因此判断卫星互联网运营段中的高轨卫星互联网对应的服务市场(特别是卫星电视广播、航空互联网以及海洋互联网市场)将成为未来几年内我国卫星互联网产业市场规模的主要增长点。
我国卫星互联网产业有望进入一个高、低轨卫星互联网两大技术途径并举的时代。其中,低轨卫星互联网由星网集团统筹规划,加速部署进度;高轨卫星互联网目前更为成熟,预计仍将由航天科技集团所属单位建设运营。
低轨卫星互联网方面,短期来看,低轨卫星互联网星座下游或主要集中在应急通信、海洋及科考作业、军用武器装备通信等地面通信覆盖程度不足、对网络实时性要求较高,且由国家政府需求驱动的领域中。在此背景下,可回收运载火箭、终端小型化、集成化等能够降低低轨卫星互联网建设及运营成本的技术进程,将成为决定低轨卫星互联网星座向偏远地区通信、物联网、空域宽带通信等民用领域拓展的关键。
高轨卫星互联网方面,主要应用领域将集中在空域宽带通信、海洋游轮等所处地区没有复杂地形,对高轨卫星互联网延时不敏感的场景中。伴随“十四五”中后期中星9D、中星26 号的发射,我国高轨卫星互联网有望在航空互联网、海洋互联网、应急领域等卫星互联网的商用化市场实现快速拓展。
受到可能存在的全球地面布站限制和频率资源匮乏限制,从我国实际情况出发,建设纯低轨的卫星互联网星座可能并不现实,通过高低轨星间链空间组网的方式可突破全球地面布站和频率资源匮乏限制,充分利用高轨卫星系统优越性,打破政治地缘限制,确保卫星互联网业务安全可靠,同时为用户提供更优质服务体验。在此背景下,星间链路通信技术将成为影响我国卫星互联网产业发展的核心技术。
卫星互联网产业的空间段(卫星制造)领域:伴随我国对低轨卫星互联网轨道及频谱资源的占领存在急迫性,“十四五”中后期,低轨通信小卫星或微小卫星制造市场需求有望逐步放量。参考传统通信卫星各分系统价值部分,价值量占比较高的有效载荷、控制系统、电源系统、天线系统、测控系统、总装和试验及总体领域值得重点关注,对应的上市公司包括中国卫星(小卫星设计、总装及核心零部件生产)、康拓红外(宇航级微电子集成电路)、天奥电子(时频器件)、航天电子(有效载荷、卫星测控、控制系统)、海格通信(天线)、天银机电(恒星敏感器)等。

图表:传统通信卫星价值量分布

卫星互联网产业地面段(地面设备)领域:短期内,高轨卫星互联网下游有望优先得到拓展,部分具有明确需求的领域,如航空互联网及海洋互联网等,对应的中上游终端设备需求也将率先释放,相关上市公司包括:中国卫星(卫星通信终端设备制造)、振芯科技(卫星互联网综合应用服务云平台)、海格通信(卫星互联网信息系统、终端、天线、终端里面的TR 组件与芯片)、盟升电子(天线)等。

卫星互联网产业中的运营段(运营服务)领域:“十四五”期间,空间基础设施已取得一定进展、且商业模式更为成熟的高轨卫星互联网领域市场预计将快速发展,相关上市公司建议重点关注我国高轨高通量卫星互联网运营商中国卫通。

(四)军工电子:装备信息化、智能化、国产化
1、军工电子是武器装备的“兵力倍增器
机械化向信息化向智能化的逐次升级对国防建设的需求,正引发世界范围内全面而深刻的军事转型和改革,这也是我国军工电子在“十四五”乃至未来“十五五”将维持高速发展的核心逻辑。《新时代的中国国防》白皮书中提到,中国特色军事变革取得重大进展,但机械化建设任务尚未完成,信息化水平急待提高,军事安全面临技术突袭和技术代差被拉大的风险,军队现代化水平与国家安全需求和世界先进军事水平相比差距还很大。按照十九大国防和军队现代化建设三步走战略,2020 年基本实现机械化,信息化建设取得重大进展。2020 年,党中央再次明确提出了“加快机械化信息化智能化融合发展”。结合以上政策中的表述,因此判断军工信息化作为承接机械化,引领智能化发展,并最终实现“三化”融合的关键纽带,将是“十四五”时期军工“三化”发展中增速相对较快的领域。
武器装备信息化是军工信息化建设过程中的重要结果体现。而军工电子元器件作为武器装备信息化中的核心组成,直接决定了武器装备信息化的性能,也将充分受益于“十四五”军工“三化”融合,实现快速发展。从具体案例来看,信息化战争中,衡量武器装备性能优劣和现代化水平高低的最重要指标不再是其物理性能,而是武器的信息含量和外围的信息支撑系统,因为兵器效能的提高主要不是依靠物理性能的提高,而是信息能力的提高。计算表明,导弹战斗部爆炸威力提高一倍,杀伤力提高40%;而目标的精确识别和制导水平导致的命中率提高一倍,杀伤力提高40%。
军工电子产业主要承担武器装备的配套作用,产业链集中于军工产业链中上游环节,中游环节通信设备、雷达、红外设备,是军工电子整机的重要子系统;上游环节分为电子元器件、集成电路、PCB、嵌入式计算机模块、微波器件、连接器等,是信息化装备发展的基石。
相比于军机、导弹、卫星等总体装备,军工电子不仅独立作为一个产业集群存在,同时也服务于航空、航天、兵器和船舶等其他产业集群,为军用飞机、卫星、舰船和车辆由机械化向信息化向智能化转型提供技术支持,是军工武器装备的兵力倍增器。
2、行业趋势:三大“加速度”驱动高增长,供给侧呈现积极扩产态势
“十四五”期间,军工电子行业将在武器装备中信息化水平提升、信息化武器装备批量列装以及国产化替代提速三大“加速度”驱动下,迎来高速增长的黄金时期。
(1)第一加速度:武器装备中信息化水平提升
“十四五”我军武器装备中信息化水平提升,直接带来的军工电子在单个信息化装备中价值量占比的提升。当前,世界各国在通过信息化建设推动各种作战力量系统集成水平提高的同时,更注重单项武器系统信息技术含量的提高和在关键技术领域的重点突破。武器装备的电子信息技术含量已经成为衡量其性能优劣和现代化水平高低的最重要标志。美国等发达国家信息化武器装备已经成为军队的主序列装备,武器装备的信息技术含量越来越高。例如,美国B-52 战略轰炸机的信息技术含量高达60%,隐身飞机则已经超过60%;现代舰艇为25-30%;火炮和主战坦克已超过30%,今后有望达到35%;天基武器装备更依赖信息技术,二十世纪80 年代初信息技术含量就已经达到65%,80 年代末为70%,现已达73%;指挥控制系统的信息技术比重则高达80%。反观我国,武器装备信息化程度较发达国家仍有差距,例如,我国军事通信仍以2.5G 窄带通信为主。我国装备信息化程度依然存在较大提升空间,也正是军工电子的发展机遇所在。

图表:美军武器装备中信息化含量水平

装备类型

信息化含量

B-52战略轰炸机

超过60%

隐身飞机

超过60%

舰艇

25%-30%

火炮/坦克

超过30%

天基系统

超过70%

指挥控制系统

高达80%

资料来源:公开资料,常裕产业研究院整理

(2)第二加速度:信息化武器装备的批量列装
“十四五”我军大量信息化武器装备的批量列装,直接催生了军工电子需求量的提升。在2021 年11 月的国防部例行记者会中,披露了“十三五”时期,我军海上航母编队、两栖编队装备系列化发展,空中制空作战、电子对抗、运输投送等装备体系不断完善,中远程精确打击能力不断增强,基础信息网络覆盖国土。15 式新型轻型坦克、远程箱式火箭炮、直-20 直升机列装部队,首艘国产航空母舰、075 两栖攻击舰、055 万吨驱逐舰下水入役,歼-20 飞机、歼-16 飞机、歼-10C飞机代次搭配、形成实战能力,东风-17 导弹、东风-26 导弹等批量装备。
可以看出,以上航空、航天、船舶等批量列装新型号,相较于我军早期的传统武器装备,信息化程度均存在大幅提升,“十四五”放量军机型号的航电系统,导弹型号的制导控制系统,C4ISR 中的指挥、控制、通信、计算机、情报及监视与侦察系统等相关电子信息系统等等军工电子领域将充分受益。
(3)第三加速度:军工电子国产替代
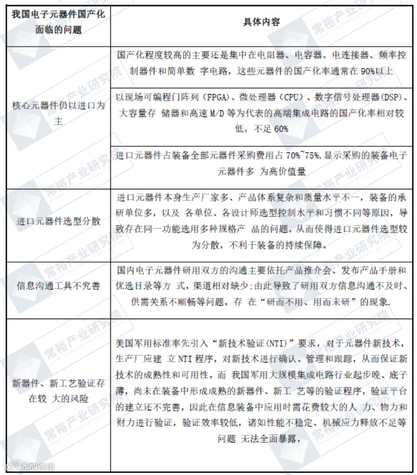
十四五”我国加大自主可控推进力度,军工电子替代空间广阔。2018 年4月的“中兴事件”,美国以高科技垄断产品为要挟,通过实体名单制裁中国企业,让我国在这场博弈中一定程度处于被动,使得一些产业和企业面临“休克”的危险。目前,我国军工电子,尤其是电子元器件国产化仍面临四个问题,包括核心元器件仍以进口为主、进口元器件选型分散、信息沟通工具不完善、新器件新工艺验证存在较大的风险四个方面。

图表:我国电子元器件国产化面临的问题

资料来源:公开资料整理

另外,军工电子具有较高的军民通用性,在国产替代过程中,还可以横向拓展至民用和其他专用领域。以GPU 领域为例,过往党政军领域有相当一部分比例芯片使用欧美系厂商产品,但随着国家对自主可控的不断重视,近年来我国开始逐步实现国内军用装备上芯片的国产替代,值得注意的是,由于部分军工电子细分领域产品还具有“军民两用”的特点,这些领域中的细分龙头企业在军工电子器件国产替代的同时,还可以在信创、网安、甚至是部分民用领域享受到额外的红利。
“十四五”期间,军工电子行业在以上三个加速度驱动下的高需求背景下,供给侧也将呈现积极扩产态势。上游电子元器件公司业绩呈现加速趋势,复合增速高于军工其它子领域。“十四五”我国武器装备加速建设,新型号军机的快速列装,以及导弹“数量级”增量建设等都对上游电子元器件形成了强劲的需求。叠加国产化替代、信息化含量提升逻辑以及新型号装备中对国产化电子元器件的强烈需求,目前军工产业链中,上游军工电子元器件呈现出较为强烈的“供不应求”,表现出相较于下游更高的业绩增加弹性。
在目前军工电子整体供不应求的环境下,军工电子产业链公司相继出台了扩产计划,军工电子领域上市公司的扩产计划,其中包括连接器、电容器、集成电路、红外、红外系统、微系统领域均出现公司扩产。在考虑到新产能爬坡的情况,预计军工电子在“十五五”期间景气度整体无忧。

未完待续


什么是常裕产业研究院?
图片
1.是常裕新创集团旗下专注于产业研究的专门机构,拥有全职的专业团队;
2.是常裕新创集团战略发展的“指挥棒”和“一号工程”,为集团旗下产业投资、产业服务等业务提供方向;
3.持续专注于人工智能、新能源、新材料、智慧医疗、航空航天等战略性新兴产业的研究;
4.作为集团“大脑”,不以盈利为目标,只以专业为追求!

【声明】内容源于网络
0
0
观潮点
行到水穷处,坐看云起时;中国硬科技真正的黄金时代,才刚刚开始。
内容 781
粉丝 0
观潮点 行到水穷处,坐看云起时;中国硬科技真正的黄金时代,才刚刚开始。
总阅读241
粉丝0
内容781